• 文献检索
  • 文档翻译
  • 深度研究
  • 学术资讯
  • Suppr Zotero 插件Zotero 插件
  • 邀请有礼
  • 套餐&价格
  • 历史记录
应用&插件
Suppr Zotero 插件Zotero 插件浏览器插件Mac 客户端Windows 客户端微信小程序
定价
高级版会员购买积分包购买API积分包
服务
文献检索文档翻译深度研究API 文档MCP 服务
关于我们
关于 Suppr公司介绍联系我们用户协议隐私条款
关注我们

Suppr 超能文献

核心技术专利:CN118964589B侵权必究
粤ICP备2023148730 号-1Suppr @ 2026

文献检索

告别复杂PubMed语法,用中文像聊天一样搜索,搜遍4000万医学文献。AI智能推荐,让科研检索更轻松。

立即免费搜索

文件翻译

保留排版,准确专业,支持PDF/Word/PPT等文件格式,支持 12+语言互译。

免费翻译文档

深度研究

AI帮你快速写综述,25分钟生成高质量综述,智能提取关键信息,辅助科研写作。

立即免费体验

CD133通过激活Akt磷酸化促进胆囊癌细胞迁移。

CD133 promotes gallbladder carcinoma cell migration through activating Akt phosphorylation.

作者信息

Li Chen, Wang Cong, Xing Yang, Zhen Jiaojiao, Ai Zhilong

机构信息

Zhongshan Hospital of Fudan University, Shanghai, People's Republic of China.

Key Laboratory of Glycoconjuates Research, Ministry of Public Health, Department of Biochemistry and Molecular Biology, Shanghai Medical College of Fudan University, Shanghai, People's Republic of China.

出版信息

Oncotarget. 2016 Apr 5;7(14):17751-9. doi: 10.18632/oncotarget.7474.

DOI:10.18632/oncotarget.7474
PMID:26910892
原文链接:https://pmc.ncbi.nlm.nih.gov/articles/PMC4951247/
Abstract

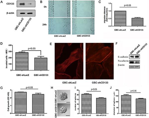
Gallbladder carcinoma (GBC) is the fifth most common malignancy of gastrointestinal tract. The prognosis of gallbladder carcinoma is extremely terrible partially due to metastasis. However, the mechanisms underlying gallbladder carcinoma metastasis remain largely unknown. CD133 is a widely used cancer stem cell marker including in gallbladder carcinoma. Here, we found that CD133 was highly expressed in gallbladder carcinoma as compared to normal tissues. CD133 was located in the invasive areas in gallbladder carcinoma. Down-regulation expression of CD133 inhibited migration and invasion of gallbladder carcinoma cell without obviously reducing cell proliferation. Mechanism analysis revealed that down-regulation expression of CD133 inhibited Akt phosphorylation and increased PTEN protein level. The inhibitory effect of CD133 down-regulation on gallbladder carcinoma cell migration could be rescued by Akt activation. Consistent with this, addition of Akt inhibitor Wortmannin markedly inhibited the migration ability of CD133-overexpressing cells. Thus, down-regulation of CD133 inhibits migration of gallbladder carcinoma cells through reducing Akt phosphorylation. These findings explore the fundamental biological aspect of CD133 in gallbladder carcinoma progression, providing insights into gallbladder carcinoma cell migration.

摘要

胆囊癌(GBC)是胃肠道第五大常见恶性肿瘤。胆囊癌的预后极其糟糕,部分原因是转移。然而,胆囊癌转移的潜在机制在很大程度上仍不清楚。CD133是一种广泛应用的癌症干细胞标志物,包括在胆囊癌中。在此,我们发现与正常组织相比,CD133在胆囊癌中高表达。CD133位于胆囊癌的侵袭区域。CD133的下调表达抑制了胆囊癌细胞的迁移和侵袭,而没有明显降低细胞增殖。机制分析表明,CD133的下调表达抑制了Akt磷酸化并增加了PTEN蛋白水平。CD133下调对胆囊癌细胞迁移的抑制作用可通过Akt激活来挽救。与此一致,添加Akt抑制剂渥曼青霉素显著抑制了CD133过表达细胞的迁移能力。因此,CD133的下调通过降低Akt磷酸化来抑制胆囊癌细胞的迁移。这些发现探索了CD133在胆囊癌进展中的基本生物学方面,为胆囊癌细胞迁移提供了见解。

https://cdn.ncbi.nlm.nih.gov/pmc/blobs/a3a8/4951247/b9d161ca9e56/oncotarget-07-17751-g004.jpg
https://cdn.ncbi.nlm.nih.gov/pmc/blobs/a3a8/4951247/f2ca655859e6/oncotarget-07-17751-g001.jpg
https://cdn.ncbi.nlm.nih.gov/pmc/blobs/a3a8/4951247/6053d8d62d3f/oncotarget-07-17751-g002.jpg
https://cdn.ncbi.nlm.nih.gov/pmc/blobs/a3a8/4951247/2e3c961138d9/oncotarget-07-17751-g003.jpg
https://cdn.ncbi.nlm.nih.gov/pmc/blobs/a3a8/4951247/b9d161ca9e56/oncotarget-07-17751-g004.jpg
https://cdn.ncbi.nlm.nih.gov/pmc/blobs/a3a8/4951247/f2ca655859e6/oncotarget-07-17751-g001.jpg
https://cdn.ncbi.nlm.nih.gov/pmc/blobs/a3a8/4951247/6053d8d62d3f/oncotarget-07-17751-g002.jpg
https://cdn.ncbi.nlm.nih.gov/pmc/blobs/a3a8/4951247/2e3c961138d9/oncotarget-07-17751-g003.jpg
https://cdn.ncbi.nlm.nih.gov/pmc/blobs/a3a8/4951247/b9d161ca9e56/oncotarget-07-17751-g004.jpg

相似文献

1
CD133 promotes gallbladder carcinoma cell migration through activating Akt phosphorylation.CD133通过激活Akt磷酸化促进胆囊癌细胞迁移。
Oncotarget. 2016 Apr 5;7(14):17751-9. doi: 10.18632/oncotarget.7474.
2
Arsenic oxide targets stem cell marker CD133/prominin-1 in gallbladder carcinoma.三氧化二砷靶向胆囊癌细胞干细胞标志物 CD133/多潜能蛋白-1。
Cancer Lett. 2011 Nov 28;310(2):181-7. doi: 10.1016/j.canlet.2011.06.035. Epub 2011 Jul 5.
3
LASP-1 induces proliferation, metastasis and cell cycle arrest at the G2/M phase in gallbladder cancer by down-regulating S100P via the PI3K/AKT pathway.LASP-1 通过下调 S100P 蛋白抑制 PI3K/AKT 通路诱导胆囊癌细胞的增殖、转移并阻滞于 G2/M 期。
Cancer Lett. 2016 Mar 28;372(2):239-50. doi: 10.1016/j.canlet.2016.01.008. Epub 2016 Jan 18.
4
STYK1 promotes cancer cell proliferation and malignant transformation by activating PI3K-AKT pathway in gallbladder carcinoma.STYK1 通过激活胆囊癌细胞中的 PI3K-AKT 通路促进肿瘤细胞增殖和恶性转化。
Int J Biochem Cell Biol. 2018 Apr;97:16-27. doi: 10.1016/j.biocel.2018.01.016. Epub 2018 Feb 4.
5
TASP1 Promotes Gallbladder Cancer Cell Proliferation and Metastasis by Up-regulating FAM49B via PI3K/AKT Pathway.TASP1 通过 PI3K/AKT 通路上调 FAM49B 促进胆囊癌细胞增殖和转移。
Int J Biol Sci. 2020 Jan 14;16(5):739-751. doi: 10.7150/ijbs.40516. eCollection 2020.
6
Pancreatic Tumor Progression Associated With CD133 Overexpression: Involvement of Increased TERT Expression and Epidermal Growth Factor Receptor-Dependent Akt Activation.与CD133过表达相关的胰腺肿瘤进展:端粒酶逆转录酶(TERT)表达增加及表皮生长因子受体依赖性Akt激活的参与
Pancreas. 2016 Mar;45(3):443-57. doi: 10.1097/MPA.0000000000000460.
7
Wogonin, an active ingredient of Chinese herb medicine Scutellaria baicalensis, inhibits the mobility and invasion of human gallbladder carcinoma GBC-SD cells by inducing the expression of maspin.黄芩素,一种中草药黄芩的活性成分,通过诱导 maspin 的表达来抑制人胆囊癌细胞 GBC-SD 的迁移和侵袭。
J Ethnopharmacol. 2011 Oct 11;137(3):1373-80. doi: 10.1016/j.jep.2011.08.005. Epub 2011 Aug 6.
8
Knockdown of TRIM31 suppresses proliferation and invasion of gallbladder cancer cells by down-regulating MMP2/9 through the PI3K/Akt signaling pathway.下调 TRIM31 通过 PI3K/Akt 信号通路下调 MMP2/9 抑制胆囊癌细胞的增殖和侵袭。
Biomed Pharmacother. 2018 Jul;103:1272-1278. doi: 10.1016/j.biopha.2018.04.120. Epub 2018 May 7.
9
DMBT1 suppresses progression of gallbladder carcinoma through PI3K/AKT signaling pathway by targeting PTEN.DMBT1通过靶向PTEN,经由PI3K/AKT信号通路抑制胆囊癌进展。
Biosci Biotechnol Biochem. 2019 Dec;83(12):2257-2264. doi: 10.1080/09168451.2019.1654361. Epub 2019 Aug 14.
10
Fibronectin promotes cell proliferation and invasion through mTOR signaling pathway activation in gallbladder cancer.纤连蛋白通过激活 mTOR 信号通路促进胆囊癌细胞增殖和侵袭。
Cancer Lett. 2015 May 1;360(2):141-50. doi: 10.1016/j.canlet.2015.01.041. Epub 2015 Feb 2.

引用本文的文献

1
Inhibition of CD133 resulted in cell death, inhibition of angiogenesis, and limited migration in the melanoma cancer cell line.抑制CD133会导致黑色素瘤癌细胞系发生细胞死亡、抑制血管生成并限制迁移。
Mol Biol Rep. 2025 Jun 30;52(1):659. doi: 10.1007/s11033-025-10764-0.
2
Can CD133 Be Regarded as a Prognostic Biomarker in Oncology: Pros and Cons.CD133 能否作为肿瘤学中的预后生物标志物:利弊分析。
Int J Mol Sci. 2023 Dec 12;24(24):17398. doi: 10.3390/ijms242417398.
3
Effects of CD133 expression on chemotherapy and drug sensitivity of adenoid cystic carcinoma.

本文引用的文献

1
Clinical significance of stem cell marker CD133 expression in colorectal cancer.干细胞标志物CD133在结直肠癌中的表达的临床意义
Histol Histopathol. 2016 Mar;31(3):299-306. doi: 10.14670/HH-11-676. Epub 2015 Oct 7.
2
Signal transducer and activator of transcription 3-mediated CD133 up-regulation contributes to promotion of hepatocellular carcinoma.信号转导及转录激活因子3介导的CD133上调促进肝细胞癌进展。
Hepatology. 2015 Oct;62(4):1160-73. doi: 10.1002/hep.27968. Epub 2015 Aug 28.
3
CXCL5/CXCR2 axis promotes bladder cancer cell migration and invasion by activating PI3K/AKT-induced upregulation of MMP2/MMP9.
CD133 表达对腺样囊性癌化疗及药物敏感性的影响。
Mol Med Rep. 2022 Jan;25(1). doi: 10.3892/mmr.2021.12534. Epub 2021 Nov 18.
4
Overview of current targeted therapy in gallbladder cancer.胆囊癌的当前靶向治疗概述。
Signal Transduct Target Ther. 2020 Oct 7;5(1):230. doi: 10.1038/s41392-020-00324-2.
5
Ping-Pong-Tumor and Host in Pancreatic Cancer Progression.胰腺癌进展中的“乒乓”肿瘤与宿主
Front Oncol. 2019 Dec 16;9:1359. doi: 10.3389/fonc.2019.01359. eCollection 2019.
6
Inhibition of CD133 Overcomes Cisplatin Resistance Through Inhibiting PI3K/AKT/mTOR Signaling Pathway and Autophagy in CD133-Positive Gastric Cancer Cells.抑制 CD133 通过抑制 PI3K/AKT/mTOR 信号通路和自噬来克服顺铂耐药性在 CD133 阳性胃癌细胞中。
Technol Cancer Res Treat. 2019 Jan 1;18:1533033819864311. doi: 10.1177/1533033819864311.
7
Integrative Analysis of CD133 mRNA in Human Cancers Based on Data Mining.基于数据挖掘的人类癌症中 CD133 mRNA 的综合分析。
Stem Cell Rev Rep. 2019 Feb;15(1):23-34. doi: 10.1007/s12015-018-9865-2.
8
Comparative proteomics of side population cells derived from human hepatocellular carcinoma cell lines with varying metastatic potentials.源自具有不同转移潜能的人肝癌细胞系的侧群细胞的比较蛋白质组学
Oncol Lett. 2018 Jul;16(1):335-345. doi: 10.3892/ol.2018.8666. Epub 2018 May 8.
9
Piperine depresses the migration progression via downregulating the Akt/mTOR/MMP‑9 signaling pathway in DU145 cells.胡椒堿通过下调 Akt/mTOR/MMP-9 信号通路抑制 DU145 细胞迁移。
Mol Med Rep. 2018 May;17(5):6363-6370. doi: 10.3892/mmr.2018.8653. Epub 2018 Feb 28.
10
Galectin-3 induced by hypoxia promotes cell migration in thyroid cancer cells.缺氧诱导的半乳糖凝集素-3促进甲状腺癌细胞的迁移。
Oncotarget. 2017 Sep 21;8(60):101475-101488. doi: 10.18632/oncotarget.21135. eCollection 2017 Nov 24.
CXCL5/CXCR2轴通过激活PI3K/AKT诱导的MMP2/MMP9上调促进膀胱癌细胞的迁移和侵袭。
Int J Oncol. 2015 Aug;47(2):690-700. doi: 10.3892/ijo.2015.3041. Epub 2015 Jun 9.
4
Down-Regulated NRSN2 Promotes Cell Proliferation and Survival Through PI3K/Akt/mTOR Pathway in Hepatocellular Carcinoma.下调的NRSN2通过PI3K/Akt/mTOR通路促进肝癌细胞增殖和存活。
Dig Dis Sci. 2015 Oct;60(10):3011-8. doi: 10.1007/s10620-015-3736-3. Epub 2015 Jun 9.
5
Silent information regulator 1 (SIRT1) promotes the migration and proliferation of endothelial progenitor cells through the PI3K/Akt/eNOS signaling pathway.沉默信息调节因子1(SIRT1)通过PI3K/Akt/eNOS信号通路促进内皮祖细胞的迁移和增殖。
Int J Clin Exp Pathol. 2015 Mar 1;8(3):2274-87. eCollection 2015.
6
BCL-3 expression promotes colorectal tumorigenesis through activation of AKT signalling.BCL-3表达通过激活AKT信号传导促进结直肠癌发生。
Gut. 2016 Jul;65(7):1151-64. doi: 10.1136/gutjnl-2014-308270. Epub 2015 Jun 1.
7
MiR-20a Induces Cell Radioresistance by Activating the PTEN/PI3K/Akt Signaling Pathway in Hepatocellular Carcinoma.miR-20a 通过激活肝癌细胞中的 PTEN/PI3K/Akt 信号通路诱导细胞放射抵抗。
Int J Radiat Oncol Biol Phys. 2015 Aug 1;92(5):1132-1140. doi: 10.1016/j.ijrobp.2015.04.007. Epub 2015 Apr 13.
8
High CD133 Expression Is Associated with Worse Prognosis in Patients with Glioblastoma.胶质母细胞瘤患者中高CD133表达与较差预后相关。
Mol Neurobiol. 2016 May;53(4):2354-60. doi: 10.1007/s12035-015-9187-1. Epub 2015 May 17.
9
Secalonic Acid-D Represses HIF1α/VEGF-Mediated Angiogenesis by Regulating the Akt/mTOR/p70S6K Signaling Cascade.熊果酸-D 通过调节 Akt/mTOR/p70S6K 信号级联抑制 HIF1α/VEGF 介导的血管生成。
Cancer Res. 2015 Jul 15;75(14):2886-96. doi: 10.1158/0008-5472.CAN-14-2312. Epub 2015 May 14.
10
[Epidermal growth factor-like domain 7 promotes endothelial cell migration and angiogenesis by activating ERK signaling pathway].表皮生长因子样结构域7通过激活ERK信号通路促进内皮细胞迁移和血管生成
Zhonghua Bing Li Xue Za Zhi. 2015 Apr;44(4):270-3.