Arora S, Lim W, Bist P, Perumalsamy R, Lukman H M, Li F, Welker L B, Yan B, Sethi G, Tambyah P A, Fairhurst A-M, Alonso S, Lim L H K
Department of Physiology, Yong Loo Lin School of Medicine, National University Health System, National University of Singapore, Singapore, Singapore.
NUS Immunology Program, Life Sciences Institute, National University of Singapore, Singapore, Singapore.
Cell Death Differ. 2016 Jul;23(7):1243-56. doi: 10.1038/cdd.2016.19. Epub 2016 Mar 4.
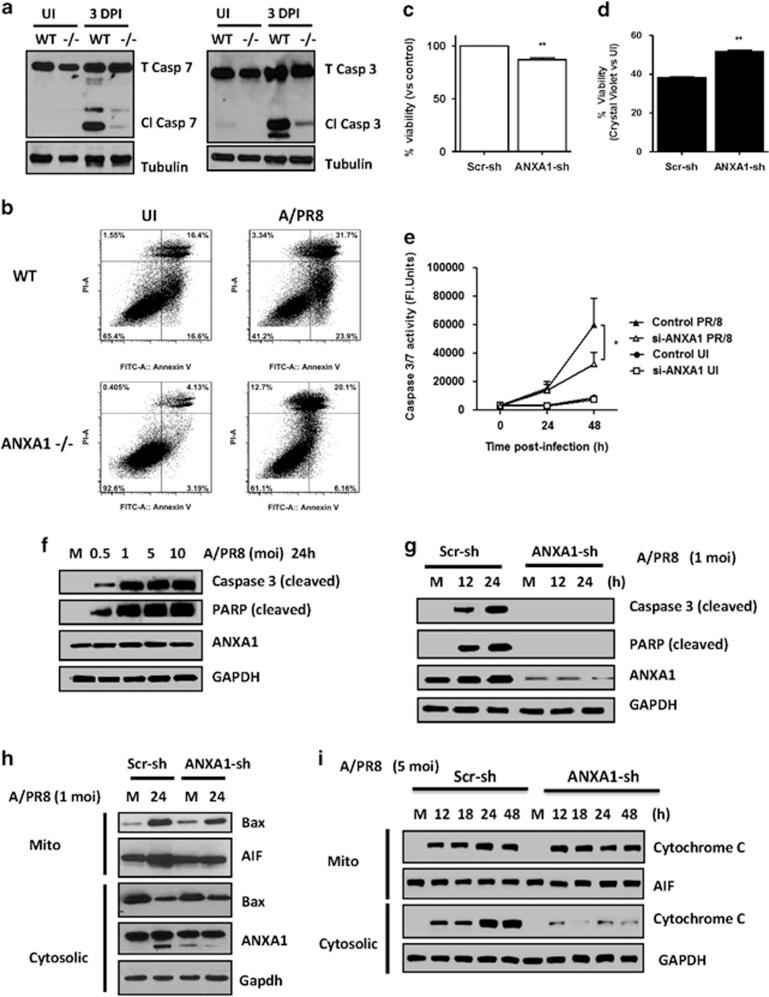
The influenza virus infects millions of people each year and can result in severe complications. Understanding virus recognition and host responses to influenza infection will enable future development of more effective anti-viral therapies. Previous research has revealed diverse yet important roles for the annexin family of proteins in modulating the course of influenza A virus (IAV) infection. However, the role of Annexin-A1 (ANXA1) in IAV infection has not been addressed. Here, we show that ANXA1 deficient mice exhibit a survival advantage, and lower viral titers after infection. This was accompanied with enhanced inflammatory cell infiltration during IAV infection. ANXA1 expression is increased during influenza infection clinically, in vivo and in vitro. The presence of ANXA1 enhances viral replication, influences virus binding, and enhances endosomal trafficking of the virus to the nucleus. ANXA1 colocalizes with early and late endosomes near the nucleus, and enhances nuclear accumulation of viral nucleoprotein. In addition, ANXA1 enhances IAV-mediated apoptosis. Overall, our study demonstrates that ANXA1 plays an important role in influenza virus replication and propagation through various mechanisms and that we predict that the regulation of ANXA1 expression during IAV infection may be a viral strategy to enhance its infectivity.
流感病毒每年感染数百万人,并可能导致严重并发症。了解病毒识别以及宿主对流感感染的反应将有助于未来开发更有效的抗病毒疗法。先前的研究揭示了膜联蛋白家族蛋白在调节甲型流感病毒(IAV)感染过程中具有多种重要作用。然而,膜联蛋白A1(ANXA1)在IAV感染中的作用尚未得到探讨。在此,我们表明ANXA1缺陷小鼠表现出生存优势,且感染后病毒滴度较低。这伴随着IAV感染期间炎症细胞浸润增强。临床上、体内和体外研究均表明,流感感染期间ANXA1表达增加。ANXA1的存在增强病毒复制、影响病毒结合,并增强病毒向内体的运输以及向细胞核的转运。ANXA1与细胞核附近的早期和晚期内体共定位,并增强病毒核蛋白的核内积累。此外,ANXA1增强IAV介导的细胞凋亡。总体而言,我们的研究表明ANXA1通过多种机制在流感病毒复制和传播中发挥重要作用,并且我们预测IAV感染期间ANXA1表达的调控可能是病毒增强其感染性的一种策略。