Kaplan Eitan S, Cooke Sam F, Komorowski Robert W, Chubykin Alexander A, Thomazeau Aurore, Khibnik Lena A, Gavornik Jeffrey P, Bear Mark F
Picower Institute for Learning and Memory, Massachusetts Institute of Technology, Cambridge, United States.
Department of Biological Sciences, Purdue University, West Lafayette, United States.
Elife. 2016 Mar 4;5:e11450. doi: 10.7554/eLife.11450.
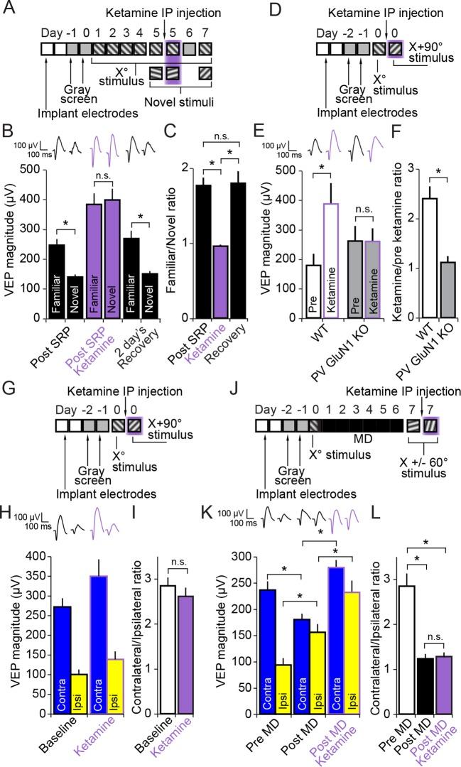
The roles played by cortical inhibitory neurons in experience-dependent plasticity are not well understood. Here we evaluate the participation of parvalbumin-expressing (PV+) GABAergic neurons in two forms of experience-dependent modification of primary visual cortex (V1) in adult mice: ocular dominance (OD) plasticity resulting from monocular deprivation and stimulus-selective response potentiation (SRP) resulting from enriched visual experience. These two forms of plasticity are triggered by different events but lead to a similar increase in visual cortical response. Both also require the NMDA class of glutamate receptor (NMDAR). However, we find that PV+ inhibitory neurons in V1 play a critical role in the expression of SRP and its behavioral correlate of familiarity recognition, but not in the expression of OD plasticity. Furthermore, NMDARs expressed within PV+ cells, reversibly inhibited by the psychotomimetic drug ketamine, play a critical role in SRP, but not in the induction or expression of adult OD plasticity.
皮质抑制性神经元在经验依赖性可塑性中所起的作用尚未得到充分理解。在此,我们评估了表达小白蛋白(PV+)的γ-氨基丁酸能神经元在成年小鼠初级视觉皮层(V1)的两种经验依赖性修饰形式中的参与情况:单眼剥夺导致的眼优势(OD)可塑性以及丰富视觉经验导致的刺激选择性反应增强(SRP)。这两种可塑性形式由不同事件触发,但都会导致视觉皮层反应出现类似增加。两者也都需要NMDA类谷氨酸受体(NMDAR)。然而,我们发现V1中的PV+抑制性神经元在SRP的表达及其行为相关的熟悉度识别中起关键作用,但在OD可塑性的表达中并非如此。此外,PV+细胞内表达的NMDARs,可被拟精神病药物氯胺酮可逆性抑制,在SRP中起关键作用,但在成年OD可塑性的诱导或表达中并非如此。