Fourel Laure, Valat Anne, Faurobert Eva, Guillot Raphael, Bourrin-Reynard Ingrid, Ren Kefeng, Lafanechère Laurence, Planus Emmanuelle, Picart Catherine, Albiges-Rizo Corinne
Institut National de la Santé et de la Recherche Médicale U823, Institut Albert Bonniot, 38042 Grenoble, France Centre National de la Recherche Scientifique, Equipe de Recherche Labellisée 5284, 38042 Grenoble, France Université Grenoble Alpes, 38041 Grenoble, France Centre National de la Recherche Scientifique UMR 5628, Laboratoire des Matériaux et du Génie Physique, Institute of Technology, 38016 Grenoble, France.
Institut National de la Santé et de la Recherche Médicale U823, Institut Albert Bonniot, 38042 Grenoble, France Centre National de la Recherche Scientifique, Equipe de Recherche Labellisée 5284, 38042 Grenoble, France Université Grenoble Alpes, 38041 Grenoble, France.
J Cell Biol. 2016 Mar 14;212(6):693-706. doi: 10.1083/jcb.201508018. Epub 2016 Mar 7.
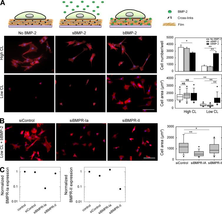
Understanding how cells integrate multiple signaling pathways to achieve specific cell differentiation is a challenging question in cell biology. We have explored the physiological presentation of BMP-2 by using a biomaterial that harbors tunable mechanical properties to promote localized BMP-2 signaling. We show that matrix-bound BMP-2 is sufficient to induce β3 integrin-dependent C2C12 cell spreading by overriding the soft signal of the biomaterial and impacting actin organization and adhesion site dynamics. In turn, αvβ3 integrin is required to mediate BMP-2-induced Smad signaling through a Cdc42-Src-FAK-ILK pathway. β3 integrin regulates a multistep process to control first BMP-2 receptor activity and second the inhibitory role of GSK3 on Smad signaling. Overall, our results show that BMP receptors and β3 integrin work together to control Smad signaling and tensional homeostasis, thereby coupling cell adhesion and fate commitment, two fundamental aspects of developmental biology and regenerative medicine.
了解细胞如何整合多种信号通路以实现特定的细胞分化是细胞生物学中一个具有挑战性的问题。我们通过使用一种具有可调机械性能的生物材料来促进局部BMP-2信号传导,探索了BMP-2的生理表现。我们表明,基质结合的BMP-2足以通过超越生物材料的软信号并影响肌动蛋白组织和粘附位点动力学来诱导β3整合素依赖性C2C12细胞铺展。反过来,αvβ3整合素需要通过Cdc42-Src-FAK-ILK途径介导BMP-2诱导的Smad信号传导。β3整合素调节一个多步骤过程,首先控制BMP-2受体活性,其次控制GSK3对Smad信号传导的抑制作用。总体而言,我们的结果表明,BMP受体和β3整合素共同作用以控制Smad信号传导和张力稳态,从而将细胞粘附和命运决定联系起来,这是发育生物学和再生医学的两个基本方面。