Suppr超能文献

通过在人黑色素瘤细胞中双重靶向极光激酶A/丝裂原活化蛋白激酶克服MITF介导的耐药性

Overcoming MITF-conferred drug resistance through dual AURKA/MAPK targeting in human melanoma cells.

作者信息

Pathria G, Garg B, Borgdorff V, Garg K, Wagner C, Superti-Furga G, Wagner S N

机构信息

Division of Immunology Allergy and Infectious Diseases (DIAID), Department of Dermatology, Medical University of Vienna, Vienna, Austria.

CeMM, Research Center for Molecular Medicine of the Austrian Academy of Sciences, Vienna, Austria.

出版信息

Cell Death Dis. 2016 Mar 10;7(3):e2135. doi: 10.1038/cddis.2015.369.

Abstract

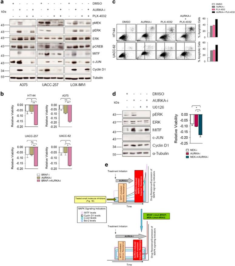
MITF (microphthalmia-associated transcription factor) is a frequently amplified lineage-specific oncogene in human melanoma, whose role in intrinsic drug resistance has not been systematically investigated. Utilizing chemical inhibitors for major signaling pathways/cellular processes, we witness MITF as an elicitor of intrinsic drug resistance. To search kinase(s) targets able to bypass MITF-conferred drug resistance, we employed a multi-kinase inhibitor-directed chemical proteomics-based differential affinity screen in human melanocytes carrying ectopic MITF overexpression. A subsequent methodical interrogation informed mitotic Ser/Thr kinase Aurora Kinase A (AURKA) as a crucial regulator of melanoma cell proliferation and migration, independent of the underlying molecular alterations, including TP53 functional status and MITF levels. Crucially, assessing the efficacy of investigational AURKA inhibitor MLN8237, we pre-emptively witness the procurement of a molecular program consistent with acquired drug resistance. This involved induction of multiple MAPK (mitogen-activated protein kinase) signaling pathway components and their downstream proliferation effectors (Cyclin D1 and c-JUN) and apoptotic regulators (MITF and Bcl-2). A concomitant AURKA/BRAF and AURKA/MEK targeting overcame MAPK signaling activation-associated resistance signature in BRAF- and NRAS-mutated melanomas, respectively, and elicited heightened anti-proliferative activity and apoptotic cell death. These findings reveal a previously unreported MAPK signaling-mediated mechanism of immediate resistance to AURKA inhibitors. These findings could bear significant implications for the application and the success of anti-AURKA approaches that have already entered phase-II clinical trials for human melanoma.

摘要

小眼畸形相关转录因子(MITF)是人类黑色素瘤中一种经常扩增的谱系特异性癌基因,其在内在耐药性中的作用尚未得到系统研究。利用针对主要信号通路/细胞过程的化学抑制剂,我们发现MITF是内在耐药性的诱导因素。为了寻找能够绕过MITF介导的耐药性的激酶靶点,我们在携带异位MITF过表达的人黑素细胞中采用了基于多激酶抑制剂导向的化学蛋白质组学差异亲和力筛选。随后的系统研究表明,有丝分裂丝氨酸/苏氨酸激酶极光激酶A(AURKA)是黑色素瘤细胞增殖和迁移的关键调节因子,与包括TP53功能状态和MITF水平在内的潜在分子改变无关。至关重要的是,在评估研究性AURKA抑制剂MLN8237的疗效时,我们预先观察到了与获得性耐药性一致的分子程序的获得。这涉及多种丝裂原活化蛋白激酶(MAPK)信号通路成分及其下游增殖效应因子(细胞周期蛋白D1和c-JUN)和凋亡调节因子(MITF和Bcl-2)的诱导。同时靶向AURKA/BRAF和AURKA/MEK分别克服了BRAF和NRAS突变黑色素瘤中与MAPK信号激活相关的耐药特征,并引发了增强的抗增殖活性和凋亡性细胞死亡。这些发现揭示了一种先前未报道的MAPK信号介导的对AURKA抑制剂的即时耐药机制。这些发现可能对已经进入人类黑色素瘤II期临床试验的抗AURKA方法的应用和成功具有重要意义。

https://cdn.ncbi.nlm.nih.gov/pmc/blobs/ca5f/4823922/55dc1e86d578/cddis2015369f1.jpg

文献AI研究员

20分钟写一篇综述,助力文献阅读效率提升50倍。

立即体验

用中文搜PubMed

大模型驱动的PubMed中文搜索引擎

马上搜索

文档翻译

学术文献翻译模型,支持多种主流文档格式。

立即体验