Suppr超能文献

肾透明细胞癌中表达CD133的细胞中的肿瘤坏死因子受体2信号传导

Tumor necrosis factor receptor 2-signaling in CD133-expressing cells in renal clear cell carcinoma.

作者信息

Al-Lamki Rafia S, Wang Jun, Yang Jun, Burrows Natalie, Maxwell Patrick H, Eisen Timothy, Warren Anne Y, Vanharanta Sakari, Pacey Simon, Vandenabeele Peter, Pober Jordan S, Bradley John R

机构信息

Department of Medicine, NIHR Cambridge Biomedical Research Centre, University of Cambridge, Cambridge CB2 0QQ, UK.

School of Clinical Medicine, Cambridge Institute of Medical Research, University of Cambridge, Cambridge Biomedical Campus, Cambridge CB2 0XY, UK.

出版信息

Oncotarget. 2016 Apr 26;7(17):24111-24. doi: 10.18632/oncotarget.8125.

Abstract

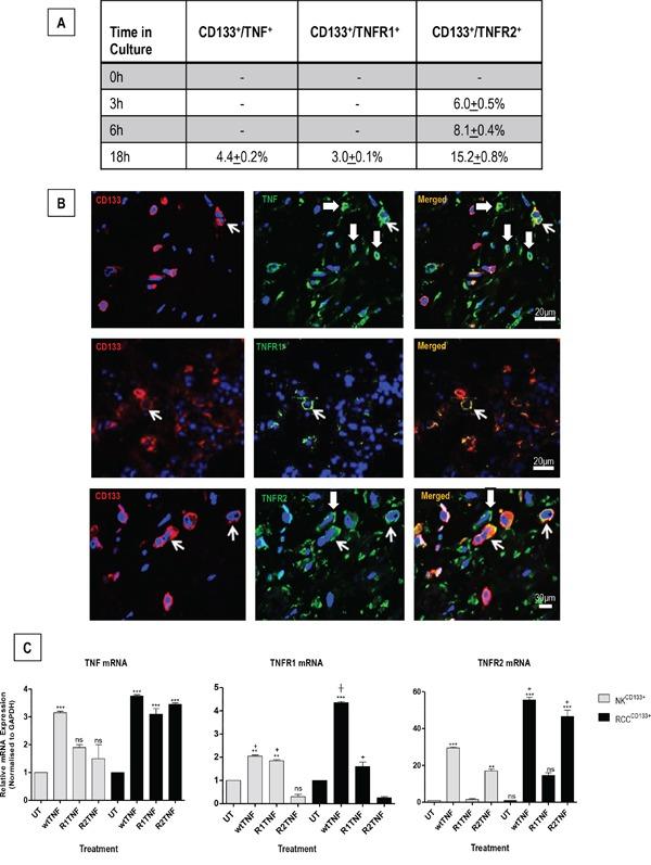
Compared to normal kidney, renal clear cell carcinomas (ccRCC) contain increased numbers of interstitial, non-hematopoietic CD133+cells that express stem cell markers and exhibit low rates of proliferation. These cells fail to form tumors upon transplantation but support tumor formation by differentiated malignant cells. We hypothesized that killing of ccRCC CD133+ (RCCCD133+) cells by cytotoxic agents might be enhanced by inducing them to divide. Since tumor necrosis factor-alpha (TNF), signalling through TNFR2, induces proliferation of malignant renal tubular epithelial cells, we investigated whether TNFR2 might similarly affect RCCCD133+cells. We compared treating organ cultures of ccRCC vs adjacent nontumour kidney (NK) and RCCCD133+vs NK CD133+ (NKCD133+) cell cultures with wild-type TNF (wtTNF) or TNF muteins selective for TNFR1 (R1TNF) or TNFR2 (R2TNF). In organ cultures, R2TNF increased expression of TNFR2 and promoted cell cycle entry of both RCCCD133+ and NKCD133+ but effects were greater in RCCCD133+. In contrast, R1TNF increased TNFR1 expression and promoted cell death. Importantly, cyclophosphamide triggered much more cell death in RCCCD133+ and NKCD133+cells pre-treated with R2TNF as compared to untreated controls. We conclude that selective engagement of TNFR2 by TNF can drives RCCCD133+ proliferation and thereby increase sensitivity to cell cycle-dependent cytotoxicity.

摘要

与正常肾脏相比,肾透明细胞癌(ccRCC)中表达干细胞标志物且增殖率低的间质非造血CD133⁺细胞数量增加。这些细胞移植后无法形成肿瘤,但能支持分化的恶性细胞形成肿瘤。我们推测,通过诱导ccRCC CD133⁺(RCCCD133⁺)细胞分裂,细胞毒性药物对它们的杀伤作用可能会增强。由于肿瘤坏死因子-α(TNF)通过TNFR2信号传导可诱导恶性肾小管上皮细胞增殖,我们研究了TNFR2是否同样会影响RCCCD133⁺细胞。我们比较了用野生型TNF(wtTNF)或对TNFR1(R1TNF)或TNFR2(R2TNF)有选择性的TNF突变体处理ccRCC与相邻非肿瘤肾脏(NK)的器官培养物以及RCCCD133⁺与NK CD133⁺(NKCD133⁺)细胞培养物的情况。在器官培养物中,R2TNF增加了TNFR2的表达,并促进了RCCCD133⁺和NKCD133⁺细胞进入细胞周期,但对RCCCD133⁺细胞的作用更大。相比之下,R1TNF增加了TNFR1的表达并促进细胞死亡。重要的是,与未处理的对照相比,环磷酰胺在经R2TNF预处理的RCCCD133⁺和NKCD133⁺细胞中引发的细胞死亡要多得多。我们得出结论,TNF对TNFR2的选择性作用可驱动RCCCD133⁺细胞增殖,从而增加对细胞周期依赖性细胞毒性的敏感性。

https://cdn.ncbi.nlm.nih.gov/pmc/blobs/e03e/5029688/97c5fc5ddad5/oncotarget-07-24111-g001.jpg

文献AI研究员

20分钟写一篇综述,助力文献阅读效率提升50倍。

立即体验

用中文搜PubMed

大模型驱动的PubMed中文搜索引擎

马上搜索

文档翻译

学术文献翻译模型,支持多种主流文档格式。

立即体验