Suppr超能文献

高糖处理的肾小球内皮细胞来源的外泌体激活系膜细胞促进肾纤维化。

Exosomes from high glucose-treated glomerular endothelial cells activate mesangial cells to promote renal fibrosis.

机构信息

Beijing Key Lab of TCM Collateral Disease Theory Research, School of Traditional Chinese Medicine, Capital Medical University, No.10, Youanmenwai, Xitoutiao, Fengtai District, Beijing 100069, China.

Beijing Key Lab of TCM Collateral Disease Theory Research, School of Traditional Chinese Medicine, Capital Medical University, No.10, Youanmenwai, Xitoutiao, Fengtai District, Beijing 100069, China

出版信息

Biol Open. 2016 Apr 15;5(4):484-91. doi: 10.1242/bio.015990.

Abstract

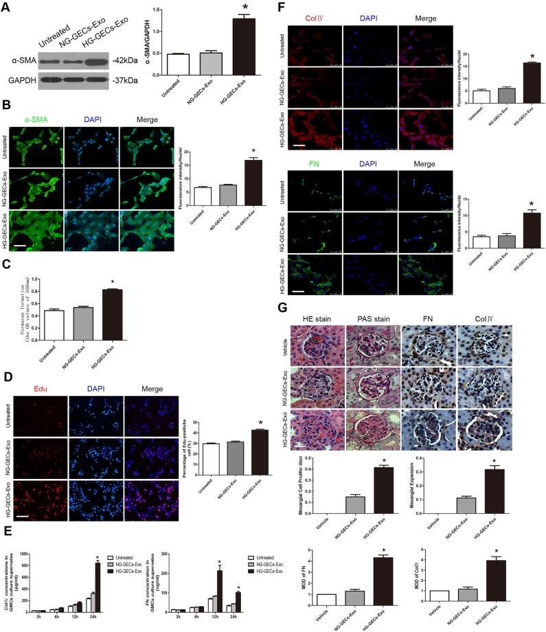
The interaction between glomerular endothelial cells (GECs) and glomerular mesangial cells (GMCs) is an essential aspect of diabetic nephropathy (DN). Therefore, understanding how GECs communicate with GMCs in the diabetic environment is crucial for the development of new targets for the prevention and treatment of DN. Exosomes, nanometer-sized extracellular membrane vesicles secreted by various cell types, play important roles in cell-to-cell communication via the transfer of mRNA, microRNA and protein. In this study, we demonstrate that high glucose (HG)-treated GECs secrete a higher number of exosomes highly enriched in TGF-β1 mRNA compared with normal glucose (NG)-treated GECs. Exosomes released by HG-treated GECs can promote α-smooth muscle actin (α-SMA) expression, proliferation and extracellular matrix protein overproduction in GMCs through the TGF-β1/Smad3 signaling pathway. Thus, we provide new insights into the pathogenesis of DN that involves intercellular transfer of TGF-β1 mRNA in the GEC-to-GMC direction via exosomes.

摘要

肾小球内皮细胞 (GECs) 与肾小球系膜细胞 (GMCs) 之间的相互作用是糖尿病肾病 (DN) 的一个重要方面。因此,了解糖尿病环境中 GEC 如何与 GMC 进行通信对于开发预防和治疗 DN 的新靶点至关重要。外泌体是各种细胞类型分泌的纳米大小的细胞外膜囊泡,通过转移 mRNA、microRNA 和蛋白质在细胞间通讯中发挥重要作用。在这项研究中,我们证明与正常葡萄糖 (NG) 处理的 GEC 相比,高葡萄糖 (HG) 处理的 GEC 分泌的外泌体中 TGF-β1 mRNA 含量更高。HG 处理的 GEC 释放的外泌体可以通过 TGF-β1/Smad3 信号通路促进 GMC 中 α-平滑肌肌动蛋白 (α-SMA) 的表达、增殖和细胞外基质蛋白的过度产生。因此,我们提供了新的见解,即通过外泌体在 GEC 到 GMC 的方向上进行 TGF-β1 mRNA 的细胞间转移,涉及 DN 的发病机制。

https://cdn.ncbi.nlm.nih.gov/pmc/blobs/4954/4890664/f3ff053ca809/biolopen-5-015990-g1.jpg

文献检索

告别复杂PubMed语法,用中文像聊天一样搜索,搜遍4000万医学文献。AI智能推荐,让科研检索更轻松。

立即免费搜索

文件翻译

保留排版,准确专业,支持PDF/Word/PPT等文件格式,支持 12+语言互译。

免费翻译文档

深度研究

AI帮你快速写综述,25分钟生成高质量综述,智能提取关键信息,辅助科研写作。

立即免费体验