Dominguez Daniel, Tsai Yi-Hsuan, Weatheritt Robert, Wang Yang, Blencowe Benjamin J, Wang Zefeng
Department of Pharmacology, University of North Carolina at Chapel Hill, Chapel Hill, United States.
Lineberger Comprehensive Cancer Center, University of North Carolina at Chapel Hill, Chapel Hill, United States.
Elife. 2016 Mar 25;5:e10288. doi: 10.7554/eLife.10288.
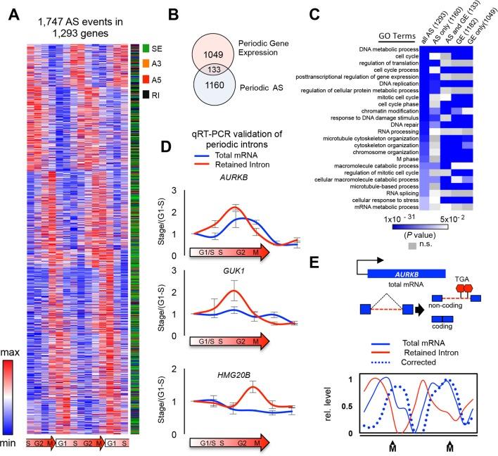
Progression through the mitotic cell cycle requires periodic regulation of gene function at the levels of transcription, translation, protein-protein interactions, post-translational modification and degradation. However, the role of alternative splicing (AS) in the temporal control of cell cycle is not well understood. By sequencing the human transcriptome through two continuous cell cycles, we identify ~1300 genes with cell cycle-dependent AS changes. These genes are significantly enriched in functions linked to cell cycle control, yet they do not significantly overlap genes subject to periodic changes in steady-state transcript levels. Many of the periodically spliced genes are controlled by the SR protein kinase CLK1, whose level undergoes cell cycle-dependent fluctuations via an auto-inhibitory circuit. Disruption of CLK1 causes pleiotropic cell cycle defects and loss of proliferation, whereas CLK1 over-expression is associated with various cancers. These results thus reveal a large program of CLK1-regulated periodic AS intimately associated with cell cycle control.
有丝分裂细胞周期的进展需要在转录、翻译、蛋白质-蛋白质相互作用、翻译后修饰和降解水平上对基因功能进行周期性调控。然而,可变剪接(AS)在细胞周期的时间控制中的作用尚未得到充分理解。通过对两个连续细胞周期的人类转录组进行测序,我们鉴定出约1300个具有细胞周期依赖性AS变化的基因。这些基因在与细胞周期控制相关的功能中显著富集,但它们与稳态转录水平发生周期性变化的基因没有明显重叠。许多周期性剪接的基因受SR蛋白激酶CLK1的控制,CLK1的水平通过一个自抑制回路经历细胞周期依赖性波动。CLK1的破坏会导致多效性细胞周期缺陷和增殖丧失,而CLK1的过表达与多种癌症相关。因此,这些结果揭示了一个与细胞周期控制密切相关的由CLK1调控的周期性AS的大型程序。