Suppr超能文献

白藜芦醇通过激活Sirt1-PGC-1α-PPARα信号通路增强乙型肝炎病毒复制。

Resveratrol enhances HBV replication through activating Sirt1-PGC-1α-PPARα pathway.

作者信息

Shi Yixian, Li Yongjun, Huang Chenjie, Ying Lixiong, Xue Jihua, Wu Haicong, Chen Zhi, Yang Zhenggang

机构信息

State Key Lab of Diagnostic and Treatment of Infectious Diseases, Collaborative Innovation Center for Diagnosis and Treatment of Infectious Disease, the First Affiliated Hospital, Zhejiang University School of Medicine, Hangzhou 310003, China.

Department of Pathology, the First Affiliated Hospital, College of Medicine, Zhejiang University, Hangzhou 310003, China.

出版信息

Sci Rep. 2016 Apr 21;6:24744. doi: 10.1038/srep24744.

Abstract

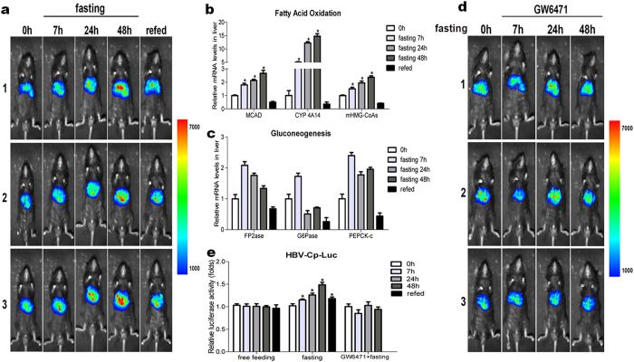
The population of hepatitis B combined with a number of metabolic disorders is increasing significantly. Resveratrol (RSV) has been used as a preclinical drug for the treatment of the metabolic disorders. However, the impact of RSV on HBV replication remains unknown. In this study, the HBV-expressing hepatocelluar carcinoma cell line and mouse model created by hydrodynamic injection of viral DNA were used. We found that RSV activates Sirt1, which in turn deacetylates PGC-1α and subsequently increases the transcriptional activity of PPARα, leading to the enhanced HBV transcription and replication in vitro and in vivo. In addition, we found that this pathway is also required for fasting-induced HBV transcription. Taken together, this study identifies that RSV enhances HBV transcription and replication especially acting on the core promoter, which depends on Sirt1-PGC-1α-PPARα pathway. We conclude that RSV may exacerbate the progression of hepatitis B and that patients with hepatitis B infection should be cautious taking RSV as a dietary supplement.

摘要

乙肝合并多种代谢紊乱的人群正在显著增加。白藜芦醇(RSV)已被用作治疗代谢紊乱的临床前药物。然而,RSV对乙肝病毒复制的影响尚不清楚。在本研究中,使用了通过水动力注射病毒DNA创建的表达乙肝病毒的肝癌细胞系和小鼠模型。我们发现RSV激活Sirt1,Sirt1进而使PGC-1α去乙酰化,随后增加PPARα的转录活性,导致体外和体内乙肝病毒转录和复制增强。此外,我们发现该途径也是禁食诱导的乙肝病毒转录所必需的。综上所述,本研究表明RSV增强乙肝病毒转录和复制,尤其是作用于核心启动子,这依赖于Sirt1-PGC-1α-PPARα途径。我们得出结论,RSV可能会加剧乙肝的进展,乙肝感染患者应谨慎将RSV作为膳食补充剂服用。

https://cdn.ncbi.nlm.nih.gov/pmc/blobs/d6e7/4838842/6df9aca260f1/srep24744-f1.jpg

文献AI研究员

20分钟写一篇综述,助力文献阅读效率提升50倍。

立即体验

用中文搜PubMed

大模型驱动的PubMed中文搜索引擎

马上搜索

文档翻译

学术文献翻译模型,支持多种主流文档格式。

立即体验