Fu Qiaomei, Posth Cosimo, Hajdinjak Mateja, Petr Martin, Mallick Swapan, Fernandes Daniel, Furtwängler Anja, Haak Wolfgang, Meyer Matthias, Mittnik Alissa, Nickel Birgit, Peltzer Alexander, Rohland Nadin, Slon Viviane, Talamo Sahra, Lazaridis Iosif, Lipson Mark, Mathieson Iain, Schiffels Stephan, Skoglund Pontus, Derevianko Anatoly P, Drozdov Nikolai, Slavinsky Vyacheslav, Tsybankov Alexander, Cremonesi Renata Grifoni, Mallegni Francesco, Gély Bernard, Vacca Eligio, Morales Manuel R González, Straus Lawrence G, Neugebauer-Maresch Christine, Teschler-Nicola Maria, Constantin Silviu, Moldovan Oana Teodora, Benazzi Stefano, Peresani Marco, Coppola Donato, Lari Martina, Ricci Stefano, Ronchitelli Annamaria, Valentin Frédérique, Thevenet Corinne, Wehrberger Kurt, Grigorescu Dan, Rougier Hélène, Crevecoeur Isabelle, Flas Damien, Semal Patrick, Mannino Marcello A, Cupillard Christophe, Bocherens Hervé, Conard Nicholas J, Harvati Katerina, Moiseyev Vyacheslav, Drucker Dorothée G, Svoboda Jiří, Richards Michael P, Caramelli David, Pinhasi Ron, Kelso Janet, Patterson Nick, Krause Johannes, Pääbo Svante, Reich David
Key Laboratory of Vertebrate Evolution and Human Origins of Chinese Academy of Sciences, IVPP, CAS, Beijing 100044, China.
Department of Genetics, Harvard Medical School, Boston, Massachusetts 02115, USA.
Nature. 2016 Jun 9;534(7606):200-5. doi: 10.1038/nature17993. Epub 2016 May 2.
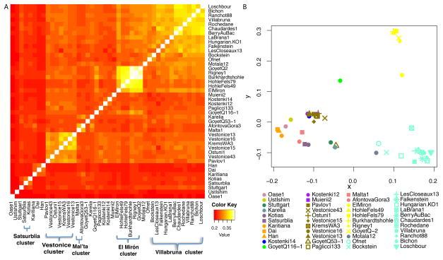
Modern humans arrived in Europe ~45,000 years ago, but little is known about their genetic composition before the start of farming ~8,500 years ago. Here we analyse genome-wide data from 51 Eurasians from ~45,000-7,000 years ago. Over this time, the proportion of Neanderthal DNA decreased from 3-6% to around 2%, consistent with natural selection against Neanderthal variants in modern humans. Whereas there is no evidence of the earliest modern humans in Europe contributing to the genetic composition of present-day Europeans, all individuals between ~37,000 and ~14,000 years ago descended from a single founder population which forms part of the ancestry of present-day Europeans. An ~35,000-year-old individual from northwest Europe represents an early branch of this founder population which was then displaced across a broad region, before reappearing in southwest Europe at the height of the last Ice Age ~19,000 years ago. During the major warming period after ~14,000 years ago, a genetic component related to present-day Near Easterners became widespread in Europe. These results document how population turnover and migration have been recurring themes of European prehistory.
现代人类约45000年前抵达欧洲,但对于他们在约8500年前农业开始之前的基因组成却知之甚少。在此,我们分析了来自约45000至7000年前的51名欧亚人的全基因组数据。在这段时间里,尼安德特人DNA的比例从3% - 6%降至约2%,这与现代人类中针对尼安德特人变异的自然选择相一致。虽然没有证据表明欧洲最早的现代人类对当今欧洲人的基因组成有贡献,但约37000至14000年前的所有个体都源自一个单一的奠基人群体,该群体是当今欧洲人祖先的一部分。一名来自欧洲西北部、生活在约35000年前的个体代表了这个奠基人群体的一个早期分支,该分支随后在广大区域内被取代,直到约19000年前末次冰期盛期在欧洲西南部再次出现。在约14000年前之后的主要变暖时期,一个与当今近东人相关的基因成分在欧洲广泛传播。这些结果记录了人口更替和迁移如何一直是欧洲史前史的反复出现的主题。