Suppr超能文献

人类巨核细胞-红系祖细胞的单细胞分析确定了不同的巨核细胞和红系分化途径。

Single-cell profiling of human megakaryocyte-erythroid progenitors identifies distinct megakaryocyte and erythroid differentiation pathways.

作者信息

Psaila Bethan, Barkas Nikolaos, Iskander Deena, Roy Anindita, Anderson Stacie, Ashley Neil, Caputo Valentina S, Lichtenberg Jens, Loaiza Sandra, Bodine David M, Karadimitris Anastasios, Mead Adam J, Roberts Irene

机构信息

Centre for Haematology, Department of Medicine, Hammersmith Hospital, Imperial College London, London, UK.

Hematopoiesis Section, Genetics and Molecular Biology Branch, National Human Genome Research Institute, National Institutes of Health, Bethesda, MD, USA.

出版信息

Genome Biol. 2016 May 3;17:83. doi: 10.1186/s13059-016-0939-7.

Abstract

BACKGROUND

Recent advances in single-cell techniques have provided the opportunity to finely dissect cellular heterogeneity within populations previously defined by "bulk" assays and to uncover rare cell types. In human hematopoiesis, megakaryocytes and erythroid cells differentiate from a shared precursor, the megakaryocyte-erythroid progenitor (MEP), which remains poorly defined.

RESULTS

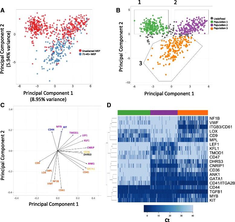
To clarify the cellular pathway in erythro-megakaryocyte differentiation, we correlate the surface immunophenotype, transcriptional profile, and differentiation potential of individual MEP cells. Highly purified, single MEP cells were analyzed using index fluorescence-activated cell sorting and parallel targeted transcriptional profiling of the same cells was performed using a specifically designed panel of genes. Differentiation potential was tested in novel, single-cell differentiation assays. Our results demonstrate that immunophenotypic MEP comprise three distinct subpopulations: "Pre-MEP," enriched for erythroid/megakaryocyte progenitors but with residual myeloid differentiation capacity; "E-MEP," strongly biased towards erythroid differentiation; and "MK-MEP," a previously undescribed, rare population of cells that are bipotent but primarily generate megakaryocytic progeny. Therefore, conventionally defined MEP are a mixed population, as a minority give rise to mixed-lineage colonies while the majority of cells are transcriptionally primed to generate exclusively single-lineage output.

CONCLUSIONS

Our study clarifies the cellular hierarchy in human megakaryocyte/erythroid lineage commitment and highlights the importance of using a combination of single-cell approaches to dissect cellular heterogeneity and identify rare cell types within a population. We present a novel immunophenotyping strategy that enables the prospective identification of specific intermediate progenitor populations in erythro-megakaryopoiesis, allowing for in-depth study of disorders including inherited cytopenias, myeloproliferative disorders, and erythromegakaryocytic leukemias.

摘要

背景

单细胞技术的最新进展为精细剖析先前通过“批量”分析定义的细胞群体中的细胞异质性以及发现罕见细胞类型提供了机会。在人类造血过程中,巨核细胞和红细胞从共同的前体——巨核细胞-红细胞祖细胞(MEP)分化而来,但MEP的定义仍不明确。

结果

为了阐明红细胞-巨核细胞分化的细胞途径,我们将单个MEP细胞的表面免疫表型、转录谱和分化潜能进行了关联分析。使用索引荧光激活细胞分选技术对高度纯化的单个MEP细胞进行分析,并使用专门设计的基因面板对同一细胞进行平行靶向转录谱分析。在新型单细胞分化试验中测试分化潜能。我们的结果表明,免疫表型的MEP包含三个不同的亚群:“前MEP”,富含红细胞/巨核细胞祖细胞,但具有残余的髓系分化能力;“E-MEP”,强烈偏向红细胞分化;以及“MK-MEP”,这是一个先前未描述的罕见细胞群体,具有双能性,但主要产生巨核细胞后代。因此,传统定义的MEP是一个混合群体,因为少数细胞产生混合谱系集落,而大多数细胞在转录上已准备好仅产生单谱系输出。

结论

我们的研究阐明了人类巨核细胞/红细胞谱系定向中的细胞层次结构,并强调了使用单细胞方法组合来剖析细胞异质性和识别群体中罕见细胞类型的重要性。我们提出了一种新颖的免疫表型分析策略,能够前瞻性地识别红细胞-巨核细胞生成中的特定中间祖细胞群体,从而深入研究包括遗传性血细胞减少症、骨髓增殖性疾病和红细胞巨核细胞白血病在内的疾病。

https://cdn.ncbi.nlm.nih.gov/pmc/blobs/fdef/4855892/03db03c3db36/13059_2016_939_Fig1_HTML.jpg

文献AI研究员

20分钟写一篇综述,助力文献阅读效率提升50倍。

立即体验

用中文搜PubMed

大模型驱动的PubMed中文搜索引擎

马上搜索

文档翻译

学术文献翻译模型,支持多种主流文档格式。

立即体验