Ziegler Susanne, Schettgen Thomas, Beier Fabian, Wilop Stefan, Quinete Natalia, Esser Andre, Masouleh Behzad Kharabi, Ferreira Monica S V, Vankann Lucia, Uciechowski Peter, Rink Lothar, Kraus Thomas, Brümmendorf Tim H, Ziegler Patrick
Department of Hematology, Oncology, Hemostaseology, and Stem Cell Transplantation, Medical Faculty, RWTH Aachen University, Aachen, Germany.
Institute for Occupational and Social Medicine, University Hospital of the RWTH Aachen, RWTH Aachen University, Aachen, Germany.
Arch Toxicol. 2017 Jan;91(1):289-300. doi: 10.1007/s00204-016-1725-8. Epub 2016 May 5.
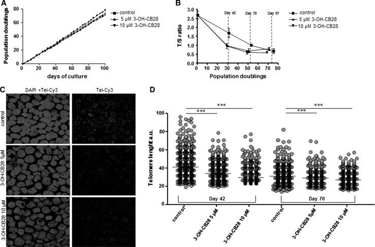
Polychlorinated biphenyls (PCBs) are organochlorine pollutants with a worldwide dissemination. We examined telomere length (TL) in peripheral blood cells of 207 individuals with a high body burden of PCBs due to occupational exposure in a transformer recycling company. Whereas TL in granulocytes was not affected, the age-adjusted TL in lymphocytes (∆TL) of exposed individuals was significantly shorter than expected [-0.77 kb; 95 % confidence interval (CI) -0.9316; -0.6052; p = 0.0001]. PCB exposure did not affect lymphocyte numbers or T cell receptor excision circle (TREC) levels in T cells, suggesting that PCBs cause loss of telomeric DNA in T cells due to their metabolic activation and antigen-stimulated proliferation. In support of this hypothesis, blood plasma levels of PCB-exposed individuals inhibited expression of telomerase, the telomere elongating enzyme in vitro in antigen-specific T cell proliferation assays. 3-OH-CB28, a downstream metabolite of the lower chlorinated PCB-28 in PCB-exposed individuals (mean blood plasma concentration: 0.185 ± 0.68 ng/mL), inhibited telomerase gene expression within 48 h of incubation in lymphoproliferative assays starting at a concentration of 0.27-6.75 µg/mL and accelerated telomere shortening in long-term cell culture experiments. Accelerated telomere shortening due to PCB exposure may lead to limitations of cell renewal and clonal expansion of lymphocyte populations. As PCB-related immune dysfunctions have been linked to increased susceptibility to infectious diseases and increased risk of cancer, our data provide a possible explanation, for how PCBs could promote infections and cancer through limiting immune surveillance.
多氯联苯(PCBs)是一种在全球范围内广泛传播的有机氯污染物。我们检测了一家变压器回收公司中207名因职业暴露而体内多氯联苯负荷较高的个体外周血细胞中的端粒长度(TL)。虽然粒细胞中的端粒长度未受影响,但暴露个体淋巴细胞中经年龄调整的端粒长度(∆TL)明显短于预期[-0.77 kb;95%置信区间(CI)-0.9316;-0.6052;p = 0.0001]。多氯联苯暴露并未影响淋巴细胞数量或T细胞中的T细胞受体切除环(TREC)水平,这表明多氯联苯因其代谢活化和抗原刺激的增殖导致T细胞中端粒DNA的丢失。为支持这一假设,在抗原特异性T细胞增殖试验中,多氯联苯暴露个体的血浆水平在体外抑制了端粒酶(端粒延长酶)的表达。3-OH-CB28是多氯联苯暴露个体中低氯代多氯联苯-28的下游代谢产物(平均血浆浓度:0.185±0.68 ng/mL),在淋巴细胞增殖试验中,孵育48小时内,起始浓度为0.27 - 6.75 µg/mL时可抑制端粒酶基因表达,并在长期细胞培养实验中加速端粒缩短。多氯联苯暴露导致的端粒加速缩短可能会限制淋巴细胞群体的细胞更新和克隆扩增。由于与多氯联苯相关的免疫功能障碍与传染病易感性增加和癌症风险增加有关,我们的数据为多氯联苯如何通过限制免疫监视促进感染和癌症提供了一种可能的解释。