Suppr超能文献

凋亡介导线粒体毒性,但不是直接钙化或抗钙化蛋白的功能变化,定义了磷酸钙生物的致病作用。

Apoptosis-mediated endothelial toxicity but not direct calcification or functional changes in anti-calcification proteins defines pathogenic effects of calcium phosphate bions.

机构信息

Research Institute for Complex Issues of Cardiovascular Diseases, Sosnovy Boulevard 6, Kemerovo, 650002, Russian Federation.

Institute of Coal Chemistry and Material Science under the Siberian Branch of the Russian Academy of Sciences, Sovietsky Avenue 18, Kemerovo, 650000, Russian Federation.

出版信息

Sci Rep. 2016 Jun 2;6:27255. doi: 10.1038/srep27255.

Abstract

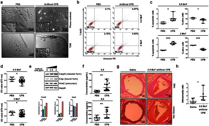
Calcium phosphate bions (CPB) are biomimetic mineralo-organic nanoparticles which represent a physiological mechanism regulating the function, transport and disposal of calcium and phosphorus in the human body. We hypothesised that CPB may be pathogenic entities and even a cause of cardiovascular calcification. Here we revealed that CPB isolated from calcified atherosclerotic plaques and artificially synthesised CPB are morphologically and chemically indistinguishable entities. Their formation is accelerated along with the increase in calcium salts-phosphates/serum concentration ratio. Experiments in vitro and in vivo showed that pathogenic effects of CPB are defined by apoptosis-mediated endothelial toxicity but not by direct tissue calcification or functional changes in anti-calcification proteins. Since the factors underlying the formation of CPB and their pathogenic mechanism closely resemble those responsible for atherosclerosis development, further research in this direction may help us to uncover triggers of this disease.

摘要

磷酸钙生物矿(CPB)是仿生矿-有机纳米粒子,代表了调节人体内钙磷功能、运输和处置的生理机制。我们假设 CPB 可能是致病实体,甚至是心血管钙化的原因。在这里,我们揭示了从钙化粥样硬化斑块中分离出的 CPB 和人工合成的 CPB 在形态和化学上是无法区分的实体。它们的形成随着钙盐-磷酸盐/血清浓度比的增加而加速。体外和体内实验表明,CPB 的致病作用是由凋亡介导的内皮毒性决定的,而不是由直接的组织钙化或抗钙化蛋白的功能变化决定的。由于 CPB 形成的因素及其致病机制与动脉粥样硬化发展的因素非常相似,因此在这方面的进一步研究可能有助于我们发现这种疾病的触发因素。

https://cdn.ncbi.nlm.nih.gov/pmc/blobs/e5b1/4890115/ca4f3782f62b/srep27255-f1.jpg

文献AI研究员

20分钟写一篇综述,助力文献阅读效率提升50倍。

立即体验

用中文搜PubMed

大模型驱动的PubMed中文搜索引擎

马上搜索

文档翻译

学术文献翻译模型,支持多种主流文档格式。

立即体验