Testa Alison C, Oliver Richard P, Hane James K
Department of Environment & Agriculture, Centre for Crop and Disease Management, Curtin University, Perth, Australia
Department of Environment & Agriculture, Centre for Crop and Disease Management, Curtin University, Perth, Australia.
Genome Biol Evol. 2016 Jul 3;8(6):2044-64. doi: 10.1093/gbe/evw121.
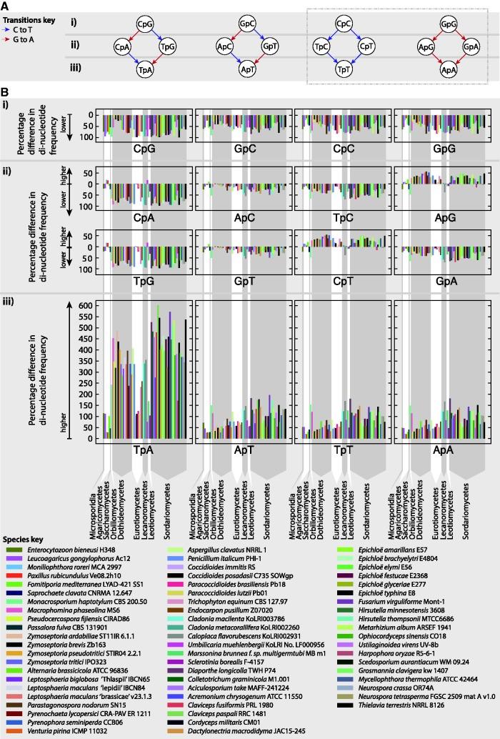
We present a novel method to measure the local GC-content bias in genomes and a survey of published fungal species. The method, enacted as "OcculterCut" (https://sourceforge.net/projects/occultercut, last accessed April 30, 2016), identified species containing distinct AT-rich regions. In most fungal taxa, AT-rich regions are a signature of repeat-induced point mutation (RIP), which targets repetitive DNA and decreases GC-content though the conversion of cytosine to thymine bases. RIP has in turn been identified as a driver of fungal genome evolution, as RIP mutations can also occur in single-copy genes neighboring repeat-rich regions. Over time RIP perpetuates "two speeds" of gene evolution in the GC-equilibrated and AT-rich regions of fungal genomes. In this study, genomes showing evidence of this process are found to be common, particularly among the Pezizomycotina. Further analysis highlighted differences in amino acid composition and putative functions of genes from these regions, supporting the hypothesis that these regions play an important role in fungal evolution. OcculterCut can also be used to identify genes undergoing RIP-assisted diversifying selection, such as small, secreted effector proteins that mediate host-microbe disease interactions.
我们提出了一种测量基因组中局部GC含量偏差的新方法,并对已发表的真菌物种进行了调查。该方法名为“OcculterCut”(https://sourceforge.net/projects/occultercut,最后访问时间为2016年4月30日),可识别出含有不同富含AT区域的物种。在大多数真菌分类群中,富含AT的区域是重复诱导点突变(RIP)的特征,RIP靶向重复DNA并通过将胞嘧啶转化为胸腺嘧啶碱基来降低GC含量。反过来,RIP被认为是真菌基因组进化的驱动力,因为RIP突变也可能发生在富含重复序列区域附近的单拷贝基因中。随着时间的推移,RIP在真菌基因组的GC平衡区域和富含AT的区域中延续了基因进化的“两种速度”。在这项研究中,发现显示出这一过程证据的基因组很常见,尤其是在粪壳菌纲中。进一步的分析突出了这些区域基因的氨基酸组成和推定功能的差异,支持了这些区域在真菌进化中起重要作用的假设。OcculterCut还可用于识别经历RIP辅助多样化选择的基因,例如介导宿主-微生物疾病相互作用的小的分泌效应蛋白。