Suppr超能文献

利用CRISPR/Cas9慢病毒系统构建MR1缺陷的同基因细胞:用于研究微生物抗原加工及向人类MR1限制性T细胞呈递的工具

Engineering of Isogenic Cells Deficient for MR1 with a CRISPR/Cas9 Lentiviral System: Tools To Study Microbial Antigen Processing and Presentation to Human MR1-Restricted T Cells.

作者信息

Laugel Bruno, Lloyd Angharad, Meermeier Erin W, Crowther Michael D, Connor Thomas R, Dolton Garry, Miles John J, Burrows Scott R, Gold Marielle C, Lewinsohn David M, Sewell Andrew K

机构信息

Division of Infection and Immunity, Cardiff University School of Medicine, Heath Park, Cardiff CF14 4XN, United Kingdom;

Department of Pulmonary and Critical Care Medicine, Oregon Health and Science University, Portland, OR 97239;

出版信息

J Immunol. 2016 Aug 1;197(3):971-82. doi: 10.4049/jimmunol.1501402. Epub 2016 Jun 15.

Abstract

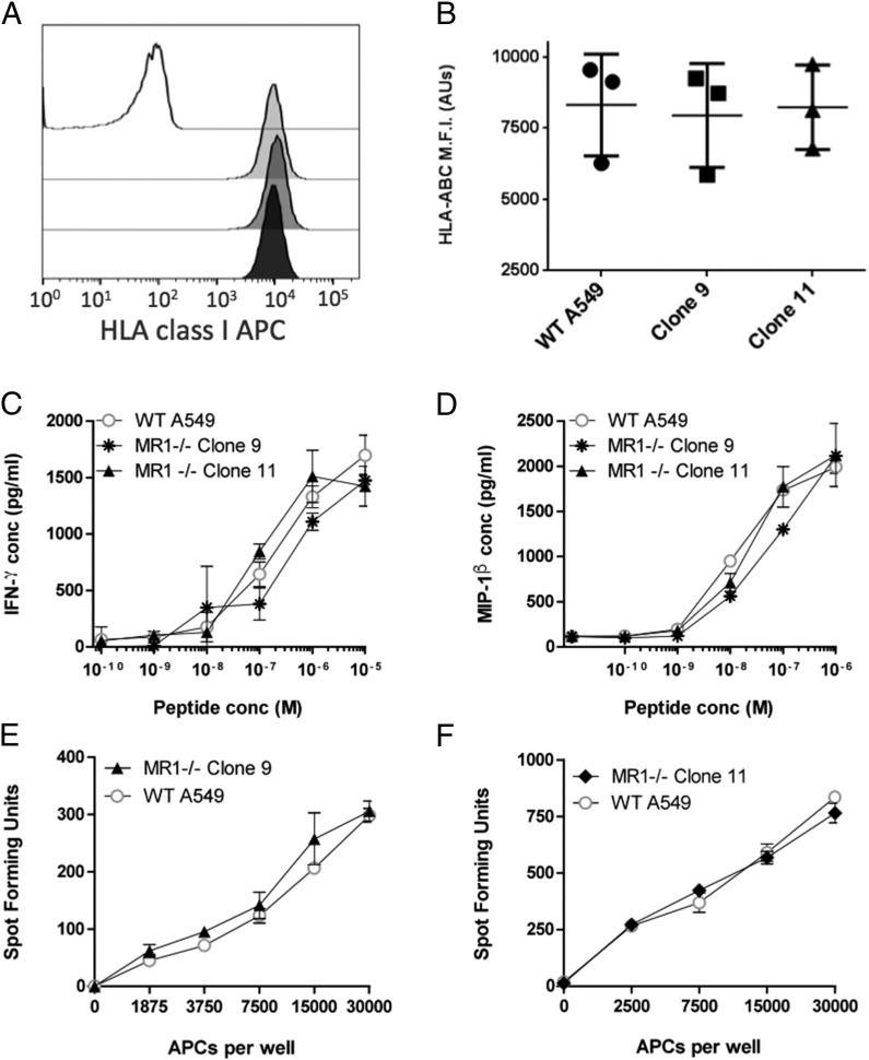
The nonclassical HLA molecule MHC-related protein 1 (MR1) presents metabolites of the vitamin B synthesis pathways to mucosal-associated invariant T (MAIT) cells and other MR1-restricted T cells. This new class of Ags represents a variation on the classical paradigm of self/non-self discrimination because these T cells are activated through their TCR by small organic compounds generated during microbial vitamin B2 synthesis. Beyond the fundamental significance, the invariant nature of MR1 across the human population is a tantalizing feature for the potential development of universal immune therapeutic and diagnostic tools. However, many aspects of MR1 Ag presentation and MR1-restricted T cell biology remain unknown, and the ubiquitous expression of MR1 across tissues and cell lines can be a confounding factor for experimental purposes. In this study, we report the development of a novel CRISPR/Cas9 genome editing lentiviral system and its use to efficiently disrupt MR1 expression in A459, THP-1, and K562 cell lines. We generated isogenic MR1(-/-) clonal derivatives of the A549 lung carcinoma and THP-1 monocytic cell lines and used these to study T cell responses to intracellular pathogens. We confirmed that MAIT cell clones were unable to respond to MR1(-/-) clones infected with bacteria whereas Ag presentation by classical and other nonclassical HLAs was unaffected. This system represents a robust and efficient method to disrupt the expression of MR1 and should facilitate investigations into the processing and presentation of MR1 Ags as well as into the biology of MAIT cells.

摘要

非经典的人类白细胞抗原(HLA)分子——MHC相关蛋白1(MR1),将维生素B合成途径的代谢产物呈递给黏膜相关恒定T(MAIT)细胞及其他受MR1限制的T细胞。这类新型抗原代表了自我/非自我识别经典模式的一种变体,因为这些T细胞通过其T细胞受体(TCR)被微生物维生素B2合成过程中产生的小分子有机化合物激活。除了具有根本重要性外,MR1在人类群体中的恒定性对于通用免疫治疗和诊断工具的潜在开发而言是一个诱人的特性。然而,MR1抗原呈递及受MR1限制的T细胞生物学的许多方面仍不为人所知,并且MR1在各种组织和细胞系中的普遍表达对于实验目的而言可能是一个混杂因素。在本研究中,我们报告了一种新型的CRISPR/Cas9基因组编辑慢病毒系统的开发及其在有效破坏A459、THP - 1和K562细胞系中MR1表达方面的应用。我们构建了A549肺癌细胞系和THP - 1单核细胞系的同基因MR1(-/-)克隆衍生物,并利用这些衍生物研究T细胞对细胞内病原体的反应。我们证实,MAIT细胞克隆无法对感染细菌的MR1(-/-)克隆作出反应,而经典和其他非经典HLA的抗原呈递未受影响。该系统代表了一种破坏MR1表达的强大而有效的方法,应有助于对MR1抗原的加工和呈递以及MAIT细胞生物学的研究。

https://cdn.ncbi.nlm.nih.gov/pmc/blobs/a675/4947828/3704bd8969cf/JI_1501402_f1.jpg

文献AI研究员

20分钟写一篇综述,助力文献阅读效率提升50倍。

立即体验

用中文搜PubMed

大模型驱动的PubMed中文搜索引擎

马上搜索

文档翻译

学术文献翻译模型,支持多种主流文档格式。

立即体验