Suppr超能文献

用人多能干细胞衍生的未成熟类肝细胞模拟非酒精性脂肪性肝病揭示了PLIN2的激活并证实了过氧化物酶体增殖物激活受体α的调节功能。

Modeling Nonalcoholic Fatty Liver Disease with Human Pluripotent Stem Cell-Derived Immature Hepatocyte-Like Cells Reveals Activation of PLIN2 and Confirms Regulatory Functions of Peroxisome Proliferator-Activated Receptor Alpha.

作者信息

Graffmann Nina, Ring Sarah, Kawala Marie-Ann, Wruck Wasco, Ncube Audrey, Trompeter Hans-Ingo, Adjaye James

机构信息

1 Institute for Stem Cell Research and Regenerative Medicine, Heinrich Heine University Düsseldorf , Düsseldorf, Germany .

2 Institute for Transplantation Diagnostics and Cell Therapeutics, Heinrich Heine University Düsseldorf , Düsseldorf, Germany .

出版信息

Stem Cells Dev. 2016 Aug 1;25(15):1119-33. doi: 10.1089/scd.2015.0383. Epub 2016 Jul 15.

Abstract

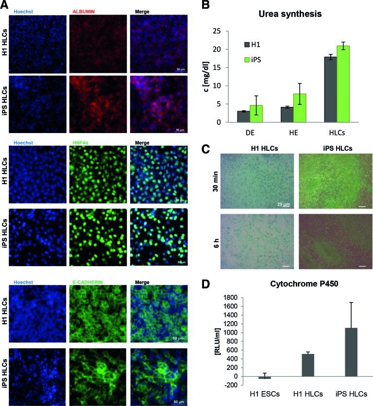
Nonalcoholic fatty liver disease (NAFLD/steatosis) is a metabolic disease characterized by the incorporation of fat into hepatocytes. In this study, we developed an in vitro model for NAFLD based on hepatocyte-like cells (HLCs) differentiated from human pluripotent stem cells. We induced fat storage in these HLCs and detected major expression changes of metabolism-associated genes, as well as an overall reduction of liver-related microRNAs. We observed an upregulation of the lipid droplet coating protein Perilipin 2 (PLIN2), as well as of numerous genes of the peroxisome proliferator-activated receptor (PPAR) pathway, which constitutes a regulatory hub for metabolic processes. Interference with PLIN2 and PPARα resulted in major alterations in gene expression, especially affecting lipid, glucose, and purine metabolism. Our model recapitulates many metabolic changes that are characteristic for NAFLD. It permits the dissection of disease-promoting molecular pathways and allows us to investigate the influences of distinct genetic backgrounds on disease progression.

摘要

非酒精性脂肪性肝病(NAFLD/脂肪变性)是一种代谢性疾病,其特征是脂肪在肝细胞内蓄积。在本研究中,我们基于从人多能干细胞分化而来的类肝细胞(HLCs)建立了一种NAFLD体外模型。我们诱导这些HLCs储存脂肪,并检测代谢相关基因的主要表达变化,以及肝脏相关微小RNA的总体减少。我们观察到脂滴包被蛋白围脂滴蛋白2(PLIN2)以及过氧化物酶体增殖物激活受体(PPAR)途径的众多基因上调,PPAR途径构成代谢过程的调控枢纽。干扰PLIN2和PPARα导致基因表达发生重大改变,尤其影响脂质、葡萄糖和嘌呤代谢。我们的模型概括了许多NAFLD特有的代谢变化。它允许剖析促进疾病的分子途径,并使我们能够研究不同遗传背景对疾病进展的影响。

https://cdn.ncbi.nlm.nih.gov/pmc/blobs/6ed5/4971413/23369f6a43b6/fig-1.jpg

文献检索

告别复杂PubMed语法,用中文像聊天一样搜索,搜遍4000万医学文献。AI智能推荐,让科研检索更轻松。

立即免费搜索

文件翻译

保留排版,准确专业,支持PDF/Word/PPT等文件格式,支持 12+语言互译。

免费翻译文档

深度研究

AI帮你快速写综述,25分钟生成高质量综述,智能提取关键信息,辅助科研写作。

立即免费体验