• 文献检索
  • 文档翻译
  • 深度研究
  • 学术资讯
  • Suppr Zotero 插件Zotero 插件
  • 邀请有礼
  • 套餐&价格
  • 历史记录
应用&插件
Suppr Zotero 插件Zotero 插件浏览器插件Mac 客户端Windows 客户端微信小程序
定价
高级版会员购买积分包购买API积分包
服务
文献检索文档翻译深度研究API 文档MCP 服务
关于我们
关于 Suppr公司介绍联系我们用户协议隐私条款
关注我们

Suppr 超能文献

核心技术专利:CN118964589B侵权必究
粤ICP备2023148730 号-1Suppr @ 2026

文献检索

告别复杂PubMed语法,用中文像聊天一样搜索,搜遍4000万医学文献。AI智能推荐,让科研检索更轻松。

立即免费搜索

文件翻译

保留排版,准确专业,支持PDF/Word/PPT等文件格式,支持 12+语言互译。

免费翻译文档

深度研究

AI帮你快速写综述,25分钟生成高质量综述,智能提取关键信息,辅助科研写作。

立即免费体验

人类多能干细胞衍生的皮质神经元用于自闭症的高通量药物筛选:SHANK3 杂合不足综合征的概念验证研究。

Human Pluripotent Stem Cell-derived Cortical Neurons for High Throughput Medication Screening in Autism: A Proof of Concept Study in SHANK3 Haploinsufficiency Syndrome.

机构信息

CECS, I-STEM, AFM, 91030 Evry Cedex, France.

Assistance Publique-Hôpitaux de Paris, Robert Debré Hospital, Department of Child and Adolescent Psychiatry, Paris, France.

出版信息

EBioMedicine. 2016 Jul;9:293-305. doi: 10.1016/j.ebiom.2016.05.032. Epub 2016 May 27.

DOI:10.1016/j.ebiom.2016.05.032
PMID:27333044
原文链接:https://pmc.ncbi.nlm.nih.gov/articles/PMC4972535/
Abstract

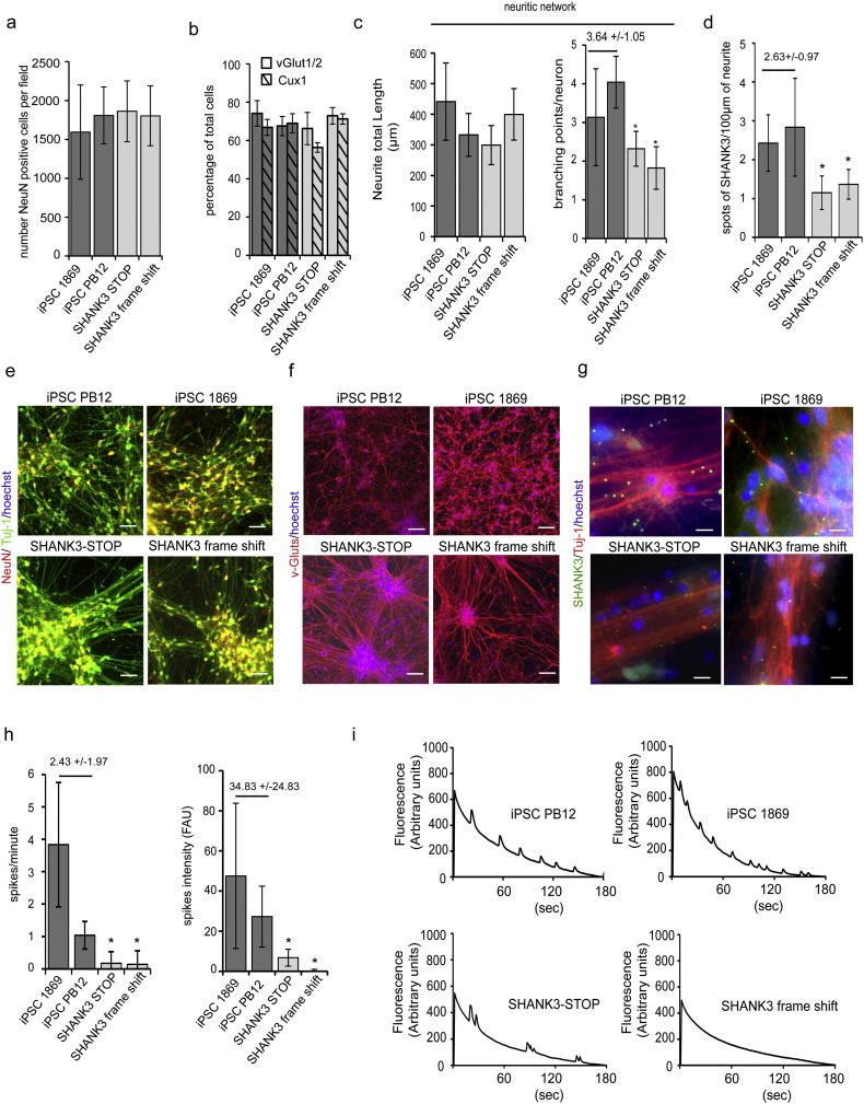
Autism spectrum disorders affect millions of individuals worldwide, but their heterogeneity complicates therapeutic intervention that is essentially symptomatic. A versatile yet relevant model to rationally screen among hundreds of therapeutic options would help improving clinical practice. Here we investigated whether neurons differentiated from pluripotent stem cells can provide such a tool using SHANK3 haploinsufficiency as a proof of principle. A library of compounds was screened for potential to increase SHANK3 mRNA content in neurons differentiated from control human embryonic stem cells. Using induced pluripotent stem cell technology, active compounds were then evaluated for efficacy in correcting dysfunctional networks of neurons differentiated from individuals with deleterious point mutations of SHANK3. Among 202 compounds tested, lithium and valproic acid showed the best efficacy at corrected SHANK3 haploinsufficiency associated phenotypes in cellulo. Lithium pharmacotherapy was subsequently provided to one patient and, after one year, an encouraging decrease in autism severity was observed. This demonstrated that pluripotent stem cell-derived neurons provide a novel cellular paradigm exploitable in the search for specific disease-modifying treatments.

摘要

自闭症谱系障碍影响着全球数以百万计的个体,但它们的异质性使得治疗干预变得复杂,而这种干预本质上只是对症治疗。一个多功能且相关的模型,可以在数百种治疗选择中进行合理筛选,这将有助于改善临床实践。在这里,我们研究了是否可以使用 SHANK3 杂合不足作为原理证明,从多能干细胞分化而来的神经元提供这样的工具。使用 SHANK3 杂合不足作为原理证明,筛选了一个化合物库,以筛选出可增加从对照人类胚胎干细胞分化而来的神经元中 SHANK3 mRNA 含量的潜在化合物。然后,使用诱导多能干细胞技术,评估活性化合物在纠正 SHANK3 点突变个体来源的神经元功能障碍网络方面的疗效。在测试的 202 种化合物中,锂和丙戊酸在体外纠正 SHANK3 杂合不足相关表型方面显示出最佳疗效。随后对一名患者进行了锂药物治疗,一年后,观察到自闭症严重程度的显著降低。这表明,多能干细胞衍生的神经元提供了一种新的细胞范例,可以用于寻找特定的疾病修饰治疗方法。

https://cdn.ncbi.nlm.nih.gov/pmc/blobs/a2f2/4972535/dc83de3ef337/gr7.jpg
https://cdn.ncbi.nlm.nih.gov/pmc/blobs/a2f2/4972535/37d752e57e4f/gr8.jpg
https://cdn.ncbi.nlm.nih.gov/pmc/blobs/a2f2/4972535/a4fd631bd3a3/gr9.jpg
https://cdn.ncbi.nlm.nih.gov/pmc/blobs/a2f2/4972535/ddae66870997/gr10.jpg
https://cdn.ncbi.nlm.nih.gov/pmc/blobs/a2f2/4972535/0c58450b0182/gr11.jpg
https://cdn.ncbi.nlm.nih.gov/pmc/blobs/a2f2/4972535/f0f311649a1e/gr1.jpg
https://cdn.ncbi.nlm.nih.gov/pmc/blobs/a2f2/4972535/1bbd99802464/gr2.jpg
https://cdn.ncbi.nlm.nih.gov/pmc/blobs/a2f2/4972535/725d0f2d145f/gr3.jpg
https://cdn.ncbi.nlm.nih.gov/pmc/blobs/a2f2/4972535/9a7830299567/gr4.jpg
https://cdn.ncbi.nlm.nih.gov/pmc/blobs/a2f2/4972535/8e2c56ab85a0/gr5.jpg
https://cdn.ncbi.nlm.nih.gov/pmc/blobs/a2f2/4972535/0a09688bb52b/gr6.jpg
https://cdn.ncbi.nlm.nih.gov/pmc/blobs/a2f2/4972535/dc83de3ef337/gr7.jpg
https://cdn.ncbi.nlm.nih.gov/pmc/blobs/a2f2/4972535/37d752e57e4f/gr8.jpg
https://cdn.ncbi.nlm.nih.gov/pmc/blobs/a2f2/4972535/a4fd631bd3a3/gr9.jpg
https://cdn.ncbi.nlm.nih.gov/pmc/blobs/a2f2/4972535/ddae66870997/gr10.jpg
https://cdn.ncbi.nlm.nih.gov/pmc/blobs/a2f2/4972535/0c58450b0182/gr11.jpg
https://cdn.ncbi.nlm.nih.gov/pmc/blobs/a2f2/4972535/f0f311649a1e/gr1.jpg
https://cdn.ncbi.nlm.nih.gov/pmc/blobs/a2f2/4972535/1bbd99802464/gr2.jpg
https://cdn.ncbi.nlm.nih.gov/pmc/blobs/a2f2/4972535/725d0f2d145f/gr3.jpg
https://cdn.ncbi.nlm.nih.gov/pmc/blobs/a2f2/4972535/9a7830299567/gr4.jpg
https://cdn.ncbi.nlm.nih.gov/pmc/blobs/a2f2/4972535/8e2c56ab85a0/gr5.jpg
https://cdn.ncbi.nlm.nih.gov/pmc/blobs/a2f2/4972535/0a09688bb52b/gr6.jpg
https://cdn.ncbi.nlm.nih.gov/pmc/blobs/a2f2/4972535/dc83de3ef337/gr7.jpg

相似文献

1
Human Pluripotent Stem Cell-derived Cortical Neurons for High Throughput Medication Screening in Autism: A Proof of Concept Study in SHANK3 Haploinsufficiency Syndrome.人类多能干细胞衍生的皮质神经元用于自闭症的高通量药物筛选:SHANK3 杂合不足综合征的概念验证研究。
EBioMedicine. 2016 Jul;9:293-305. doi: 10.1016/j.ebiom.2016.05.032. Epub 2016 May 27.
2
Neurons Derived From Patient-Specific Induced Pluripotent Stem Cells: a Promising Strategy Towards Developing Novel Pharmacotherapies for Autism Spectrum Disorders.源自患者特异性诱导多能干细胞的神经元:开发自闭症谱系障碍新型药物疗法的一种有前景的策略。
EBioMedicine. 2016 Jul;9:21-22. doi: 10.1016/j.ebiom.2016.06.036. Epub 2016 Jun 30.
3
Stem cell-derived neurons from autistic individuals with SHANK3 mutation show morphogenetic abnormalities during early development.源自具有 SHANK3 突变的自闭症个体的干细胞衍生神经元在早期发育过程中表现出形态发生异常。
Mol Psychiatry. 2018 Mar;23(3):735-746. doi: 10.1038/mp.2017.185. Epub 2017 Sep 26.
4
Single-molecule fluorescence in-situ hybridization reveals that human SHANK3 mRNA expression varies during development and in autism-associated SHANK3 heterozygosity.单分子荧光原位杂交显示,人类 SHANK3 mRNA 的表达在发育过程中以及在与自闭症相关的 SHANK3 杂合性中存在差异。
Stem Cell Res Ther. 2018 Jul 31;9(1):206. doi: 10.1186/s13287-018-0957-3.
5
Autism-associated SHANK3 haploinsufficiency causes Ih channelopathy in human neurons.与自闭症相关的SHANK3单倍体不足导致人类神经元中的Ih通道病。
Science. 2016 May 6;352(6286):aaf2669. doi: 10.1126/science.aaf2669. Epub 2016 Mar 10.
6
Establishment of heterozygous and homozygous SHANK3 knockout clonal pluripotent stem cells from the parental hESC line SA001 using CRISPR/Cas9.利用 CRISPR/Cas9 技术从亲本 hESC 系 SA001 中建立杂合和纯合 SHANK3 敲除克隆多能干细胞。
Stem Cell Res. 2023 Oct;72:103209. doi: 10.1016/j.scr.2023.103209. Epub 2023 Sep 22.
7
Developmental profiling of ASD-related shank3 transcripts and their differential regulation by valproic acid in zebrafish.斑马鱼中与自闭症谱系障碍(ASD)相关的shank3转录本的发育图谱及其受丙戊酸的差异调节
Dev Genes Evol. 2016 Nov;226(6):389-400. doi: 10.1007/s00427-016-0561-4. Epub 2016 Aug 26.
8
SHANK2 mutations associated with autism spectrum disorder cause hyperconnectivity of human neurons.SHANK2 基因突变与自闭症谱系障碍有关,导致人类神经元过度连接。
Nat Neurosci. 2019 Apr;22(4):556-564. doi: 10.1038/s41593-019-0365-8. Epub 2019 Mar 25.
9
SHANK3 and IGF1 restore synaptic deficits in neurons from 22q13 deletion syndrome patients.SHANK3 和 IGF1 可恢复 22q13 缺失综合征患者神经元中的突触缺陷。
Nature. 2013 Nov 14;503(7475):267-71. doi: 10.1038/nature12618. Epub 2013 Oct 16.
10
A chimeric mouse model to study human iPSC-derived neurons: the case of a truncating SHANK3 mutation.用于研究人诱导多能干细胞源性神经元的嵌合小鼠模型:截断 SHANK3 突变的案例。
Sci Rep. 2020 Aug 7;10(1):13315. doi: 10.1038/s41598-020-70056-4.

引用本文的文献

1
Strategies to overcome the limitations of current organoid technology - engineered organoids.克服当前类器官技术局限性的策略——工程化类器官。
J Tissue Eng. 2025 Apr 15;16:20417314251319475. doi: 10.1177/20417314251319475. eCollection 2025 Jan-Dec.
2
Therapeutic development approaches to treat haploinsufficiency diseases: restoring protein levels.治疗单倍剂量不足疾病的治疗开发方法:恢复蛋白质水平。
Drug Discov Today. 2024 Dec;29(12):104201. doi: 10.1016/j.drudis.2024.104201. Epub 2024 Oct 9.
3
Pharmacological modulation of developmental and synaptic phenotypes in human SHANK3 deficient stem cell-derived neuronal models.

本文引用的文献

1
Insights into the activation mechanism of class I HDAC complexes by inositol phosphates.肌醇磷酸盐对 I 类组蛋白去乙酰化酶复合物激活机制的研究进展。
Nat Commun. 2016 Apr 25;7:11262. doi: 10.1038/ncomms11262.
2
Autism-associated SHANK3 haploinsufficiency causes Ih channelopathy in human neurons.与自闭症相关的SHANK3单倍体不足导致人类神经元中的Ih通道病。
Science. 2016 May 6;352(6286):aaf2669. doi: 10.1126/science.aaf2669. Epub 2016 Mar 10.
3
Adult restoration of Shank3 expression rescues selective autistic-like phenotypes.成年期恢复Shank3表达可挽救选择性自闭症样表型。
人类 SHANK3 缺陷干细胞衍生神经元模型中发育和突触表型的药理学调节。
Transl Psychiatry. 2024 Jun 10;14(1):249. doi: 10.1038/s41398-024-02947-3.
4
Disrupted extracellular matrix and cell cycle genes in autism-associated Shank3 deficiency are targeted by lithium.自闭症相关 Shank3 缺乏症中外细胞基质和细胞周期基因的紊乱受锂的靶向调控。
Mol Psychiatry. 2024 Mar;29(3):704-717. doi: 10.1038/s41380-023-02362-y. Epub 2023 Dec 20.
5
Transition from Animal-Based to Human Induced Pluripotent Stem Cells (iPSCs)-Based Models of Neurodevelopmental Disorders: Opportunities and Challenges.从基于动物的到基于人类诱导多能干细胞 (iPSCs) 的神经发育障碍模型的转变:机遇与挑战。
Cells. 2023 Feb 7;12(4):538. doi: 10.3390/cells12040538.
6
Opportunities for ABA intervention in Phelan-McDermid syndrome.应用行为分析(ABA)对费兰-麦克德米德综合征进行干预的机会。
Int J Dev Disabil. 2021 Mar 9;68(6):984-989. doi: 10.1080/20473869.2021.1895698. eCollection 2022.
7
Elevation of SHANK3 Levels by Antisense Oligonucleotides Directed Against the 3'-UTR of the Human mRNA.反义寡核苷酸靶向人 mRNA 的 3'-UTR 提升 SHANK3 水平。
Nucleic Acid Ther. 2023 Jan;33(1):58-71. doi: 10.1089/nat.2022.0048. Epub 2022 Nov 10.
8
Modeling human telencephalic development and autism-associated SHANK3 deficiency using organoids generated from single neural rosettes.利用源自单个神经嵴帽细胞的类器官模拟人类端脑发育和自闭症相关的 SHANK3 缺乏。
Nat Commun. 2022 Oct 6;13(1):5688. doi: 10.1038/s41467-022-33364-z.
9
CAPRIN1 haploinsufficiency causes a neurodevelopmental disorder with language impairment, ADHD and ASD.CAPRIN1 杂合性不足导致伴有语言障碍、ADHD 和 ASD 的神经发育障碍。
Brain. 2023 Feb 13;146(2):534-548. doi: 10.1093/brain/awac278.
10
Skeletal Muscle Cells Derived from Induced Pluripotent Stem Cells: A Platform for Limb Girdle Muscular Dystrophies.诱导多能干细胞来源的骨骼肌细胞:肢带型肌营养不良症的一个平台
Biomedicines. 2022 Jun 16;10(6):1428. doi: 10.3390/biomedicines10061428.
Nature. 2016 Feb 25;530(7591):481-4. doi: 10.1038/nature16971. Epub 2016 Feb 17.
4
CLK2 inhibition ameliorates autistic features associated with SHANK3 deficiency.CLK2 抑制改善了与 SHANK3 缺乏相关的自闭症特征。
Science. 2016 Mar 11;351(6278):1199-203. doi: 10.1126/science.aad5487. Epub 2016 Feb 4.
5
Protein Kinase-A Inhibition Is Sufficient to Support Human Neural Stem Cells Self-Renewal.蛋白激酶 A 抑制足以支持人类神经干细胞自我更新。
Stem Cells. 2015 Dec;33(12):3666-72. doi: 10.1002/stem.2194. Epub 2015 Sep 16.
6
From the genetic architecture to synaptic plasticity in autism spectrum disorder.从自闭症谱系障碍的遗传结构到突触可塑性。
Nat Rev Neurosci. 2015 Sep;16(9):551-63. doi: 10.1038/nrn3992.
7
Search for common targets of lithium and valproic acid identifies novel epigenetic effects of lithium on the rat leptin receptor gene.寻找锂盐和丙戊酸的共同靶点,发现锂盐对大鼠瘦素受体基因有新的表观遗传效应。
Transl Psychiatry. 2015 Jul 14;5(7):e600. doi: 10.1038/tp.2015.90.
8
Rapid throughput analysis demonstrates that chemicals with distinct seizurogenic mechanisms differentially alter Ca2+ dynamics in networks formed by hippocampal neurons in culture.快速通量分析表明,具有不同致痫机制的化学物质会以不同方式改变培养的海马神经元形成的网络中的Ca2+动态。
Mol Pharmacol. 2015 Apr;87(4):595-605. doi: 10.1124/mol.114.096701. Epub 2015 Jan 12.
9
Meta-analysis of SHANK Mutations in Autism Spectrum Disorders: a gradient of severity in cognitive impairments.自闭症谱系障碍中SHANK基因突变的荟萃分析:认知障碍的严重程度梯度
PLoS Genet. 2014 Sep 4;10(9):e1004580. doi: 10.1371/journal.pgen.1004580. eCollection 2014 Sep.
10
Lithium ameliorates autistic-like behaviors induced by neonatal isolation in rats.锂可改善新生大鼠隔离诱导的类自闭症行为。
Front Behav Neurosci. 2014 Jun 26;8:234. doi: 10.3389/fnbeh.2014.00234. eCollection 2014.