Lin Y, Zhang J-C, Yao C-Y, Wu Y, Abdelgawad A F, Yao S-L, Yuan S-Y
Department of Anesthesia, Institute of Anesthesia and Critical Care, Union Hospital, Tongji Medical College, Huazhong University of Science and Technology, Wuhan 430022, China.
Department of Critical Care Medicine, Institute of Anesthesia and Critical Care, Union Hospital, Tongji Medical College, Huazhong University of Science and Technology, Wuhan 430022, China.
Cell Death Dis. 2016 Jun 23;7(6):e2273. doi: 10.1038/cddis.2015.284.
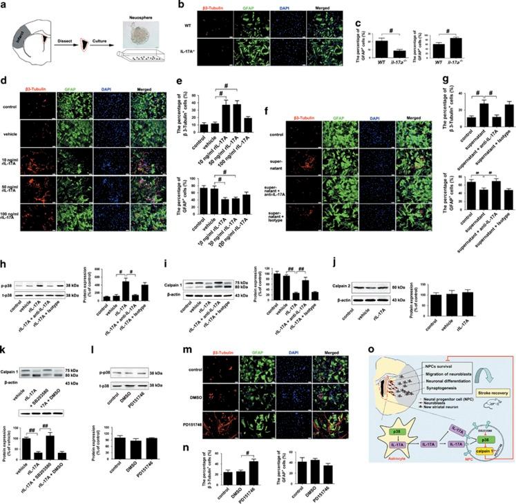
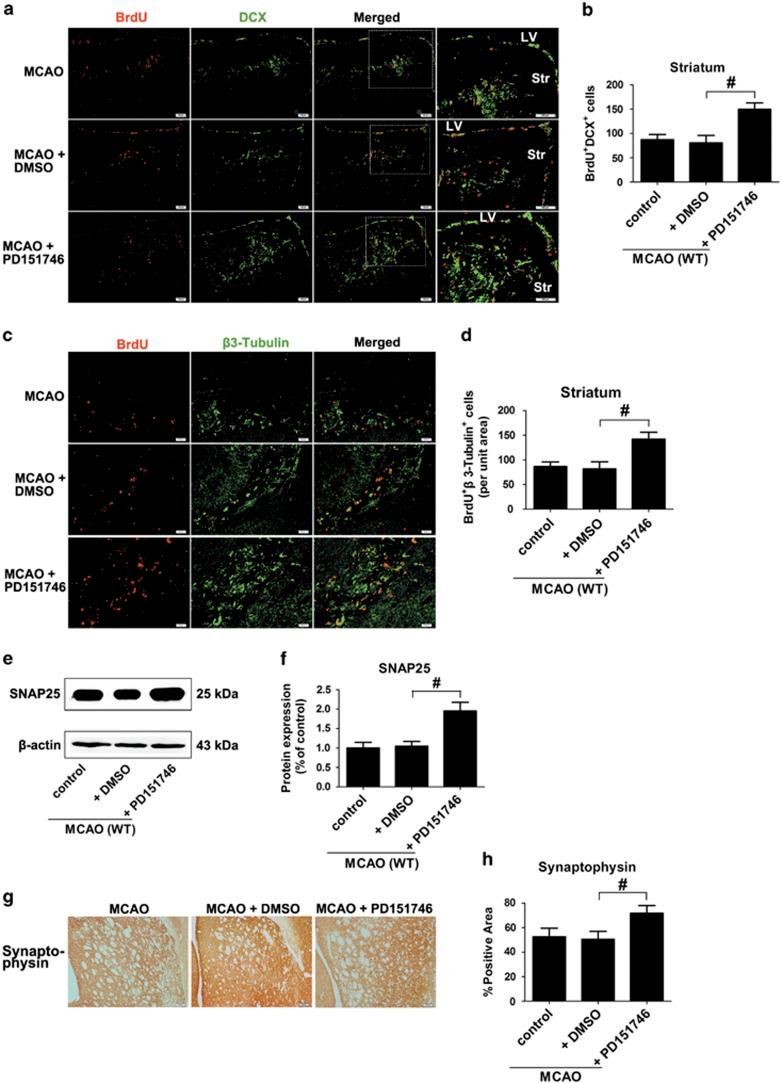
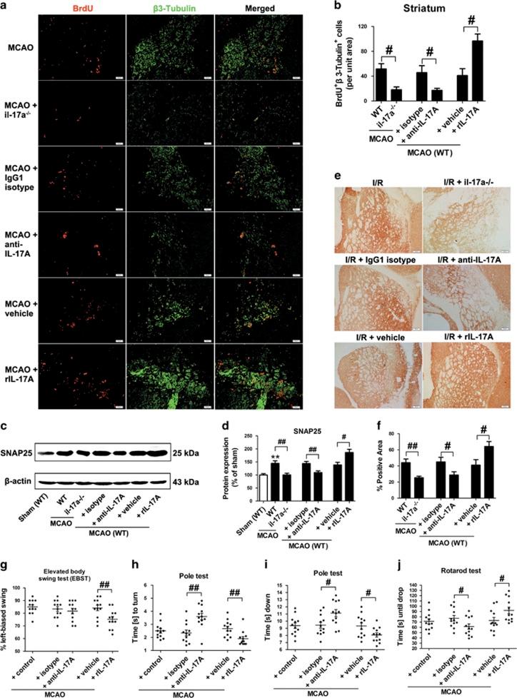
The brain and the immune system interact in complex ways after ischemic stroke, and the long-term effects of immune response associated with stroke remain controversial. As a linkage between innate and adaptive immunity, interleukin-17 A (IL-17 A) secreted from gamma delta (γδ) T cells has detrimental roles in the pathogenesis of acute ischemic stroke. However, to date, the long-term actions of IL-17 A after stroke have not been investigated. Here, we found that IL-17 A showed two distinct peaks of expression in the ischemic hemisphere: the first occurring within 3 days and the second on day 28 after stroke. Our data also showed that astrocyte was the major cellular source of IL-17 A that maintained and augmented subventricular zone (SVZ) neural precursor cells (NPCs) survival, neuronal differentiation, and subsequent synaptogenesis and functional recovery after stroke. IL-17 A also promoted neuronal differentiation in cultured NPCs from the ischemic SVZ. Furthermore, our in vitro data revealed that in primary astrocyte cultures activated astrocytes released IL-17 A via p38 mitogen-activated protein kinase (MAPK). Culture media from reactive astrocytes increased neuronal differentiation of NSCs in vitro. Blockade of IL-17 A with neutralizing antibody prevented this effect. In addition, after screening for multiple signaling pathways, we revealed that the p38 MAPK/calpain 1 signaling pathway was involved in IL-17 A-mediated neurogenesis in vivo and in vitro. Thus, our results reveal a previously uncharacterized property of astrocytic IL-17 A in the maintenance and augment of survival and neuronal differentiation of NPCs, and subsequent synaptogenesis and spontaneous recovery after ischemic stroke.
缺血性中风后,大脑与免疫系统以复杂的方式相互作用,与中风相关的免疫反应的长期影响仍存在争议。作为天然免疫和适应性免疫之间的联系,γδ T细胞分泌的白细胞介素-17A(IL-17A)在急性缺血性中风的发病机制中具有有害作用。然而,迄今为止,中风后IL-17A的长期作用尚未得到研究。在这里,我们发现IL-17A在缺血半球呈现两个不同的表达峰值:第一个出现在中风后3天内,第二个出现在第28天。我们的数据还表明,星形胶质细胞是IL-17A的主要细胞来源,它维持并增强了脑室下区(SVZ)神经前体细胞(NPCs)的存活、神经元分化,以及中风后的突触形成和功能恢复。IL-17A还促进了来自缺血性SVZ的培养NPCs的神经元分化。此外,我们的体外数据显示,在原代星形胶质细胞培养物中,活化的星形胶质细胞通过p38丝裂原活化蛋白激酶(MAPK)释放IL-17A。反应性星形胶质细胞的培养基在体外增加了神经干细胞的神经元分化。用中和抗体阻断IL-17A可阻止这种作用。此外,在筛选了多种信号通路后,我们发现p38 MAPK/钙蛋白酶1信号通路参与了体内和体外IL-17A介导的神经发生。因此,我们的结果揭示了星形胶质细胞IL-17A在维持和增强NPCs的存活及神经元分化,以及缺血性中风后的突触形成和自发恢复方面以前未被描述的特性。