Suppr超能文献

2014年越南北方鸡群中H9N2禽流感的流行情况及多样性

Prevalence and diversity of H9N2 avian influenza in chickens of Northern Vietnam, 2014.

作者信息

Thuy Duong Mai, Peacock Thomas P, Bich Vu Thi Ngoc, Fabrizio Thomas, Hoang Dang Nguyen, Tho Nguyen Dang, Diep Nguyen Thi, Nguyen Minh, Hoa Le Nguyen Minh, Trang Hau Thi Thu, Choisy Marc, Inui Ken, Newman Scott, Trung Nguyen Vu, van Doorn Rogier, To Thanh Long, Iqbal Munir, Bryant Juliet E

机构信息

National Center for Veterinary Diagnostics, Department of Animal Health, Hanoi, Vietnam.

Avian Viral Diseases programme, The Pirbright Institute, Woking, UK; St Mary's Campus, Imperial College London, London, UK.

出版信息

Infect Genet Evol. 2016 Oct;44:530-540. doi: 10.1016/j.meegid.2016.06.038. Epub 2016 Jun 20.

Abstract

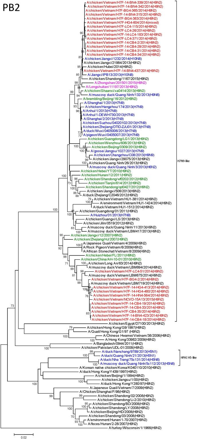
Despite their classification as low pathogenicity avian influenza viruses (LPAIV), A/H9N2 viruses cause significant losses in poultry in many countries throughout Asia, the Middle East and North Africa. To date, poultry surveillance in Vietnam has focused on detection of influenza H5 viruses, and there is limited understanding of influenza H9 epidemiology and transmission dynamics. We determined prevalence and diversity of influenza A viruses in chickens from live bird markets (LBM) of 7 northern Vietnamese provinces, using pooled oropharyngeal swabs collected from October to December 2014. Screening by real time RT-PCR revealed 1207/4900 (24.6%) of pooled swabs to be influenza A virus positive; overall prevalence estimates after accounting for pooling (5 swabs/pools) were 5.8% (CI 5.4-6.0). Subtyping was performed on 468 pooled swabs with M gene Ct<26. No influenza H7 was detected; 422 (90.1%) were H9 positive; and 22 (4.7%) were H5 positive. There was no evidence was of interaction between H9 and H5 virus detection rates. We sequenced 17 whole genomes of A/H9N2, 2 of A/H5N6, and 11 partial genomes. All H9N2 viruses had internal genes that clustered with genotype 57 and were closely related to Chinese human isolates of A/H7N9 and A/H10N8. Using a nucleotide divergence cutoff of 98%, we identified 9 distinct H9 genotypes. Phylogenetic analysis suggested multiple introductions of H9 viruses to northern Vietnam rather than in-situ transmission. Further investigations of H9 prevalence and diversity in other regions of Vietnam are warranted to assess H9 endemicity elsewhere in the country.

摘要

尽管A/H9N2病毒被归类为低致病性禽流感病毒(LPAIV),但在亚洲、中东和北非的许多国家,A/H9N2病毒给家禽业造成了重大损失。迄今为止,越南的家禽监测主要集中在检测H5流感病毒,对H9流感的流行病学和传播动态了解有限。我们利用2014年10月至12月收集的鸡咽喉拭子混合样本,测定了越南北部7个省份活禽市场(LBM)鸡群中甲型流感病毒的流行率和多样性。实时逆转录聚合酶链反应(RT-PCR)筛查显示,1207/4900(24.6%)的混合拭子样本甲型流感病毒呈阳性;考虑到样本混合情况(每个样本池5个拭子)后的总体流行率估计为5.8%(置信区间5.4-6.0)。对468个M基因Ct值<26的混合拭子样本进行了亚型分析。未检测到H7流感病毒;422个(90.1%)样本H9呈阳性;22个(4.7%)样本H5呈阳性。没有证据表明H9和H5病毒检出率之间存在相互作用。我们对17个A/H9N2全基因组、2个A/H5N6全基因组和11个部分基因组进行了测序。所有H9N2病毒的内部基因均与57型基因型聚类,且与中国A/H7N9和A/H10N8的人分离株密切相关。使用98%的核苷酸差异阈值,我们鉴定出9种不同的H9基因型。系统发育分析表明,H9病毒是多次传入越南北部,而非本地传播。有必要对越南其他地区的H9流行率和多样性进行进一步调查,以评估该国其他地区的H9地方性流行情况。

https://cdn.ncbi.nlm.nih.gov/pmc/blobs/7794/5036934/5bfcd7de2a7c/gr1.jpg

文献AI研究员

20分钟写一篇综述,助力文献阅读效率提升50倍。

立即体验

用中文搜PubMed

大模型驱动的PubMed中文搜索引擎

马上搜索

文档翻译

学术文献翻译模型,支持多种主流文档格式。

立即体验