• 文献检索
  • 文档翻译
  • 深度研究
  • 学术资讯
  • Suppr Zotero 插件Zotero 插件
  • 邀请有礼
  • 套餐&价格
  • 历史记录
应用&插件
Suppr Zotero 插件Zotero 插件浏览器插件Mac 客户端Windows 客户端微信小程序
定价
高级版会员购买积分包购买API积分包
服务
文献检索文档翻译深度研究API 文档MCP 服务
关于我们
关于 Suppr公司介绍联系我们用户协议隐私条款
关注我们

Suppr 超能文献

核心技术专利:CN118964589B侵权必究
粤ICP备2023148730 号-1Suppr @ 2026

文献检索

告别复杂PubMed语法,用中文像聊天一样搜索,搜遍4000万医学文献。AI智能推荐,让科研检索更轻松。

立即免费搜索

文件翻译

保留排版,准确专业,支持PDF/Word/PPT等文件格式,支持 12+语言互译。

免费翻译文档

深度研究

AI帮你快速写综述,25分钟生成高质量综述,智能提取关键信息,辅助科研写作。

立即免费体验

2018-2020 年肯尼亚活禽市场和野生鸟类栖息地中检测到的禽流感病毒的特征表明存在遗传多样化的亚型和高比例的 A(H9N2)

Characterization of Avian Influenza Viruses Detected in Kenyan Live Bird Markets and Wild Bird Habitats Reveal Genetically Diverse Subtypes and High Proportion of A(H9N2), 2018-2020.

机构信息

Division of Global Health Protection, US Centers for Disease Control and Prevention, Village Market, Nairobi P.O. Box 606-00621, Kenya.

Paul G. Allen School for Global Health-Kenya, Washington State University, Nairobi P.O. Box 72938-00200, Kenya.

出版信息

Viruses. 2024 Sep 5;16(9):1417. doi: 10.3390/v16091417.

DOI:10.3390/v16091417
PMID:39339892
原文链接:https://pmc.ncbi.nlm.nih.gov/articles/PMC11436075/
Abstract

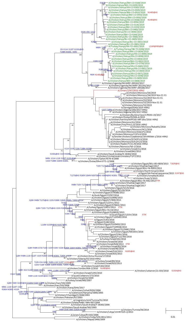
Following the detection of highly pathogenic avian influenza (HPAI) virus in countries bordering Kenya to the west, we conducted surveillance among domestic and wild birds along the shores of Lake Victoria. In addition, between 2018 and 2020, we conducted surveillance among poultry and poultry workers in live bird markets and among wild migratory birds in various lakes that are resting sites during migration to assess introduction and circulation of avian influenza viruses in these populations. We tested 7464 specimens (oropharyngeal (OP) and cloacal specimens) from poultry and 6531 fresh fecal specimens from wild birds for influenza A viruses by real-time RT-PCR. Influenza was detected in 3.9% (n = 292) of specimens collected from poultry and 0.2% (n = 10) of fecal specimens from wild birds. On hemagglutinin subtyping, most of the influenza A positives from poultry (274/292, 93.8%) were H9. Of 34 H9 specimens randomly selected for further subtyping, all were H9N2. On phylogenetic analysis, these viruses were genetically similar to other H9 viruses detected in East Africa. Only two of the ten influenza A-positive specimens from the wild bird fecal specimens were successfully subtyped; sequencing analysis of one specimen collected in 2018 was identified as a low-pathogenicity avian influenza H5N2 virus of the Eurasian lineage, and the second specimen, collected in 2020, was subtyped as H11. A total of 18 OP and nasal specimens from poultry workers with acute respiratory illness (12%) were collected; none were positive for influenza A virus. We observed significant circulation of H9N2 influenza viruses in poultry in live bird markets in Kenya. During the same period, low-pathogenic H5N2 virus was detected in a fecal specimen collected in a site hosting a variety of migratory and resident birds. Although HPAI H5N8 was not detected in this survey, these results highlight the potential for the introduction and establishment of highly pathogenic avian influenza viruses in poultry populations and the associated risk of spillover to human populations.

摘要

在肯尼亚西部接壤的国家检测到高致病性禽流感 (HPAI) 病毒后,我们对维多利亚湖沿岸的家养和野生鸟类进行了监测。此外,在 2018 年至 2020 年期间,我们对活禽市场中的家禽和家禽工人以及在迁徙期间作为休息地的各种湖泊中的野生候鸟进行了监测,以评估这些人群中禽流感病毒的引入和传播情况。我们通过实时 RT-PCR 对来自家禽的 7464 份标本(口咽(OP)和泄殖腔标本)和来自野生鸟类的 6531 份新鲜粪便标本进行了流感 A 病毒检测。在采集的标本中,流感的检出率为 3.9%(n=292),在采集的野生鸟类粪便标本中为 0.2%(n=10)。在血凝素亚分型方面,来自家禽的大多数流感 A 阳性标本(274/292,93.8%)为 H9。随机选择 34 份 H9 标本进行进一步亚分型,均为 H9N2。系统进化分析表明,这些病毒与在东非检测到的其他 H9 病毒在基因上相似。从野生鸟类粪便标本中检测到的 10 份流感 A 阳性标本中只有 2 份成功进行了亚分型;对 2018 年采集的一个标本进行测序分析,鉴定为欧亚系低致病性禽流感 H5N2 病毒,第二个标本采集于 2020 年,鉴定为 H11。共采集了 18 份来自急性呼吸道疾病家禽工人的 OP 和鼻拭子(12%),均未检测到流感 A 病毒。我们观察到肯尼亚活禽市场中家禽中 H9N2 流感病毒的循环显著。在同一时期,在一个收容各种迁徙和留鸟的地点采集的粪便标本中检测到低致病性 H5N2 病毒。虽然本调查未检测到高致病性禽流感 H5N8,但这些结果突显了高致病性禽流感病毒在家禽群体中引入和建立的可能性,以及向人类群体溢出的相关风险。

https://cdn.ncbi.nlm.nih.gov/pmc/blobs/26d6/11436075/b27e75a44f1b/viruses-16-01417-g003.jpg
https://cdn.ncbi.nlm.nih.gov/pmc/blobs/26d6/11436075/8be34d552329/viruses-16-01417-g001.jpg
https://cdn.ncbi.nlm.nih.gov/pmc/blobs/26d6/11436075/051b1b4ec42c/viruses-16-01417-g002.jpg
https://cdn.ncbi.nlm.nih.gov/pmc/blobs/26d6/11436075/b27e75a44f1b/viruses-16-01417-g003.jpg
https://cdn.ncbi.nlm.nih.gov/pmc/blobs/26d6/11436075/8be34d552329/viruses-16-01417-g001.jpg
https://cdn.ncbi.nlm.nih.gov/pmc/blobs/26d6/11436075/051b1b4ec42c/viruses-16-01417-g002.jpg
https://cdn.ncbi.nlm.nih.gov/pmc/blobs/26d6/11436075/b27e75a44f1b/viruses-16-01417-g003.jpg

相似文献

1
Characterization of Avian Influenza Viruses Detected in Kenyan Live Bird Markets and Wild Bird Habitats Reveal Genetically Diverse Subtypes and High Proportion of A(H9N2), 2018-2020.2018-2020 年肯尼亚活禽市场和野生鸟类栖息地中检测到的禽流感病毒的特征表明存在遗传多样化的亚型和高比例的 A(H9N2)
Viruses. 2024 Sep 5;16(9):1417. doi: 10.3390/v16091417.
2
Surveillance for avian influenza viruses in wild birds at live bird markets, Egypt, 2014-2016.2014-2016 年埃及活禽市场野生鸟类中流感病毒的监测。
Influenza Other Respir Viruses. 2019 Jul;13(4):407-414. doi: 10.1111/irv.12634. Epub 2019 Feb 3.
3
Avian influenza surveillance reveals presence of low pathogenic avian influenza viruses in poultry during 2009-2011 in the West Bengal State, India.禽流感监测显示,2009-2011 年期间印度西孟加拉邦家禽中存在低致病性禽流感病毒。
Virol J. 2012 Aug 7;9:151. doi: 10.1186/1743-422X-9-151.
4
Genetic Characterization of Highly Pathogenic Avian Influenza A(H5N8) Virus in Pakistani Live Bird Markets Reveals Rapid Diversification of Clade 2.3.4.4b Viruses.巴基斯坦活禽市场高致病性禽流感 A(H5N8)病毒的遗传特征揭示了 2.3.4.4b 病毒系的快速多样化。
Viruses. 2021 Aug 18;13(8):1633. doi: 10.3390/v13081633.
5
Genetic and Molecular Characterization of Avian Influenza A(H9N2) Viruses from Live Bird Markets (LBM) in Senegal.塞内加尔活禽市场(LBM)中甲型禽流感A(H9N2)病毒的遗传与分子特征
Viruses. 2025 Jan 8;17(1):73. doi: 10.3390/v17010073.
6
Genetic diversity of highly pathogenic avian influenza H5N6 and H5N8 viruses in poultry markets in Guangdong, China, 2020-2022.2020 - 2022年中国广东省家禽市场高致病性禽流感H5N6和H5N8病毒的遗传多样性
J Virol. 2025 Jan 31;99(1):e0114524. doi: 10.1128/jvi.01145-24. Epub 2024 Dec 4.
7
Active reassortment of H9 influenza viruses between wild birds and live-poultry markets in Korea.韩国野鸟与活禽市场间 H9 流感病毒的活跃重配。
Arch Virol. 2010 Feb;155(2):229-41. doi: 10.1007/s00705-009-0577-4. Epub 2009 Dec 22.
8
Molecular characterization, receptor binding property, and replication in chickens and mice of H9N2 avian influenza viruses isolated from chickens, peafowls, and wild birds in eastern China.中国东部鸡、孔雀和野禽中分离的 H9N2 禽流感病毒的分子特征、受体结合特性和在鸡、鼠中的复制。
Emerg Microbes Infect. 2021 Dec;10(1):2098-2112. doi: 10.1080/22221751.2021.1999778.
9
Genetic and Pathogenic Characterization of Avian Influenza Virus in Migratory Birds between 2015 and 2019 in Central China.2015 年至 2019 年中国中部地区迁徙鸟类中流感病毒的遗传与病原学特征
Microbiol Spectr. 2022 Aug 31;10(4):e0165222. doi: 10.1128/spectrum.01652-22. Epub 2022 Jul 12.
10
Genetically Diverse Low Pathogenicity Avian Influenza A Virus Subtypes Co-Circulate among Poultry in Bangladesh.基因多样的低致病性甲型禽流感病毒亚型在孟加拉国的家禽中共同传播。
PLoS One. 2016 Mar 24;11(3):e0152131. doi: 10.1371/journal.pone.0152131. eCollection 2016.

引用本文的文献

1
Avian influenza virus dynamics in poultry and the environment: an eight-year longitudinal study in the southwestern Poyang Lake region of China.家禽及环境中的禽流感病毒动态:中国鄱阳湖地区西南部的一项为期八年的纵向研究。
Infect Dis Model. 2025 Jun 11;10(4):1126-1137. doi: 10.1016/j.idm.2025.06.002. eCollection 2025 Dec.

本文引用的文献

1
Low Pathogenic Avian Influenza H9N2 Viruses in Morocco: Antigenic and Molecular Evolution from 2021 to 2023.摩洛哥低致病性禽流感 H9N2 病毒:2021 年至 2023 年的抗原和分子进化。
Viruses. 2023 Nov 30;15(12):2355. doi: 10.3390/v15122355.
2
Avian Influenza Viruses Detected in Birds in Sub-Saharan Africa: A Systematic Review.撒哈拉以南非洲地区鸟类中检测到的禽流感病毒:一项系统综述。
Viruses. 2020 Sep 7;12(9):993. doi: 10.3390/v12090993.
3
Avian influenza viruses in humans: lessons from past outbreaks.人感染禽流感病毒:以往疫情暴发带来的经验教训。
Br Med Bull. 2019 Dec 11;132(1):81-95. doi: 10.1093/bmb/ldz036.
4
Genetic characterization and pathogenesis of the first H9N2 low pathogenic avian influenza viruses isolated from chickens in Kenyan live bird markets.肯尼亚活禽市场鸡源分离的 H9N2 低致病性禽流感病毒的遗传特征及发病机制。
Infect Genet Evol. 2020 Mar;78:104074. doi: 10.1016/j.meegid.2019.104074. Epub 2019 Oct 18.
5
Virus Shedding of Avian Influenza in Poultry: A Systematic Review and Meta-Analysis.家禽中禽流感病毒的排毒:一项系统评价与荟萃分析
Viruses. 2019 Sep 2;11(9):812. doi: 10.3390/v11090812.
6
A Global Perspective on H9N2 Avian Influenza Virus.H9N2 禽流感病毒的全球视角
Viruses. 2019 Jul 5;11(7):620. doi: 10.3390/v11070620.
7
Highly pathogenic avian influenza H5N8 Clade 2.3.4.4B virus in Uganda, 2017.2017 年乌干达高致病性禽流感 H5N8 病毒 2.3.4.4B 分支
Infect Genet Evol. 2018 Dec;66:269-271. doi: 10.1016/j.meegid.2018.10.010. Epub 2018 Oct 17.
8
The Multifaceted Zoonotic Risk of H9N2 Avian Influenza.H9N2禽流感的多方面人畜共患病风险
Vet Sci. 2018 Sep 21;5(4):82. doi: 10.3390/vetsci5040082.
9
Highly Pathogenic Avian Influenza A(H5N8) Virus, Cameroon, 2017.2017 年,高致病性禽流感病毒(H5N8),喀麦隆。
Emerg Infect Dis. 2018 Jul;24(7):1367-1370. doi: 10.3201/eid2407.172120.
10
Risk of Human Infections With Highly Pathogenic H5N2 and Low Pathogenic H7N1 Avian Influenza Strains During Outbreaks in Ostriches in South Africa.南非鸵鸟疫情期间高致病性H5N2和低致病性H7N1禽流感病毒株导致人类感染的风险
J Infect Dis. 2017 Sep 15;216(suppl_4):S512-S519. doi: 10.1093/infdis/jix018.