• 文献检索
  • 文档翻译
  • 深度研究
  • 学术资讯
  • Suppr Zotero 插件Zotero 插件
  • 邀请有礼
  • 套餐&价格
  • 历史记录
应用&插件
Suppr Zotero 插件Zotero 插件浏览器插件Mac 客户端Windows 客户端微信小程序
定价
高级版会员购买积分包购买API积分包
服务
文献检索文档翻译深度研究API 文档MCP 服务
关于我们
关于 Suppr公司介绍联系我们用户协议隐私条款
关注我们

Suppr 超能文献

核心技术专利:CN118964589B侵权必究
粤ICP备2023148730 号-1Suppr @ 2026

文献检索

告别复杂PubMed语法,用中文像聊天一样搜索,搜遍4000万医学文献。AI智能推荐,让科研检索更轻松。

立即免费搜索

文件翻译

保留排版,准确专业,支持PDF/Word/PPT等文件格式,支持 12+语言互译。

免费翻译文档

深度研究

AI帮你快速写综述,25分钟生成高质量综述,智能提取关键信息,辅助科研写作。

立即免费体验

高脂肪饮食诱导结肠上皮细胞应激和炎症,IL-22 可逆转这种情况。

High Fat Diets Induce Colonic Epithelial Cell Stress and Inflammation that is Reversed by IL-22.

机构信息

Immunity, Infection and Inflammation Program, Mater Research Institute - The University of Queensland, Translational Research Institute, Brisbane, Australia.

University of Queensland Diamantina Institute, Translational Research Institute, Brisbane, Australia.

出版信息

Sci Rep. 2016 Jun 28;6:28990. doi: 10.1038/srep28990.

DOI:10.1038/srep28990
PMID:27350069
原文链接:https://pmc.ncbi.nlm.nih.gov/articles/PMC4924095/
Abstract

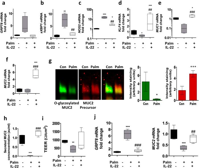
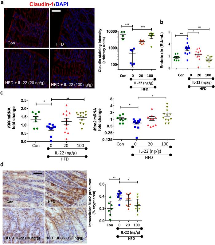
Prolonged high fat diets (HFD) induce low-grade chronic intestinal inflammation in mice, and diets high in saturated fat are a risk factor for the development of human inflammatory bowel diseases. We hypothesized that HFD-induced endoplasmic reticulum (ER)/oxidative stress occur in intestinal secretory goblet cells, triggering inflammatory signaling and reducing synthesis/secretion of proteins that form the protective mucus barrier. In cultured intestinal cells non-esterified long-chain saturated fatty acids directly increased oxidative/ER stress leading to protein misfolding. A prolonged HFD elevated the intestinal inflammatory cytokine signature, alongside compromised mucosal barrier integrity with a decrease in goblet cell differentiation and Muc2, a loss in the tight junction protein, claudin-1 and increased serum endotoxin levels. In Winnie mice, that develop spontaneous colitis, HFD-feeding increased ER stress, further compromised the mucosal barrier and increased the severity of colitis. In obese mice IL-22 reduced ER/oxidative stress and improved the integrity of the mucosal barrier, and reversed microbial changes associated with obesity with an increase in Akkermansia muciniphila. Consistent with epidemiological studies, our experiments suggest that HFDs are likely to impair intestinal barrier function, particularly in early life, which partially involves direct effects of free-fatty acids on intestinal cells, and this can be reversed by IL-22 therapy.

摘要

长期高脂肪饮食(HFD)会在小鼠中引起低度慢性肠道炎症,而富含饱和脂肪的饮食是人类炎症性肠病发展的一个风险因素。我们假设 HFD 诱导的内质网(ER)/氧化应激发生在肠道分泌的杯状细胞中,触发炎症信号,并减少形成保护性粘液屏障的蛋白质的合成/分泌。在培养的肠道细胞中,非酯化长链饱和脂肪酸直接增加氧化/ER 应激,导致蛋白质错误折叠。长期 HFD 会升高肠道炎症细胞因子特征,同时损害粘膜屏障完整性,导致杯状细胞分化和 Muc2 减少,紧密连接蛋白 Claudin-1 丢失,血清内毒素水平升高。在自发性结肠炎发生的 Winnie 小鼠中,HFD 喂养会增加 ER 应激,进一步损害粘膜屏障,并增加结肠炎的严重程度。在肥胖小鼠中,IL-22 可降低 ER/氧化应激,改善粘膜屏障的完整性,并通过增加 Akkermansia muciniphila 逆转与肥胖相关的微生物变化。与流行病学研究一致,我们的实验表明,HFD 可能会损害肠道屏障功能,特别是在生命早期,这部分涉及游离脂肪酸对肠道细胞的直接作用,而 IL-22 治疗可以逆转这种作用。

https://cdn.ncbi.nlm.nih.gov/pmc/blobs/323a/4924095/2157b5f6d79d/srep28990-f9.jpg
https://cdn.ncbi.nlm.nih.gov/pmc/blobs/323a/4924095/5d8160a279b4/srep28990-f1.jpg
https://cdn.ncbi.nlm.nih.gov/pmc/blobs/323a/4924095/453fec8d7834/srep28990-f2.jpg
https://cdn.ncbi.nlm.nih.gov/pmc/blobs/323a/4924095/9b27ec18e3fc/srep28990-f3.jpg
https://cdn.ncbi.nlm.nih.gov/pmc/blobs/323a/4924095/765f00b3f9fb/srep28990-f4.jpg
https://cdn.ncbi.nlm.nih.gov/pmc/blobs/323a/4924095/c5536fa6031a/srep28990-f5.jpg
https://cdn.ncbi.nlm.nih.gov/pmc/blobs/323a/4924095/c67327aec066/srep28990-f6.jpg
https://cdn.ncbi.nlm.nih.gov/pmc/blobs/323a/4924095/6fe14b50b9f8/srep28990-f7.jpg
https://cdn.ncbi.nlm.nih.gov/pmc/blobs/323a/4924095/34e2f3e41003/srep28990-f8.jpg
https://cdn.ncbi.nlm.nih.gov/pmc/blobs/323a/4924095/2157b5f6d79d/srep28990-f9.jpg
https://cdn.ncbi.nlm.nih.gov/pmc/blobs/323a/4924095/5d8160a279b4/srep28990-f1.jpg
https://cdn.ncbi.nlm.nih.gov/pmc/blobs/323a/4924095/453fec8d7834/srep28990-f2.jpg
https://cdn.ncbi.nlm.nih.gov/pmc/blobs/323a/4924095/9b27ec18e3fc/srep28990-f3.jpg
https://cdn.ncbi.nlm.nih.gov/pmc/blobs/323a/4924095/765f00b3f9fb/srep28990-f4.jpg
https://cdn.ncbi.nlm.nih.gov/pmc/blobs/323a/4924095/c5536fa6031a/srep28990-f5.jpg
https://cdn.ncbi.nlm.nih.gov/pmc/blobs/323a/4924095/c67327aec066/srep28990-f6.jpg
https://cdn.ncbi.nlm.nih.gov/pmc/blobs/323a/4924095/6fe14b50b9f8/srep28990-f7.jpg
https://cdn.ncbi.nlm.nih.gov/pmc/blobs/323a/4924095/34e2f3e41003/srep28990-f8.jpg
https://cdn.ncbi.nlm.nih.gov/pmc/blobs/323a/4924095/2157b5f6d79d/srep28990-f9.jpg

相似文献

1
High Fat Diets Induce Colonic Epithelial Cell Stress and Inflammation that is Reversed by IL-22.高脂肪饮食诱导结肠上皮细胞应激和炎症,IL-22 可逆转这种情况。
Sci Rep. 2016 Jun 28;6:28990. doi: 10.1038/srep28990.
2
High-fat diet promotes experimental colitis by inducing oxidative stress in the colon.高脂肪饮食通过在结肠中诱导氧化应激促进实验性结肠炎。
Am J Physiol Gastrointest Liver Physiol. 2019 Oct 1;317(4):G453-G462. doi: 10.1152/ajpgi.00103.2019. Epub 2019 Aug 14.
3
IL-10 promotes production of intestinal mucus by suppressing protein misfolding and endoplasmic reticulum stress in goblet cells.IL-10 通过抑制杯状细胞中蛋白质错误折叠和内质网应激促进肠道黏液的产生。
Gastroenterology. 2013 Feb;144(2):357-368.e9. doi: 10.1053/j.gastro.2012.10.043. Epub 2012 Oct 31.
4
Meat proteins in a high-fat diet have a substantial impact on intestinal barriers through mucus layer and tight junction protein suppression in C57BL/6J mice.高脂肪饮食中的肉类蛋白通过抑制 C57BL/6J 小鼠的黏液层和紧密连接蛋白对肠道屏障产生重大影响。
Food Funct. 2019 Oct 16;10(10):6903-6914. doi: 10.1039/c9fo01760g.
5
Gut microbiota shape the inflammatory response in mice with an epithelial defect.肠道微生物群影响上皮细胞缺陷小鼠的炎症反应。
Gut Microbes. 2021 Jan-Dec;13(1):1-18. doi: 10.1080/19490976.2021.1887720.
6
The transplantation of the gut microbiome of fat-1 mice protects against colonic mucus layer disruption and endoplasmic reticulum stress induced by high fat diet.高脂肪饮食诱导的结肠黏液层破坏和内质网应激可被 fat-1 小鼠肠道微生物群移植所保护。
Gut Microbes. 2024 Jan-Dec;16(1):2356270. doi: 10.1080/19490976.2024.2356270. Epub 2024 May 26.
7
High-fat diet-derived free fatty acids impair the intestinal immune system and increase sensitivity to intestinal epithelial damage.高脂肪饮食衍生的游离脂肪酸会损害肠道免疫系统,并增加对肠道上皮损伤的敏感性。
Biochem Biophys Res Commun. 2020 Feb 19;522(4):971-977. doi: 10.1016/j.bbrc.2019.11.158. Epub 2019 Dec 3.
8
Deficiency of intestinal mucin-2 protects mice from diet-induced fatty liver disease and obesity.肠道粘蛋白-2缺乏可保护小鼠免受饮食诱导的脂肪肝疾病和肥胖症的影响。
Am J Physiol Gastrointest Liver Physiol. 2016 Mar 1;310(5):G310-22. doi: 10.1152/ajpgi.00094.2015. Epub 2015 Dec 23.
9
High-protein diet differently modifies intestinal goblet cell characteristics and mucosal cytokine expression in ileum and colon.高蛋白饮食可改变回肠和结肠肠道杯状细胞特征和黏膜细胞因子表达。
J Nutr Biochem. 2015 Jan;26(1):91-8. doi: 10.1016/j.jnutbio.2014.09.007. Epub 2014 Oct 13.
10
Chronic inflammation aggravates metabolic disorders of hepatic fatty acids in high-fat diet-induced obese mice.慢性炎症会加重高脂饮食诱导的肥胖小鼠肝脏脂肪酸的代谢紊乱。
Sci Rep. 2015 May 14;5:10222. doi: 10.1038/srep10222.

引用本文的文献

1
Indole-3-propionic acid enhances glycolytic myofiber formation in piglets through PI3K-mTOR activation and gut microbiota-driven tryptophan metabolic alteration.吲哚-3-丙酸通过PI3K-mTOR激活和肠道微生物群驱动的色氨酸代谢改变增强仔猪糖酵解型肌纤维的形成。
Anim Nutr. 2025 Jul 9;22:363-374. doi: 10.1016/j.aninu.2025.02.013. eCollection 2025 Sep.
2
Maternal emulsifier consumption alters the offspring early-life microbiota and goblet cell function leading to long-lasting diseases susceptibility.母体摄入乳化剂会改变后代早期的微生物群和杯状细胞功能,导致长期的疾病易感性。
Nat Commun. 2025 Jul 29;16(1):6954. doi: 10.1038/s41467-025-62397-3.
3

本文引用的文献

1
Akkermansia muciniphila and improved metabolic health during a dietary intervention in obesity: relationship with gut microbiome richness and ecology.黏蛋白阿克曼氏菌与肥胖人群饮食干预期间代谢健康的改善:与肠道微生物丰富度和生态的关系。
Gut. 2016 Mar;65(3):426-36. doi: 10.1136/gutjnl-2014-308778. Epub 2015 Jun 22.
2
Regulation of obesity-related insulin resistance with gut anti-inflammatory agents.用肠道抗炎药物调节肥胖相关的胰岛素抵抗。
Cell Metab. 2015 Apr 7;21(4):527-42. doi: 10.1016/j.cmet.2015.03.001.
3
Neutralizing IL-23 is superior to blocking IL-17 in suppressing intestinal inflammation in a spontaneous murine colitis model.
Unraveling the Gut-Liver-Brain Axis: Microbiome, Inflammation, and Emerging Therapeutic Approaches.
解析肠-肝-脑轴:微生物群、炎症及新兴治疗方法
Mediators Inflamm. 2025 Jun 18;2025:6733477. doi: 10.1155/mi/6733477. eCollection 2025.
4
Induction of hyperlipidemic pancreatitis by different fatty acids: A narrative review.不同脂肪酸诱导高脂血症性胰腺炎:一项叙述性综述。
World J Gastroenterol. 2025 Jun 14;31(22):106575. doi: 10.3748/wjg.v31.i22.106575.
5
Macronutrients as Regulators of Intestinal Epithelial Permeability: Where Do We Stand?作为肠道上皮通透性调节因子的常量营养素:我们目前的进展如何?
Compr Rev Food Sci Food Saf. 2025 May;24(3):e70178. doi: 10.1111/1541-4337.70178.
6
Longitudinal multi-omics analysis of the gut-liver axis: Unraveling the molecular mechanisms of metabolic homeostasis regulation by Pd@Pt nanozymes.肠道-肝脏轴的纵向多组学分析:揭示钯@铂纳米酶调节代谢稳态的分子机制
Mater Today Bio. 2025 Mar 19;32:101685. doi: 10.1016/j.mtbio.2025.101685. eCollection 2025 Jun.
7
Obese Adipose Tissue Extracellular Vesicles Activate Mitochondrial Fatty Acid β-oxidation to Drive Colonic Stemness.肥胖脂肪组织细胞外囊泡激活线粒体脂肪酸β-氧化以驱动结肠干细胞特性。
Cell Mol Gastroenterol Hepatol. 2025;19(7):101504. doi: 10.1016/j.jcmgh.2025.101504. Epub 2025 Mar 22.
8
Intestinal antibody repertoire is altered by diabetes and varies depending on the pathogenesis.肠道抗体库会因糖尿病而改变,并根据发病机制的不同而有所变化。
Biochem Biophys Rep. 2025 Mar 2;42:101964. doi: 10.1016/j.bbrep.2025.101964. eCollection 2025 Jun.
9
Effects of a Western Diet on Colonic Dysbiosis, Bile Acid Dysmetabolism and Intestinal Inflammation in Clinically Healthy Dogs.西方饮食对临床健康犬结肠微生物群失调、胆汁酸代谢紊乱和肠道炎症的影响。
J Vet Intern Med. 2025 Mar-Apr;39(2):e70035. doi: 10.1111/jvim.70035.
10
Microbial effects of cold-pressed Sacha inchi oil supplementation in rats.冷榨印加果油补充剂对大鼠的微生物影响
PLoS One. 2025 Feb 20;20(2):e0319066. doi: 10.1371/journal.pone.0319066. eCollection 2025.
在自发性小鼠结肠炎模型中,中和白细胞介素-23在抑制肠道炎症方面优于阻断白细胞介素-17。
Inflamm Bowel Dis. 2015 May;21(5):973-84. doi: 10.1097/MIB.0000000000000353.
4
Glycemic control in diabetes is restored by therapeutic manipulation of cytokines that regulate beta cell stress.糖尿病的血糖控制通过调节β细胞应激的细胞因子的治疗性操作来恢复。
Nat Med. 2014 Dec;20(12):1417-26. doi: 10.1038/nm.3705. Epub 2014 Nov 2.
5
High-fat-diet-mediated dysbiosis promotes intestinal carcinogenesis independently of obesity.高脂饮食介导的肠道菌群失调独立于肥胖促进肠道癌变。
Nature. 2014 Oct 23;514(7523):508-12. doi: 10.1038/nature13398. Epub 2014 Aug 31.
6
Interleukin-22 alleviates metabolic disorders and restores mucosal immunity in diabetes.白细胞介素-22 可缓解糖尿病代谢紊乱,恢复黏膜免疫。
Nature. 2014 Oct 9;514(7521):237-41. doi: 10.1038/nature13564. Epub 2014 Aug 6.
7
Trans fatty acids exacerbate dextran sodium sulphate-induced colitis by promoting the up-regulation of macrophage-derived proinflammatory cytokines involved in T helper 17 cell polarization.反式脂肪酸通过促进巨噬细胞来源的促炎细胞因子的上调,加重葡聚糖硫酸钠诱导的结肠炎,从而影响 Th17 细胞的极化。
Clin Exp Immunol. 2013 Dec;174(3):459-71. doi: 10.1111/cei.12200.
8
High fat diet accelerates pathogenesis of murine Crohn's disease-like ileitis independently of obesity.高脂饮食可加速实验性小鼠克罗恩病样回肠炎发病进程,与肥胖无关。
PLoS One. 2013 Aug 16;8(8):e71661. doi: 10.1371/journal.pone.0071661. eCollection 2013.
9
High beta-palmitate fat controls the intestinal inflammatory response and limits intestinal damage in mucin Muc2 deficient mice.高棕榈酸β-酯肪酸控制肠道炎症反应并减轻黏蛋白 Muc2 缺陷型小鼠的肠道损伤。
PLoS One. 2013 Jun 12;8(6):e65878. doi: 10.1371/journal.pone.0065878. Print 2013.
10
High-fat diet-induced obesity exacerbates inflammatory bowel disease in genetically susceptible Mdr1a-/- male mice.高脂肪饮食诱导的肥胖使遗传易感 Mdr1a-/- 雄性小鼠的炎症性肠病恶化。
J Nutr. 2013 Aug;143(8):1240-7. doi: 10.3945/jn.113.174615. Epub 2013 Jun 12.