Suppr超能文献

乙酰化tau蛋白会破坏轴突起始段的细胞骨架,并错误定位于树突体部分。

Acetylated tau destabilizes the cytoskeleton in the axon initial segment and is mislocalized to the somatodendritic compartment.

作者信息

Sohn Peter Dongmin, Tracy Tara E, Son Hye-In, Zhou Yungui, Leite Renata E P, Miller Bruce L, Seeley William W, Grinberg Lea T, Gan Li

机构信息

Gladstone Institute of Neurological Disease, University of California, San Francisco, CA, 94158, USA.

Neuroscience Graduate Program, University of California, San Francisco, CA, 94158, USA.

出版信息

Mol Neurodegener. 2016 Jun 29;11(1):47. doi: 10.1186/s13024-016-0109-0.

Abstract

BACKGROUND

Neurons are highly polarized cells in which asymmetric axonal-dendritic distribution of proteins is crucial for neuronal function. Loss of polarized distribution of the axonal protein tau is an early sign of Alzheimer's disease (AD) and other neurodegenerative disorders. The cytoskeletal network in the axon initial segment (AIS) forms a barrier between the axon and the somatodentritic compartment, contributing to axonal retention of tau. Although perturbation of the AIS cytoskeleton has been implicated in neurological disorders, the molecular triggers and functional consequence of AIS perturbation are incompletely understood.

RESULTS

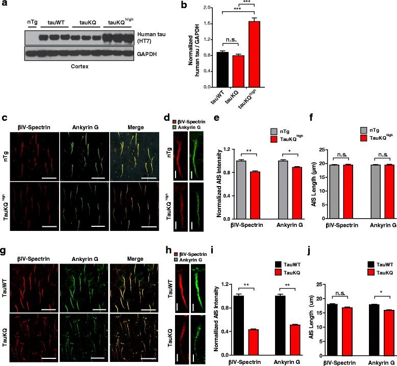
Here we report that tau acetylation and consequent destabilization of the AIS cytoskeleton promote the somatodendritic mislocalization of tau. AIS cytoskeletal proteins, including ankyrin G and βIV-spectrin, were downregulated in AD brains and negatively correlated with an increase in tau acetylated at K274 and K281. AIS proteins were also diminished in transgenic mice expressing tauK274/281Q, a tau mutant that mimics K274 and K281 acetylation. In primary neuronal cultures, the tauK274/281Q mutant caused hyperdynamic microtubules (MTs) in the AIS, shown by live-imaging of MT mobility and fluorescence recovery after photobleaching. Using photoconvertible tau constructs, we found that axonal tauK274/281Q was missorted into the somatodendritic compartment. Stabilizing MTs with epothilone D to restore the cytoskeletal barrier in the AIS prevented tau mislocalization in primary neuronal cultures.

CONCLUSIONS

Together, these findings demonstrate that tau acetylation contributes to the pathogenesis of neurodegenerative disease by compromising the cytoskeletal sorting machinery in the AIS.

摘要

背景

神经元是高度极化的细胞,其中蛋白质的不对称轴突 - 树突分布对神经元功能至关重要。轴突蛋白tau极化分布的丧失是阿尔茨海默病(AD)和其他神经退行性疾病的早期迹象。轴突起始段(AIS)中的细胞骨架网络在轴突和体树突区室之间形成屏障,有助于tau在轴突中的保留。尽管AIS细胞骨架的扰动与神经疾病有关,但AIS扰动的分子触发因素和功能后果尚未完全了解。

结果

我们在此报告,tau乙酰化以及随之而来的AIS细胞骨架不稳定促进了tau在体树突的错误定位。包括锚蛋白G和βIV - 血影蛋白在内的AIS细胞骨架蛋白在AD大脑中下调,并且与K274和K281位点乙酰化的tau增加呈负相关。在表达模拟K274和K281乙酰化的tau突变体tauK274/281Q的转基因小鼠中,AIS蛋白也减少。在原代神经元培养物中,tauK274/281Q突变体导致AIS中微管(MTs)的超动态变化,这通过MT迁移率的实时成像和光漂白后的荧光恢复得以显示。使用光转化tau构建体,我们发现轴突中的tauK274/281Q被错误分选到体树突区室。用埃坡霉素D稳定MTs以恢复AIS中的细胞骨架屏障可防止原代神经元培养物中tau的错误定位。

结论

总之,这些发现表明tau乙酰化通过损害AIS中的细胞骨架分选机制促进神经退行性疾病的发病机制。

https://cdn.ncbi.nlm.nih.gov/pmc/blobs/fd04/4928318/ac3251c4bbc5/13024_2016_109_Fig1_HTML.jpg

文献检索

告别复杂PubMed语法,用中文像聊天一样搜索,搜遍4000万医学文献。AI智能推荐,让科研检索更轻松。

立即免费搜索

文件翻译

保留排版,准确专业,支持PDF/Word/PPT等文件格式,支持 12+语言互译。

免费翻译文档

深度研究

AI帮你快速写综述,25分钟生成高质量综述,智能提取关键信息,辅助科研写作。

立即免费体验