Suppr超能文献

基于微流控的侧视流室揭示了滚动中性粒细胞中系链到吊索的转变。

Microfluidics-based side view flow chamber reveals tether-to-sling transition in rolling neutrophils.

机构信息

La Jolla Institute for Allergy and Immunology, La Jolla, CA, USA.

Department of Physics and University of California San Diego, La Jolla, CA, USA.

出版信息

Sci Rep. 2016 Jun 30;6:28870. doi: 10.1038/srep28870.

Abstract

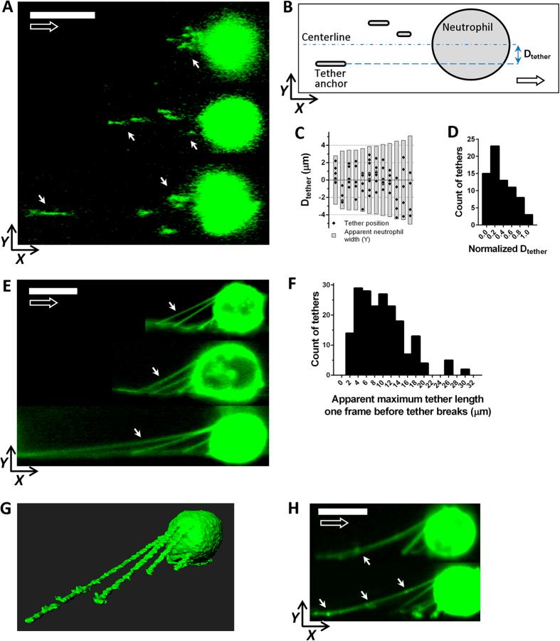
Neutrophils rolling at high shear stress (above 6 dyn/cm(2)) form tethers in the rear and slings in the front. Here, we developed a novel photo-lithographically fabricated, silicone(PDMS)-based side-view flow chamber to dynamically visualize tether and sling formation. Fluorescently membrane-labeled mouse neutrophils rolled on P-selectin substrate at 10 dyn/cm(2). Most rolling cells formed 5 tethers that were 2-30 μm long. Breaking of a single tether caused a reproducible forward microjump of the cell, showing that the tether was load-bearing. About 15% of all tether-breaking events resulted in slings. The tether-to-sling transition was fast (<100 ms) with no visible material extending above the rolling cell, suggesting a very low bending modulus of the tether. The sling downstream of the rolling cell aligned according to the streamlines before landing on the flow chamber. These new observations explain how slings form from tethers and provide insight into their biomechanical properties.

摘要

中性粒细胞在高切应力(高于 6 达因/平方厘米)下滚动时,在尾部形成连接物,在前端形成悬索。在这里,我们开发了一种新颖的光刻制造的基于硅橡胶(PDMS)的侧视流室,用于动态可视化连接物和悬索的形成。荧光膜标记的小鼠中性粒细胞在 10 达因/平方厘米的 P-选择素底物上滚动。大多数滚动的细胞形成了 5 个长度为 2-30μm 的连接物。单个连接物的断裂会导致细胞向前微跳跃,表明连接物具有承载能力。大约 15%的所有连接物断裂事件导致悬索形成。连接物到悬索的转变非常快(<100ms),没有可见的物质延伸到滚动细胞上方,这表明连接物的弯曲模量非常低。滚动细胞下游的悬索在落到流室之前根据流线对齐。这些新的观察结果解释了悬索如何从连接物形成,并提供了对其生物力学特性的深入了解。

https://cdn.ncbi.nlm.nih.gov/pmc/blobs/9c93/4928115/2517cc6be320/srep28870-f1.jpg

文献检索

告别复杂PubMed语法,用中文像聊天一样搜索,搜遍4000万医学文献。AI智能推荐,让科研检索更轻松。

立即免费搜索

文件翻译

保留排版,准确专业,支持PDF/Word/PPT等文件格式,支持 12+语言互译。

免费翻译文档

深度研究

AI帮你快速写综述,25分钟生成高质量综述,智能提取关键信息,辅助科研写作。

立即免费体验