Suppr超能文献

β-间充质干细胞:间充质干细胞与β细胞成功融合会产生类似β细胞的表型。

β-MSCs: successful fusion of MSCs with β-cells results in a β-cell like phenotype.

作者信息

Azizi Zahra, Lange Claudia, Paroni Federico, Ardestani Amin, Meyer Anke, Wu Yonghua, Zander Axel R, Westenfelder Christof, Maedler Kathrin

机构信息

Centre for Biomolecular Interactions, University of Bremen, Bremen, Germany.

Department of Cell and Gene Therapy, University Medical Center Hamburg-Eppendorf, Hamburg, Germany.

出版信息

Oncotarget. 2016 Aug 2;7(31):48963-48977. doi: 10.18632/oncotarget.10214.

Abstract

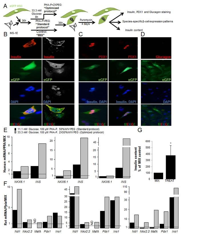
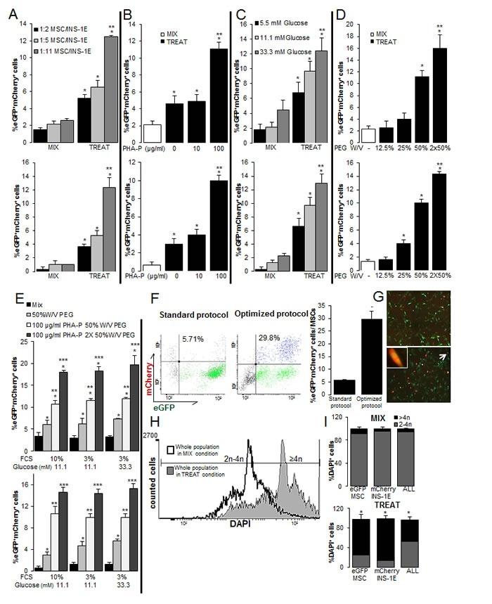
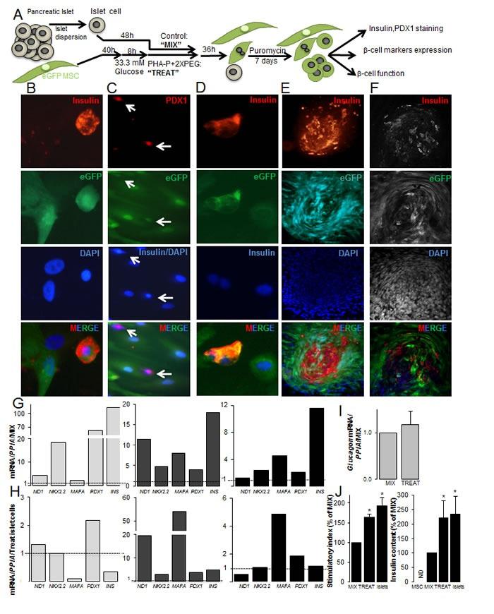
Bone marrow mesenchymal stromal cells (MSC) have anti-inflammatory, anti-apoptotic and immunosuppressive properties and are a potent source for cell therapy. Cell fusion has been proposed for rapid generation of functional new reprogrammed cells. In this study, we aimed to establish a fusion protocol of bone marrow-derived human MSCs with the rat beta-cell line (INS-1E) as well as human isolated pancreatic islets in order to generate insulin producing beta-MSCs as a cell-based treatment for diabetes.Human eGFP+ puromycin+ MSCs were co-cultured with either stably mCherry-expressing rat INS-1E cells or human dispersed islet cells and treated with phytohemagglutinin (PHA-P) and polyethylene glycol (PEG) to induce fusion. MSCs and fused cells were selected by puromycin treatment.With an improved fusion protocol, 29.8 ± 2.9% of all MSCs were β-MSC heterokaryons based on double positivity for mCherry and eGFP.After fusion and puromycin selection, human NKX6.1 and insulin as well as rat Neurod1, Nkx2.2, MafA, Pdx1 and Ins1 mRNA were highly elevated in fused human MSC/INS-1E cells, compared to the mixed control population. Such induction of beta-cell markers was confirmed in fused human MSC/human dispersed islet cells, which showed elevated NEUROD1, NKX2.2, MAFA, PDX1 and insulin mRNA compared to the mixed control. Fused cells had higher insulin content and improved insulin secretion compared to the mixed control and insulin positive beta-MSCs also expressed nuclear PDX1. We established a protocol for fusion of human MSCs and beta cells, which resulted in a beta cell like phenotype. This could be a novel tool for cell-based therapies of diabetes.

摘要

骨髓间充质基质细胞(MSC)具有抗炎、抗凋亡和免疫抑制特性,是细胞治疗的有力来源。细胞融合已被提出用于快速产生功能性新的重编程细胞。在本研究中,我们旨在建立骨髓来源的人MSC与大鼠β细胞系(INS-1E)以及人分离的胰岛的融合方案,以产生分泌胰岛素的β-MSC作为糖尿病的细胞治疗方法。将人eGFP+嘌呤霉素+ MSC与稳定表达mCherry的大鼠INS-IE细胞或人分散的胰岛细胞共培养,并用植物血凝素(PHA-P)和聚乙二醇(PEG)处理以诱导融合。通过嘌呤霉素处理选择MSC和融合细胞。通过改进的融合方案,基于mCherry和eGFP的双阳性,所有MSC中有29.8±2.9%是β-MSC异核体。与混合对照群体相比,融合后的人MSC/INS-1E细胞经融合和嘌呤霉素选择后,人NKX6.1和胰岛素以及大鼠Neurod1、Nkx2.2、MafA、Pdx1和Ins1 mRNA高度升高。在融合的人MSC/人分散的胰岛细胞中证实了这种β细胞标志物的诱导,与混合对照相比,其NEUROD1、NKX2.2、MAFA、PDX1和胰岛素mRNA升高。与混合对照相比,融合细胞具有更高的胰岛素含量和改善的胰岛素分泌,并且胰岛素阳性的β-MSC也表达核PDX1。我们建立了人MSC与β细胞的融合方案,该方案产生了类似β细胞的表型。这可能是糖尿病细胞治疗的一种新工具。

https://cdn.ncbi.nlm.nih.gov/pmc/blobs/03a1/5226484/39df8c7a3a69/oncotarget-07-48963-g001.jpg

文献AI研究员

20分钟写一篇综述,助力文献阅读效率提升50倍。

立即体验

用中文搜PubMed

大模型驱动的PubMed中文搜索引擎

马上搜索

文档翻译

学术文献翻译模型,支持多种主流文档格式。

立即体验