Suppr超能文献

SVZ 祖细胞在卷褶脑哺乳动物皮质折叠中的重要作用。

An essential role of SVZ progenitors in cortical folding in gyrencephalic mammals.

机构信息

Department of Medical Neuroscience, Graduate School of Medical Sciences, Kanazawa University, Ishikawa 920-8640, Japan.

Brain/Liver Interface Medicine Research Center, Kanazawa University, Ishikawa 920-8640, Japan.

出版信息

Sci Rep. 2016 Jul 12;6:29578. doi: 10.1038/srep29578.

Abstract

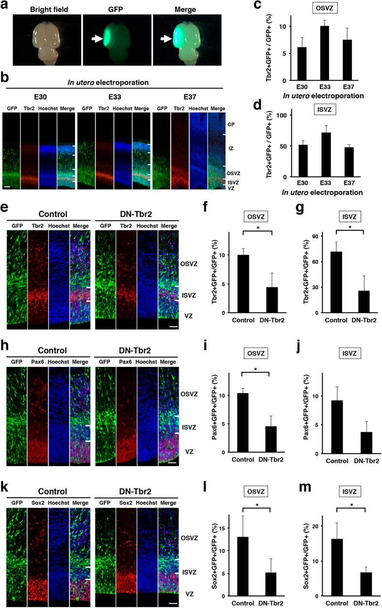
Because folding of the cerebral cortex in the mammalian brain is believed to be crucial for higher brain functions, the mechanisms underlying its formation during development and evolution are of great interest. Although it has been proposed that increased neural progenitors in the subventricular zone (SVZ) are responsible for making cortical folds, their roles in cortical folding are still largely unclear, mainly because genetic methods for gyrencephalic mammals had been poorly available. Here, by taking an advantage of our newly developed in utero electroporation technique for the gyrencephalic brain of ferrets, we investigated the role of SVZ progenitors in cortical folding. We found regional differences in the abundance of SVZ progenitors in the developing ferret brain even before cortical folds began to be formed. When Tbr2 transcription factor was inhibited, intermediate progenitor cells were markedly reduced in the ferret cerebral cortex. Interestingly, outer radial glial cells were also reduced by inhibiting Tbr2. We uncovered that reduced numbers of SVZ progenitors resulted in impaired cortical folding. When Tbr2 was inhibited, upper cortical layers were preferentially reduced in gyri compared to those in sulci. Our findings indicate the biological importance of SVZ progenitors in cortical folding in the gyrencephalic brain.

摘要

由于哺乳动物大脑皮层的折叠被认为对高级脑功能至关重要,因此其在发育和进化过程中形成的机制引起了极大的兴趣。虽然有人提出,脑室下区(SVZ)中神经前体细胞的增加是导致皮质折叠的原因,但它们在皮质折叠中的作用仍不清楚,主要是因为针对脑回形成的哺乳动物的遗传方法还不完善。在这里,我们利用我们新开发的针对雪貂脑回形成的胚胎电穿孔技术,研究了 SVZ 前体细胞在皮质折叠中的作用。我们发现,即使在皮质折叠开始形成之前,发育中的雪貂大脑中 SVZ 前体细胞的丰度就存在区域差异。当抑制 Tbr2 转录因子时,雪貂大脑皮质中的中间前体细胞明显减少。有趣的是,抑制 Tbr2 也会减少外放射状胶质细胞。我们揭示了 SVZ 前体细胞数量的减少导致皮质折叠受损。当抑制 Tbr2 时,与在脑回中相比,上皮质层在脑沟中优先减少。我们的研究结果表明,SVZ 前体细胞在脑回形成的大脑皮质折叠中具有重要的生物学意义。

https://cdn.ncbi.nlm.nih.gov/pmc/blobs/ceb0/4941724/44065e43d51d/srep29578-f1.jpg

文献AI研究员

20分钟写一篇综述,助力文献阅读效率提升50倍。

立即体验

用中文搜PubMed

大模型驱动的PubMed中文搜索引擎

马上搜索

文档翻译

学术文献翻译模型,支持多种主流文档格式。

立即体验