Suppr超能文献

长链非编码RNA CASC9调控食管癌的迁移和侵袭。

The long noncoding RNA CASC9 regulates migration and invasion in esophageal cancer.

作者信息

Pan Zhiwen, Mao Weimin, Bao Yejiang, Zhang Min, Su Xinhua, Xu Xiaohong

机构信息

Department of Clinical Laboratory, Zhejiang Province Cancer Hospital, Hangzhou, Zhejiang, 310000, China.

Zhejiang Key Laboratory of Diagnosis & Treatment Technology on Thoracic Oncology (Lung and Esophagus), Hangzhou, Zhejiang, 310000, China.

出版信息

Cancer Med. 2016 Sep;5(9):2442-7. doi: 10.1002/cam4.770. Epub 2016 Jul 19.

Abstract

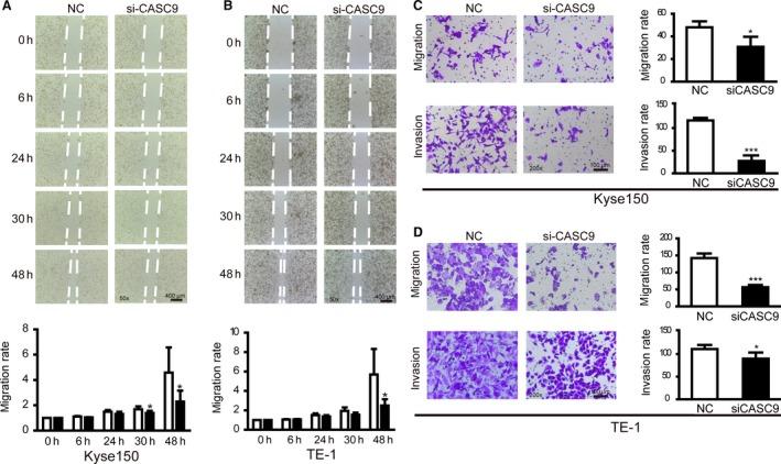
The objective of the study was to investigate the expression and functions of CASC9 in esophageal squamous cell carcinoma (ESCC). Long noncoding RNAs (lncRNAs) upregulated in ESCC tissues were detected by RNA sequencing. Expression of CASC9 was determined from clinical samples and cell lines by qRT-PCR. The effects of CASC9 knockdown on migration and invasion were evaluated by wound healing assay, cell migration and invasion assays in vitro. We found that the lncRNA, CASC9, was markedly upregulated in ESCC tissues. Furthermore, knockdown of CASC9 significantly suppressed cell migration and invasion in vitro. Furthermore, enhanced CASC9 expression level was correlated with differentiation. The results indicated that CASC9 is significantly upregulated in ESCC tissues and may represent a new marker of poor prognosis and a potential therapeutic target for esophageal cancer intervention.

摘要

本研究的目的是探讨CASC9在食管鳞状细胞癌(ESCC)中的表达及功能。通过RNA测序检测ESCC组织中上调的长链非编码RNA(lncRNAs)。采用qRT-PCR从临床样本和细胞系中检测CASC9的表达。通过伤口愈合试验、体外细胞迁移和侵袭试验评估CASC9敲低对迁移和侵袭的影响。我们发现lncRNA CASC9在ESCC组织中显著上调。此外,CASC9敲低显著抑制体外细胞迁移和侵袭。此外,CASC9表达水平升高与分化相关。结果表明,CASC9在ESCC组织中显著上调,可能是预后不良的新标志物和食管癌干预的潜在治疗靶点。

https://cdn.ncbi.nlm.nih.gov/pmc/blobs/724b/5055159/74362e3f3382/CAM4-5-2442-g001.jpg

文献AI研究员

20分钟写一篇综述,助力文献阅读效率提升50倍。

立即体验

用中文搜PubMed

大模型驱动的PubMed中文搜索引擎

马上搜索

文档翻译

学术文献翻译模型,支持多种主流文档格式。

立即体验