Demarta-Gatsi Claudia, Smith Leanna, Thiberge Sabine, Peronet Roger, Commere Pierre-Henri, Matondo Mariette, Apetoh Lionel, Bruhns Pierre, Ménard Robert, Mécheri Salaheddine
Unité de Biologie des Interactions Hôte Parasites, Centre National de la Recherche Scientifique ERL9195, Institut National de la Santé et de la Recherche Médicale U1201, Institut Pasteur, F-75015 Paris, France.
Unité de Biologie et Génétique du Paludisme, Institut Pasteur, F-75015 Paris, France.
J Exp Med. 2016 Jul 25;213(8):1419-28. doi: 10.1084/jem.20151976. Epub 2016 Jul 18.
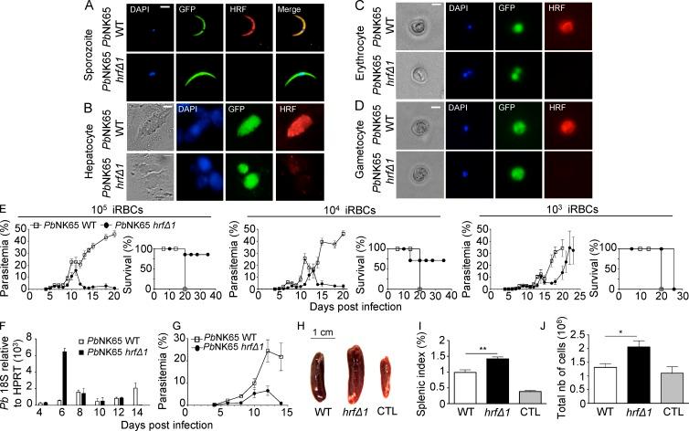
Although most vaccines against blood stage malaria in development today use subunit preparations, live attenuated parasites confer significantly broader and more lasting protection. In recent years, Plasmodium genetically attenuated parasites (GAPs) have been generated in rodent models that cause self-resolving blood stage infections and induce strong protection. All such GAPs generated so far bear mutations in housekeeping genes important for parasite development in red blood cells. In this study, using a Plasmodium berghei model compatible with tracking anti-blood stage immune responses over time, we report a novel blood stage GAP that lacks a secreted factor related to histamine-releasing factor (HRF). Lack of HRF causes an IL-6 increase, which boosts T and B cell responses to resolve infection and leave a cross-stage, cross-species, and lasting immunity. Mutant-induced protection involves a combination of antiparasite IgG2c antibodies and FcγR(+) CD11b(+) cell phagocytes, especially neutrophils, which are sufficient to confer protection. This immune-boosting GAP highlights an important role of opsonized parasite-mediated phagocytosis, which may be central to protection induced by all self-resolving blood stage GAP infections.
尽管目前正在研发的大多数抗血液阶段疟疾疫苗都使用亚单位制剂,但减毒活寄生虫能提供显著更广泛、更持久的保护。近年来,已在啮齿动物模型中产生了疟原虫基因减毒寄生虫(GAPs),这些寄生虫会引发自我消退的血液阶段感染并诱导强大的保护作用。迄今为止产生的所有此类GAPs在对红细胞内寄生虫发育至关重要的管家基因中都带有突变。在本研究中,我们使用了一种与随时间追踪抗血液阶段免疫反应兼容的伯氏疟原虫模型,报告了一种新型的血液阶段GAP,它缺乏一种与组胺释放因子(HRF)相关的分泌因子。缺乏HRF会导致白细胞介素-6增加,从而增强T细胞和B细胞反应以解决感染并留下跨阶段、跨物种且持久的免疫力。突变诱导的保护作用涉及抗寄生虫IgG2c抗体和FcγR(+) CD11b(+)细胞吞噬细胞(尤其是中性粒细胞)的组合,这些足以提供保护。这种免疫增强型GAP突出了调理素化寄生虫介导的吞噬作用的重要作用,这可能是所有自我消退的血液阶段GAP感染诱导保护的核心。