State Key Laboratory of Cellular Stress Biology, School of Life Sciences, Faculty of Medicine and Life Sciences, Xiamen University, Xiamen, 361102, Fujian, China.
School of Medicine, Huzhou University, Huzhou, 313000, Zhejiang, China.
Parasit Vectors. 2024 May 27;17(1):238. doi: 10.1186/s13071-024-06319-0.
Eukaryotic genes contain introns that are removed by the spliceosomal machinery during mRNA maturation. Introns impose a huge energetic burden on a cell; therefore, they must play an essential role in maintaining genome stability and/or regulating gene expression. Many genes (> 50%) in Plasmodium parasites contain predicted introns, including introns in 5' and 3' untranslated regions (UTR). However, the roles of UTR introns in the gene expression of malaria parasites remain unknown.
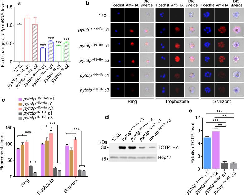
In this study, an episomal dual-luciferase assay was developed to evaluate gene expression driven by promoters with or without a 5'UTR intron from four Plasmodium yoelii genes. To investigate the effect of the 5'UTR intron on endogenous gene expression, the pytctp gene was tagged with 3xHA at the N-terminal of the coding region, and parasites with or without the 5'UTR intron were generated using the CRISPR/Cas9 system.
We showed that promoters with 5'UTR introns had higher activities in driving gene expression than those without 5'UTR introns. The results were confirmed in recombinant parasites expressing an HA-tagged gene (pytctp) driven by promoter with or without 5'UTR intron. The enhancement of gene expression was intron size dependent, but not the DNA sequence, e.g. the longer the intron, the higher levels of expression. Similar results were observed when a promoter from one strain of P. yoelii was introduced into different parasite strains. Finally, the 5'UTR introns were alternatively spliced in different parasite development stages, suggesting an active mechanism employed by the parasites to regulate gene expression in various developmental stages.
Plasmodium 5'UTR introns enhance gene expression in a size-dependent manner; the presence of alternatively spliced mRNAs in different parasite developmental stages suggests that alternative slicing of 5'UTR introns is one of the key mechanisms in regulating parasite gene expression and differentiation.
真核基因含有内含子,这些内含子在 mRNA 成熟过程中被剪接体机制切除。内含子对细胞施加了巨大的能量负担;因此,它们必须在维持基因组稳定性和/或调节基因表达方面发挥重要作用。疟原虫寄生虫中的许多基因(>50%)包含预测的内含子,包括 5' 和 3' 非翻译区(UTR)中的内含子。然而,UTR 内含子在疟原虫基因表达中的作用尚不清楚。
在这项研究中,开发了一种外源性双荧光素酶测定法,以评估来自四个疟原虫 yoelii 基因的启动子是否具有或不具有 5'UTR 内含子时的基因表达情况。为了研究 5'UTR 内含子对内源性基因表达的影响,将 pytctp 基因在编码区的 N 端标记为 3xHA,并使用 CRISPR/Cas9 系统生成具有或不具有 5'UTR 内含子的寄生虫。
我们表明,具有 5'UTR 内含子的启动子在驱动基因表达方面的活性高于没有 5'UTR 内含子的启动子。在表达由具有或不具有 5'UTR 内含子的启动子驱动的 HA 标记基因(pytctp)的重组寄生虫中得到了证实。基因表达的增强与内含子大小有关,但与 DNA 序列无关,例如,内含子越长,表达水平越高。当来自一种疟原虫 yoelii 株的启动子被引入不同的寄生虫株时,观察到了相似的结果。最后,5'UTR 内含子在不同的寄生虫发育阶段被选择性剪接,这表明寄生虫采用了一种活跃的机制来调节不同发育阶段的基因表达。
疟原虫 5'UTR 内含子以依赖大小的方式增强基因表达;在不同寄生虫发育阶段存在可选择性剪接的 mRNA 表明,5'UTR 内含子的选择性剪接是调节寄生虫基因表达和分化的关键机制之一。