Fu Dongxu, Yu Jeremy Y, Yang Shihe, Wu Mingyuan, Hammad Samar M, Connell Anna R, Du Mei, Chen Junping, Lyons Timothy J
Centre for Experimental Medicine, School of Medicine, Dentistry and Biomedical Sciences, Queen's University Belfast, 97 Lisburn Road, Belfast, BT9 7BL, UK.
Department of Immunology, Harbin Medical University, Harbin, People's Republic of China.
Diabetologia. 2016 Oct;59(10):2251-61. doi: 10.1007/s00125-016-4058-5. Epub 2016 Jul 30.
AIMS/HYPOTHESIS: Intra-retinal extravasation and modification of LDL have been implicated in diabetic retinopathy: autophagy may mediate these effects.
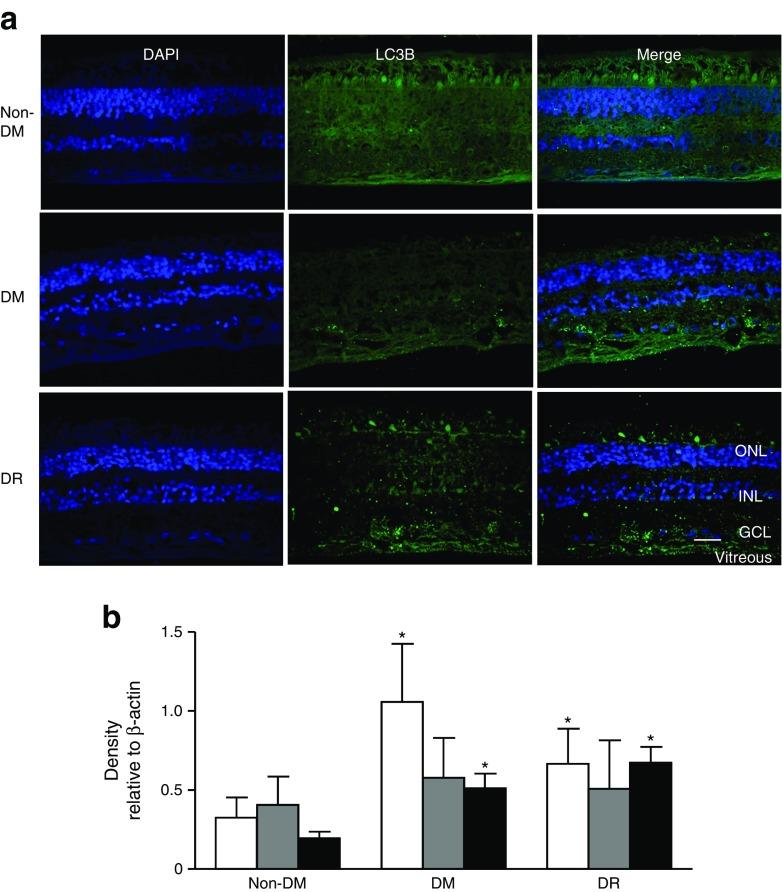
Immunohistochemistry was used to detect autophagy marker LC3B in human and murine diabetic and non-diabetic retinas. Cultured human retinal capillary pericytes (HRCPs) were treated with in vitro-modified heavily-oxidised glycated LDL (HOG-LDL) vs native LDL (N-LDL) with or without autophagy modulators: green fluorescent protein-LC3 transfection; small interfering RNAs against Beclin-1, c-Jun NH(2)-terminal kinase (JNK) and C/EBP-homologous protein (CHOP); autophagy inhibitor 3-MA (5 mmol/l) and/or caspase inhibitor Z-VAD-fmk (100 μmol/l). Autophagy, cell viability, oxidative stress, endoplasmic reticulum stress, JNK activation, apoptosis and CHOP expression were assessed by western blots, CCK-8 assay and TUNEL assay. Finally, HOG-LDL vs N-LDL were injected intravitreally to STZ-induced diabetic vs control rats (yielding 50 and 200 mg protein/l intravitreal concentration) and, after 7 days, retinas were analysed for ER stress, autophagy and apoptosis.
Intra-retinal autophagy (LC3B staining) was increased in diabetic vs non-diabetic humans and mice. In HRCPs, 50 mg/l HOG-LDL elicited autophagy without altering cell viability, and inhibition of autophagy decreased survival. At 100-200 mg/l, HOG-LDL caused significant cell death, and inhibition of either autophagy or apoptosis improved survival. Further, 25-200 mg/l HOG-LDL dose-dependently induced oxidative and ER stress. JNK activation was implicated in autophagy but not in apoptosis. In diabetic rat retina, 50 mg/l intravitreal HOG-LDL elicited autophagy and ER stress but not apoptosis; 200 mg/l elicited greater ER stress and apoptosis.
Autophagy has a dual role in diabetic retinopathy: under mild stress (50 mg/l HOG-LDL) it is protective; under more severe stress (200 mg/l HOG-LDL) it promotes cell death.
目的/假设:视网膜内低密度脂蛋白(LDL)的外渗及修饰与糖尿病视网膜病变有关:自噬可能介导这些作用。
采用免疫组织化学法检测人类和小鼠糖尿病及非糖尿病视网膜中的自噬标志物LC3B。用体外修饰的高度氧化糖基化LDL(HOG-LDL)与天然LDL(N-LDL)处理培养的人类视网膜毛细血管周细胞(HRCPs),同时加入或不加入自噬调节剂:绿色荧光蛋白-LC3转染;针对Beclin-1、c-Jun氨基末端激酶(JNK)和C/EBP同源蛋白(CHOP)的小干扰RNA;自噬抑制剂3-MA(5 mmol/L)和/或半胱天冬酶抑制剂Z-VAD-fmk(100 μmol/L)。通过蛋白质免疫印迹法、CCK-8检测法和TUNEL检测法评估自噬、细胞活力、氧化应激、内质网应激、JNK激活、细胞凋亡和CHOP表达。最后,将HOG-LDL与N-LDL玻璃体内注射到链脲佐菌素诱导的糖尿病大鼠和对照大鼠体内(玻璃体内浓度分别为50和200 mg蛋白/L),7天后,分析视网膜的内质网应激、自噬和细胞凋亡情况。
糖尿病患者和小鼠视网膜内的自噬(LC3B染色)较非糖尿病者增加。在HRCPs中,50 mg/L的HOG-LDL诱导自噬但不改变细胞活力,抑制自噬会降低细胞存活率。在100 - 200 mg/L时,HOG-LDL导致显著的细胞死亡,抑制自噬或细胞凋亡均可提高细胞存活率。此外,25 - 200 mg/L的HOG-LDL剂量依赖性地诱导氧化应激和内质网应激。JNK激活与自噬有关,但与细胞凋亡无关。在糖尿病大鼠视网膜中,玻璃体内注射50 mg/L的HOG-LDL可诱导自噬和内质网应激,但不诱导细胞凋亡;200 mg/L可诱导更强的内质网应激和细胞凋亡。
自噬在糖尿病视网膜病变中具有双重作用:在轻度应激(50 mg/L HOG-LDL)下具有保护作用;在更严重的应激(200 mg/L HOG-LDL)下会促进细胞死亡。