Suppr超能文献

微小RNA-203作为胶质母细胞瘤干细胞干性的抑制剂

MicroRNA-203 As a Stemness Inhibitor of Glioblastoma Stem Cells.

作者信息

Deng Yifan, Zhu Gang, Luo Honghai, Zhao Shiguang

机构信息

Department of Neurosurgery, Huizhou Municipal Central Hospital, Huizhou City, Guangdong Province, 516000, The People's Republic of China.

Department of Neurosurgery, The First Affiliated Hospital of Harbin Medical University, Harbin, Heilongjiang Province, The People's Republic of China.

出版信息

Mol Cells. 2016 Aug 31;39(8):619-24. doi: 10.14348/molcells.2016.0118. Epub 2016 Aug 3.

Abstract

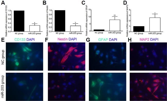
Glioblastoma stem cells (GBM-SCs) are believed to be a subpopulation within all glioblastoma (GBM) cells that are in large part responsible for tumor growth and the high grade of therapeutic resistance that is so characteristic of GBM. MicroRNAs (miR) have been implicated in regulating the expression of oncogenes and tumor suppressor genes in cancer stem cells, including GBM-SCs, and they are a potential target for cancer therapy. In the current study, miR-203 expression was reduced in CD133(+) GBM-SCs derived from six human GBM biopsies. MicroRNA-203 transfected GBM-SCs had reduced capacity for self-renewal in the cell sphere assay and increased expression of glial and neuronal differentiation markers. In addition, a reduced proliferation rate and an increased rate of apoptosis were observed. Therefore, miR-203 has the potential to reduce features of stemness, specifically in GBM-SCs, and is a logical target for GBM gene therapy.

摘要

胶质母细胞瘤干细胞(GBM-SCs)被认为是所有胶质母细胞瘤(GBM)细胞中的一个亚群,在很大程度上负责肿瘤生长以及GBM特有的高度治疗抗性。微小RNA(miR)已被证明参与调节包括GBM-SCs在内的癌症干细胞中癌基因和肿瘤抑制基因的表达,并且它们是癌症治疗的潜在靶点。在当前研究中,来自六例人类GBM活检样本的CD133(+) GBM-SCs中miR-203表达降低。转染了MicroRNA-203的GBM-SCs在细胞球形成试验中自我更新能力降低,并且胶质细胞和神经元分化标志物的表达增加。此外,观察到增殖率降低和凋亡率增加。因此,miR-203有潜力减少干性特征,特别是在GBM-SCs中,并且是GBM基因治疗的合理靶点。

https://cdn.ncbi.nlm.nih.gov/pmc/blobs/afa0/4990754/523f8c82e8e1/molce-39-8-619f1.jpg

文献AI研究员

20分钟写一篇综述,助力文献阅读效率提升50倍。

立即体验

用中文搜PubMed

大模型驱动的PubMed中文搜索引擎

马上搜索

文档翻译

学术文献翻译模型,支持多种主流文档格式。

立即体验