Department of Radiation Oncology, Weill Medical College of Cornell University, New York, New York 10065, USA.
Nat Commun. 2016 Aug 5;7:12355. doi: 10.1038/ncomms12355.
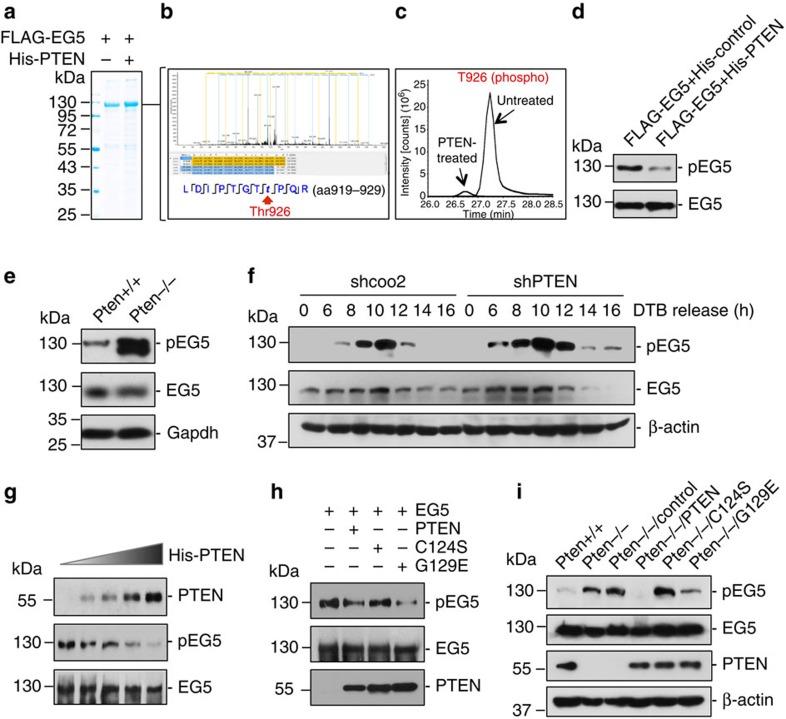
Architectural integrity of the mitotic spindle is required for efficient chromosome congression and accurate chromosome segregation to ensure mitotic fidelity. Tumour suppressor PTEN has multiple functions in maintaining genome stability. Here we report an essential role of PTEN in mitosis through regulation of the mitotic kinesin motor EG5 for proper spindle architecture and chromosome congression. PTEN depletion results in chromosome misalignment in metaphase, often leading to catastrophic mitotic failure. In addition, metaphase cells lacking PTEN exhibit defects of spindle geometry, manifested prominently by shorter spindles. PTEN is associated and co-localized with EG5 during mitosis. PTEN deficiency induces aberrant EG5 phosphorylation and abrogates EG5 recruitment to the mitotic spindle apparatus, leading to spindle disorganization. These data demonstrate the functional interplay between PTEN and EG5 in controlling mitotic spindle structure and chromosome behaviour during mitosis. We propose that PTEN functions to equilibrate mitotic phosphorylation for proper spindle formation and faithful genomic transmission.
有丝分裂纺锤体的结构完整性对于有效染色体向心和准确的染色体分离以确保有丝分裂保真度是必需的。肿瘤抑制因子 PTEN 在维持基因组稳定性方面具有多种功能。在这里,我们通过调节有丝分裂驱动蛋白 EG5 来报告 PTEN 在有丝分裂中的重要作用,以维持适当的纺锤体结构和染色体向心。PTEN 耗竭导致中期染色体错位,通常导致灾难性的有丝分裂失败。此外,缺乏 PTEN 的中期细胞表现出纺锤体几何形状的缺陷,表现为纺锤体明显变短。PTEN 在有丝分裂过程中与 EG5 相关并共定位。PTEN 缺陷诱导 EG5 异常磷酸化,并阻止 EG5 募集到有丝分裂纺锤体装置,导致纺锤体解体。这些数据表明 PTEN 和 EG5 在控制有丝分裂纺锤体结构和染色体行为方面具有功能相互作用。我们提出 PTEN 作用是为了平衡有丝分裂磷酸化,以正确形成纺锤体和忠实传递基因组。