Suppr超能文献

一种双鸟苷酸环化酶在对还原应激和包膜应激的两步反应中作为细胞分裂抑制剂发挥作用。

A Diguanylate Cyclase Acts as a Cell Division Inhibitor in a Two-Step Response to Reductive and Envelope Stresses.

作者信息

Kim Hyo Kyung, Harshey Rasika M

机构信息

Department of Molecular Biosciences and Institute of Cellular and Molecular Biology, University of Texas at Austin, Austin, Texas, USA.

Department of Molecular Biosciences and Institute of Cellular and Molecular Biology, University of Texas at Austin, Austin, Texas, USA

出版信息

mBio. 2016 Aug 9;7(4):e00822-16. doi: 10.1128/mBio.00822-16.

Abstract

UNLABELLED

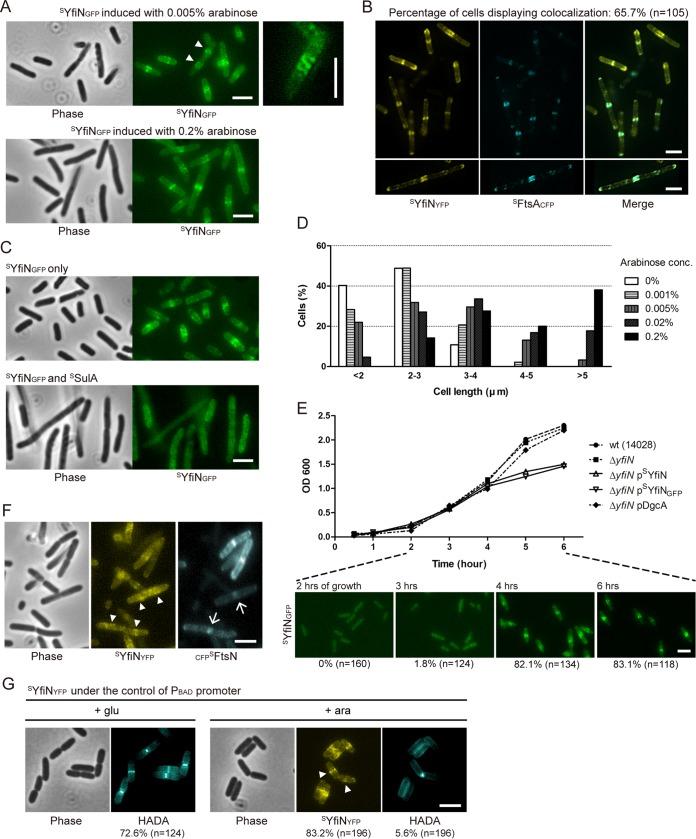
Cell division arrest is a universal checkpoint in response to environmental assaults that generate cellular stress. In bacteria, the cyclic di-GMP (c-di-GMP) signaling network is one of several signal transduction systems that regulate key processes in response to extra-/intracellular stimuli. Here, we find that the diguanylate cyclase YfiN acts as a bifunctional protein that produces c-di-GMP in response to reductive stress and then dynamically relocates to the division site to arrest cell division in response to envelope stress in Escherichia coli YfiN localizes to the Z ring by interacting with early division proteins and stalls cell division by preventing the initiation of septal peptidoglycan synthesis. These studies reveal a new role for a diguanylate cyclase in responding to environmental change, as well as a novel mechanism for arresting cell division.

IMPORTANCE

While the major role of c-di-GMP signaling is to control the decision to move freely or settle in a biofilm, recent studies show a broader range of output functions for c-di-GMP signaling. This work reports an unexpected second role for YfiN, a conserved diguanylate cyclase in Gram-negative bacteria, known to contribute to persistence in the host. We find that YfiN acts as a cell division inhibitor in response to envelope stress. Unlike known cell division inhibitors, the interaction of YfiN with cell division proteins retains the Z ring at the midcell but prevents septal invagination. The new function of YfiN not only emphasizes the versatility of c-di-GMP signaling but describes a novel mechanism for a cell division checkpoint.

摘要

未标记

细胞分裂停滞是细胞应对产生细胞应激的环境攻击时的一个普遍检查点。在细菌中,环二鸟苷酸(c-di-GMP)信号网络是响应细胞外/细胞内刺激调节关键过程的几种信号转导系统之一。在此,我们发现双鸟苷酸环化酶YfiN作为一种双功能蛋白,在大肠杆菌中,它在响应还原应激时产生c-di-GMP,然后动态重新定位到分裂位点,以响应包膜应激而使细胞分裂停滞。YfiN通过与早期分裂蛋白相互作用定位于Z环,并通过阻止隔膜肽聚糖合成的起始来使细胞分裂停滞。这些研究揭示了双鸟苷酸环化酶在响应环境变化中的新作用,以及一种使细胞分裂停滞的新机制。

重要性

虽然c-di-GMP信号的主要作用是控制自由移动或在生物膜中定居的决定,但最近的研究表明c-di-GMP信号具有更广泛的输出功能。这项工作报道了YfiN的一个意想不到的第二个作用,YfiN是革兰氏阴性菌中一种保守的双鸟苷酸环化酶,已知它有助于在宿主体内持续存在。我们发现YfiN在响应包膜应激时作为细胞分裂抑制剂起作用。与已知的细胞分裂抑制剂不同,YfiN与细胞分裂蛋白的相互作用使Z环保留在细胞中部,但阻止隔膜内陷。YfiN的新功能不仅强调了c-di-GMP信号的多功能性,还描述了一种细胞分裂检查点的新机制。

https://cdn.ncbi.nlm.nih.gov/pmc/blobs/2026/4992967/ef12e3952fd0/mbo0041629240001.jpg

文献AI研究员

20分钟写一篇综述,助力文献阅读效率提升50倍。

立即体验

用中文搜PubMed

大模型驱动的PubMed中文搜索引擎

马上搜索

文档翻译

学术文献翻译模型,支持多种主流文档格式。

立即体验