Zheng Ze, Kim Hyunbae, Qiu Yining, Chen Xuequn, Mendez Roberto, Dandekar Aditya, Zhang Xuebao, Zhang Chunbin, Liu Andrew C, Yin Lei, Lin Jiandie D, Walker Paul D, Kapatos Gregory, Zhang Kezhong
Center for Molecular Medicine and Genetics, Wayne State University School of Medicine, Detroit, MI.
Department of Physiology, Wayne State University School of Medicine, Detroit, MI.
Diabetes. 2016 Nov;65(11):3369-3383. doi: 10.2337/db16-0298. Epub 2016 Aug 9.
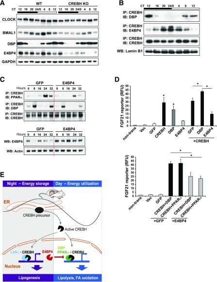
The circadian clock orchestrates diverse physiological processes critical for health and disease. CREB, hepatocyte specific (CREBH) is a liver-enriched, endoplasmic reticulum (ER)-tethered transcription factor known to regulate the hepatic acute phase response and energy homeostasis under stress conditions. We demonstrate that CREBH is regulated by the circadian clock and functions as a circadian regulator of hepatic lipid metabolism. Proteolytic activation of CREBH in the liver exhibits typical circadian rhythmicity controlled by the core clock oscillator BMAL1 and AKT/glycogen synthase kinase 3β (GSK3β) signaling pathway. GSK3β-mediated phosphorylation of CREBH modulates the association between CREBH and the coat protein complex II transport vesicle and thus controls the ER-to-Golgi transport and subsequent proteolytic cleavage of CREBH in a circadian manner. Functionally, CREBH regulates circadian expression of the key genes involved in triglyceride (TG) and fatty acid (FA) metabolism and is required to maintain circadian amplitudes of blood TG and FA in mice. During the circadian cycle, CREBH rhythmically regulates and interacts with the hepatic nuclear receptors peroxisome proliferator-activated receptor α and liver X receptor α as well as with the circadian oscillation activator DBP and the repressor E4BP4 to modulate CREBH transcriptional activities. In conclusion, these studies reveal that CREBH functions as a circadian-regulated liver transcriptional regulator that integrates energy metabolism with circadian rhythm.
生物钟协调着对健康和疾病至关重要的各种生理过程。肝脏特异性的环磷腺苷效应元件结合蛋白(CREBH)是一种肝脏富集的、内质网(ER)锚定的转录因子,已知其在应激条件下调节肝脏急性期反应和能量稳态。我们证明,CREBH受生物钟调控,并作为肝脏脂质代谢的昼夜节律调节因子发挥作用。肝脏中CREBH的蛋白水解激活表现出典型的昼夜节律性,受核心生物钟振荡器BMAL1和AKT/糖原合酶激酶3β(GSK3β)信号通路控制。GSK3β介导的CREBH磷酸化调节CREBH与II型被膜蛋白复合物转运囊泡之间的关联,从而以昼夜节律方式控制内质网到高尔基体的转运以及随后CREBH的蛋白水解切割。在功能上,CREBH调节参与甘油三酯(TG)和脂肪酸(FA)代谢的关键基因的昼夜表达,并且是维持小鼠血液TG和FA昼夜节律幅度所必需的。在昼夜周期中,CREBH有节奏地调节肝脏核受体过氧化物酶体增殖物激活受体α和肝脏X受体α,以及昼夜节律振荡激活剂DBP和阻遏物E4BP4,并与其相互作用,以调节CREBH的转录活性。总之,这些研究表明,CREBH作为一种昼夜节律调节的肝脏转录调节因子,将能量代谢与昼夜节律整合在一起。