Suppr超能文献

WWOX功能障碍诱导TRAPPC6AΔ、TIAF1、tau和淀粉样蛋白β的顺序聚集,并导致细胞凋亡。

WWOX dysfunction induces sequential aggregation of TRAPPC6AΔ, TIAF1, tau and amyloid β, and causes apoptosis.

作者信息

Chang J-Y, Chang N-S

机构信息

Institute of Molecular Medicine, National Cheng Kung University Medical College , Tainan, Taiwan.

Institute of Molecular Medicine, National Cheng Kung University Medical College, Tainan, Taiwan; Center for Infectious Disease and Signaling Research, National Cheng Kung University Medical College, Tainan, Taiwan; Advanced Optoelectronic Technology Center, National Cheng Kung University Medical College, Tainan, Taiwan; Department of Neurochemistry, New York State Institute for Basic Research in Developmental Disabilities, Staten Island, NY, USA.

出版信息

Cell Death Discov. 2015 Aug 3;1:15003. doi: 10.1038/cddiscovery.2015.3. eCollection 2015.

Abstract

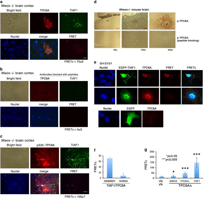
Aggregated vesicle-trafficking protein isoform TRAPPC6AΔ (TPC6AΔ) has a critical role in causing caspase activation, tau aggregation and Aβ generation in the brains of nondemented middle-aged humans, patients with Alzheimer's disease (AD) and 3-week-old Wwox gene knockout mice. WWOX blocks neurodegeneration via interactions with tau and tau-phosphorylating enzymes. WWOX deficiency leads to epilepsy, mental retardation and early death. Here, we demonstrated that TGF-β1 induces shuttling of endogenous wild-type TPC6A and TPC6AΔ in between nucleoli and mitochondria (~40-60 min per round trip), and WWOX reduces the shuttling time by 50%. TGF-β1 initially maximizes the binding of TPC6AΔ to the C-terminal tail of WWOX, followed by dissociation. TPC6AΔ then undergoes aggregation, together with TIAF1 (TGF-β1-induced antiapoptotic factor), in the mitochondria to induce apoptosis. An additional rescue scenario is that TGF-β1 induces Tyr33 phosphorylation and unfolding of WWOX and its the N-terminal WW domain slowly binds TPC6AΔ to block aggregation and apoptosis. Similarly, loss of WWOX induces TPC6AΔ polymerization first, then aggregation of TIAF1, amyloid β and tau, and subsequent cell death, suggesting that a cascade of protein aggregation leads to neurodegeneration.

摘要

聚集的囊泡运输蛋白亚型TRAPPC6AΔ(TPC6AΔ)在未患痴呆症的中年人类、阿尔茨海默病(AD)患者以及3周龄Wwox基因敲除小鼠的大脑中,对引发半胱天冬酶激活、tau蛋白聚集和Aβ生成起着关键作用。WWOX通过与tau蛋白和tau磷酸化酶相互作用来阻止神经退行性变。WWOX缺乏会导致癫痫、智力迟钝和早亡。在此,我们证明转化生长因子-β1(TGF-β1)诱导内源性野生型TPC6A和TPC6AΔ在核仁与线粒体之间穿梭(往返一次约40 - 60分钟),而WWOX可将穿梭时间缩短50%。TGF-β1最初使TPC6AΔ与WWOX的C末端尾部的结合最大化,随后解离。然后TPC6AΔ与TIAF1(TGF-β1诱导的抗凋亡因子)一起在线粒体中发生聚集以诱导细胞凋亡。另一种挽救情况是,TGF-β1诱导WWOX的Tyr33磷酸化并使其展开,其N末端WW结构域缓慢结合TPC6AΔ以阻止聚集和细胞凋亡。同样,WWOX的缺失首先诱导TPC6AΔ聚合,然后是TIAF1、淀粉样β蛋白和tau蛋白聚集,随后导致细胞死亡,这表明一系列蛋白质聚集会导致神经退行性变。

https://cdn.ncbi.nlm.nih.gov/pmc/blobs/d6f1/4981022/c6df470bdedc/cddiscovery20153-f1.jpg

文献AI研究员

20分钟写一篇综述,助力文献阅读效率提升50倍。

立即体验

用中文搜PubMed

大模型驱动的PubMed中文搜索引擎

马上搜索

文档翻译

学术文献翻译模型,支持多种主流文档格式。

立即体验