Suppr超能文献

萝卜硫素通过 mTOR、Nrf2 和自噬途径对鱼藤酮诱导的神经毒性起保护作用。

Sulforaphane protects against rotenone-induced neurotoxicity in vivo: Involvement of the mTOR, Nrf2, and autophagy pathways.

机构信息

Affiliated Hospital of Integrated Traditional Chinese and Western Medicine, Nanjing University of Chinese Medicine, Nanjing 210028, China.

Nanjing Research Institute for Comprehensive Utilization of Wild Plants, Nanjing 210042, China.

出版信息

Sci Rep. 2016 Aug 24;6:32206. doi: 10.1038/srep32206.

Abstract

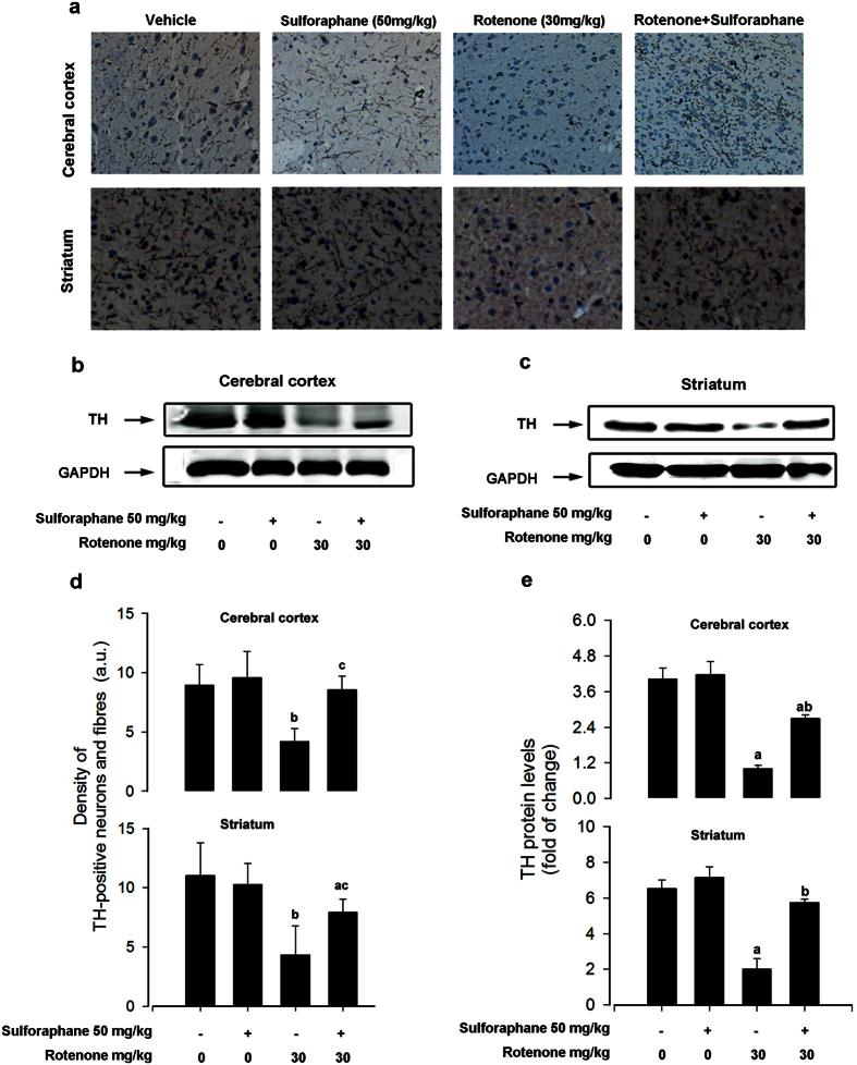
Sulforaphane, a naturally occurring compound found in cruciferous vegetables, has been shown to be neuroprotective in several neurological disorders. In this study, we sought to investigate the potential protective effects and associated molecular mechanisms of sulforaphane in an in vivo Parkinson's disease (PD) model, based on rotenone-mediated neurotoxicity. Our results showed that sulforaphane inhibited rotenone-induced locomotor activity deficiency and dopaminergic neuronal loss. Additionally, sulforaphane treatment inhibited the rotenone-induced reactive oxygen species production, malondialdehyde (MDA) accumulation, and resulted in an increased level of total glutathione and reduced glutathione (GSH): oxidized glutathione (GSSG) in the brain. Western blot analysis illustrated that sulforaphane increased the expression of nuclear factor (erythroid-derived 2)-like 2 (Nrf2), heme oxygenase-1 (HO-1), and NAD(P)H quinone oxidoreductase (NQO1), the latter two of which are anti-oxidative enzymes. Moreover, sulforaphane treatment significantly attenuated rotenone-inhibited mTOR-mediated p70S6K and 4E-BP1 signalling pathway, as well as neuronal apoptosis. In addition, sulforaphane rescued rotenone-inhibited autophagy, as detected by LC3-II. Collectively, these findings demonstrated that sulforaphane exert neuroprotective effect involving Nrf2-dependent reductions in oxidative stress, mTOR-dependent inhibition of neuronal apoptosis, and the restoration of normal autophagy. Sulforaphane appears to be a promising compound with neuroprotective properties that may play an important role in preventing PD.

摘要

西兰花中的天然化合物萝卜硫素已被证明对几种神经退行性疾病具有神经保护作用。在这项研究中,我们旨在研究萝卜硫素对鱼藤酮介导的神经毒性的体内帕金森病(PD)模型的潜在保护作用及其相关的分子机制。我们的结果表明,萝卜硫素抑制了鱼藤酮诱导的运动活性不足和多巴胺能神经元丧失。此外,萝卜硫素处理抑制了鱼藤酮诱导的活性氧(ROS)产生、丙二醛(MDA)积累,并导致大脑中总谷胱甘肽和还原型谷胱甘肽(GSH)水平增加,氧化型谷胱甘肽(GSSG)水平降低。Western blot 分析表明,萝卜硫素增加了核因子(红系衍生 2)样 2(Nrf2)、血红素加氧酶-1(HO-1)和 NAD(P)H 醌氧化还原酶(NQO1)的表达,后两者是抗氧化酶。此外,萝卜硫素处理可显著减轻鱼藤酮抑制的 mTOR 介导的 p70S6K 和 4E-BP1 信号通路以及神经元凋亡。此外,萝卜硫素通过 LC3-II 挽救了鱼藤酮抑制的自噬。总之,这些发现表明萝卜硫素发挥神经保护作用,涉及 Nrf2 依赖性降低氧化应激、mTOR 依赖性抑制神经元凋亡以及恢复正常自噬。萝卜硫素似乎是一种具有神经保护特性的有前途的化合物,可能在预防 PD 中发挥重要作用。

https://cdn.ncbi.nlm.nih.gov/pmc/blobs/2739/4995453/f2a18c5e9293/srep32206-f1.jpg

文献AI研究员

20分钟写一篇综述,助力文献阅读效率提升50倍。

立即体验

用中文搜PubMed

大模型驱动的PubMed中文搜索引擎

马上搜索

文档翻译

学术文献翻译模型,支持多种主流文档格式。

立即体验