Suppr超能文献

瑞戈非尼(拜万戈)在药理学上作用于结直肠癌中的上皮-间质转化。

Regorafenib (Stivarga) pharmacologically targets epithelial-mesenchymal transition in colorectal cancer.

作者信息

Fan Li-Ching, Teng Hao-Wei, Shiau Chung-Wai, Tai Wei-Tien, Hung Man-Hsin, Yang Shung-Haur, Jiang Jeng-Kai, Chen Kuen-Feng

机构信息

Department of Medical Research, National Taiwan University Hospital, Taipei, Taiwan.

National Center of Excellence for Clinical Trial and Research, National Taiwan University Hospital, Taipei, Taiwan.

出版信息

Oncotarget. 2016 Sep 27;7(39):64136-64147. doi: 10.18632/oncotarget.11636.

Abstract

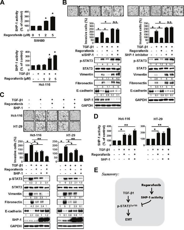
Epithelial-to-mesenchymal transition (EMT) is well-known to evoke cancer invasion/metastasis, leading to a high frequency of mortality in patients with metastatic colorectal cancer (mCRC). Protein tyrosine phosphatase (PTPase)-targeted therapy has been identified as a novel cancer therapeutic. Previously, we proved that sorafenib with anti-EMT potency prevents TGF-β1-induced EMT/invasion by directly activating SH2-domain-containing phosphatase 1 (SHP-1)-dependent p-STAT3Tyr705 suppression in hepatocellular carcinoma. Regorafenib has a closely related chemical structure as sorafenib and is approved for the pharmacotherapy of mCRC. Herein, we evaluate whether regorafenib activates PTPase SHP-1 in the same way as sorafenib to abolish EMT-related invasion/metastasis in CRC. Notably, regorafenib exerted potent anti-EMT activity to curb TGF-β1-induced EMT/invasion in vitro as well inhibited lung metastatic outgrowth of SW480 mesenchymal cells in vivo. Mechanistically, regorafenib-enhanced SHP-1 activity significantly impeded TGF-β1-induced EMT/invasion via low p-STAT3Tyr705 level as proved by a SHP-1 inhibitor or siRNA-mediated SHP-1 depletion. Conversely, overexpression of SHP-1 further enhanced the inhibitory effects of regorafenib on TGF-β1-induced p-STAT3Tyr705 and EMT/invasion. Regorafenib directly activates SHP-1 by potently relieving the autoinhibited N-SH2 domain of SHP-1 to inhibit TGF-β1-induced p-STAT3Tyr705 and EMT/invasion. Importantly, the clinical evidence indicated that SHP-1 was positively correlated with E-cadherin and that significantly determined the overall survival of CRC patients. This result further confirms our in vitro data that SHP-1 is a negative regulatory PTPase in EMT regulation and serves as a pharmacological target for mCRC therapy. Collectively, activating PTPase SHP-1 by regorafenib focusing on its anti-EMT activity might be a useful pharmacotherapy for mCRC.

摘要

上皮-间质转化(EMT)是诱发癌症侵袭/转移的众所周知的因素,导致转移性结直肠癌(mCRC)患者的高死亡率。靶向蛋白酪氨酸磷酸酶(PTPase)的疗法已被确定为一种新型癌症治疗方法。此前,我们证明具有抗EMT效力的索拉非尼通过直接激活含SH2结构域的磷酸酶1(SHP-1)依赖的p-STAT3Tyr705抑制作用,来预防转化生长因子-β1(TGF-β1)诱导的EMT/侵袭,该过程发生在肝细胞癌中。瑞戈非尼具有与索拉非尼密切相关的化学结构,并且已被批准用于mCRC的药物治疗。在此,我们评估瑞戈非尼是否以与索拉非尼相同的方式激活PTPase SHP-1,以消除CRC中与EMT相关的侵袭/转移。值得注意的是,瑞戈非尼在体外发挥了强大的抗EMT活性,以抑制TGF-β1诱导的EMT/侵袭,并且在体内也抑制了SW480间充质细胞的肺转移生长。从机制上讲,瑞戈非尼增强的SHP-1活性通过低水平的p-STAT3Tyr705显著阻碍了TGF-β1诱导的EMT/侵袭,这一点通过SHP-1抑制剂或小干扰RNA(siRNA)介导的SHP-1缺失得以证明。相反,SHP-1的过表达进一步增强了瑞戈非尼对TGF-β1诱导的p-STAT3Tyr705以及EMT/侵袭的抑制作用。瑞戈非尼通过有效解除SHP-1的自抑制性N-SH2结构域来直接激活SHP-1,从而抑制TGF-β1诱导的p-STAT3Tyr705以及EMT/侵袭。重要的是,临床证据表明SHP-1与E-钙黏蛋白呈正相关,并且显著决定了CRC患者的总生存期。这一结果进一步证实了我们的体外数据,即SHP-1是EMT调节中的一种负调控PTPase,并且可作为mCRC治疗的药理学靶点。总体而言,专注于其抗EMT活性,通过瑞戈非尼激活PTPase SHP-1可能是一种有效的mCRC药物治疗方法。

https://cdn.ncbi.nlm.nih.gov/pmc/blobs/657a/5325431/03ca362a0bda/oncotarget-07-64136-g001.jpg

文献AI研究员

20分钟写一篇综述,助力文献阅读效率提升50倍。

立即体验

用中文搜PubMed

大模型驱动的PubMed中文搜索引擎

马上搜索

文档翻译

学术文献翻译模型,支持多种主流文档格式。

立即体验