Panciera Tito, Azzolin Luca, Fujimura Atsushi, Di Biagio Daniele, Frasson Chiara, Bresolin Silvia, Soligo Sandra, Basso Giuseppe, Bicciato Silvio, Rosato Antonio, Cordenonsi Michelangelo, Piccolo Stefano
Department of Molecular Medicine, University of Padua School of Medicine, viale Colombo 3, 35126 Padua, Italy.
Department of Woman and Child Health, Haemato-Oncology Laboratory, University of Padua, via Giustiniani 3, 35128 Padua, Italy.
Cell Stem Cell. 2016 Dec 1;19(6):725-737. doi: 10.1016/j.stem.2016.08.009. Epub 2016 Sep 15.
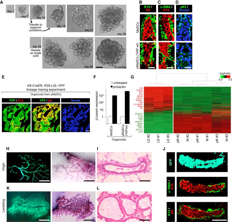
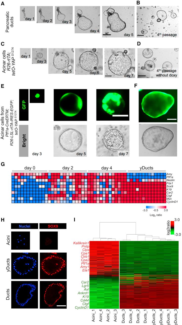
The ability to induce autologous tissue-specific stem cells in culture could have a variety of applications in regenerative medicine and disease modeling. Here we show that transient expression of exogenous YAP or its closely related paralogue TAZ in primary differentiated mouse cells can induce conversion to a tissue-specific stem/progenitor cell state. Differentiated mammary gland, neuronal, and pancreatic exocrine cells, identified using a combination of cell sorting and lineage tracing approaches, efficiently convert to proliferating cells with properties of stem/progenitor cells of their respective tissues after YAP induction. YAP-induced mammary stem/progenitor cells show molecular and functional properties similar to endogenous MaSCs, including organoid formation and mammary gland reconstitution after transplantation. Because YAP/TAZ function is also important for self-renewal of endogenous stem cells in culture, our findings have implications for understanding the molecular determinants of the somatic stem cell state.
在培养中诱导自体组织特异性干细胞的能力在再生医学和疾病建模中可能有多种应用。在此我们表明,在原代分化的小鼠细胞中外源YAP或其密切相关的旁系同源物TAZ的瞬时表达可诱导其转变为组织特异性干/祖细胞状态。使用细胞分选和谱系追踪方法相结合鉴定的分化乳腺细胞、神经元细胞和胰腺外分泌细胞,在YAP诱导后可有效地转变为具有各自组织干/祖细胞特性的增殖细胞。YAP诱导的乳腺干/祖细胞表现出与内源性乳腺干细胞相似的分子和功能特性,包括类器官形成和移植后的乳腺重建。由于YAP/TAZ功能对于培养中的内源性干细胞自我更新也很重要,我们的发现对于理解体细胞干细胞状态的分子决定因素具有启示意义。