Suppr超能文献

环氧化酶-2在非小细胞肺癌中诱导β1整合素表达,并通过EP1/丝裂原活化蛋白激酶/ E2F-1/叉头转录因子C2信号通路促进细胞侵袭。

Cyclooxygenase-2 induced β1-integrin expression in NSCLC and promoted cell invasion via the EP1/MAPK/E2F-1/FoxC2 signal pathway.

作者信息

Pan Jinshun, Yang Qinyi, Shao Jiaofang, Zhang Li, Ma Juan, Wang Yipin, Jiang Bing-Hua, Leng Jing, Bai Xiaoming

机构信息

Department of Biotherapy, The Second Affiliated Hospital, Nanjing Medical University, Nanjing, Jiangsu 210011, P.R. China.

Cancer Center, Department of Pathology, Nanjing Medical University, Nanjing 210029, P.R. China.

出版信息

Sci Rep. 2016 Sep 22;6:33823. doi: 10.1038/srep33823.

Abstract

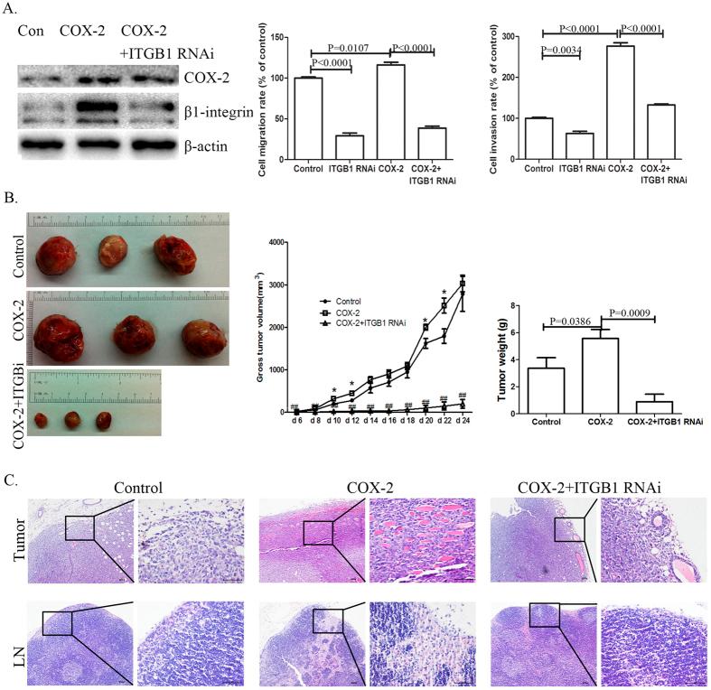
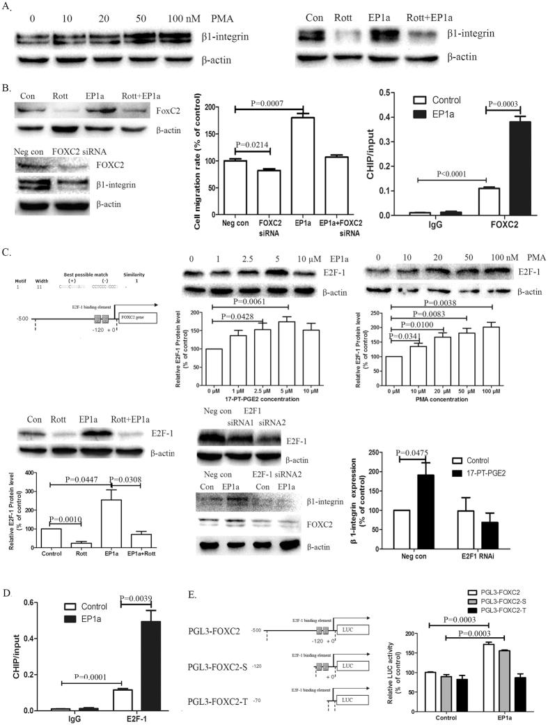
Cyclooxygenase-2 (COX-2) has been implicated in cell invasion in non-small-cell lung cancer (NSCLC). However, the mechanism is unclear. The present study investigated the effect of COX-2 on β1-integrin expression and cell invasion in NSCLC. COX-2 and β1-integrin were co-expressed in NSCLC tissues. COX-2 overexpression or Prostaglandin E2 (PGE2) treatment increased β1-integrin expression in NSCLC cell lines. β1-integrin silencing suppressed COX-2-mediated tumour growth and cancer cell invasion in vivo and in vitro. Prostaglandin E Receptor EP1 transfection or treatment with EP1 agonist mimicked the effect of PGE treatment. EP1 siRNA blocked PGE-mediated β1-integrin expression. EP1 agonist treatment promoted Erk1/2, p38 phosphorylation and E2F-1 expression. MEK1/2 and p38 inhibitors suppressed EP1-mediated β1-integrin expression. E2F-1 silencing suppressed EP1-mediated FoxC2 and β1-integrin upregulation. ChIP and Luciferase Reporter assays identified that EP1 agonist treatment induced E2F-1 binding to FoxC2 promotor directly and improved FoxC2 transcription. FoxC2 siRNA suppressed β1-integrin expression and EP1-mediated cell invasion. Immunohistochemistry showed E2F-1, FoxC2, and EP1R were all highly expressed in the NSCLC cases. This study suggested that COX-2 upregulates β1-integrin expression and cell invasion in NSCLC by activating the MAPK/E2F-1 signalling pathway. Targeting the COX-2/EP1/PKC/MAPK/E2F-1/FoxC2/β1-integrin pathway might represent a new therapeutic strategy for the prevention and treatment of this cancer.

摘要

环氧化酶-2(COX-2)与非小细胞肺癌(NSCLC)的细胞侵袭有关。然而,其机制尚不清楚。本研究调查了COX-2对NSCLC中β1整合素表达及细胞侵袭的影响。COX-2和β1整合素在NSCLC组织中共表达。COX-2过表达或前列腺素E2(PGE2)处理可增加NSCLC细胞系中β1整合素的表达。β1整合素沉默在体内和体外均抑制了COX-2介导的肿瘤生长和癌细胞侵袭。前列腺素E受体EP1转染或用EP1激动剂处理可模拟PGE处理的效果。EP1 siRNA阻断了PGE介导的β1整合素表达。EP1激动剂处理促进了Erk1/2、p38磷酸化及E2F-1表达。MEK1/2和p38抑制剂抑制了EP1介导的β1整合素表达。E2F-1沉默抑制了EP1介导的FoxC2和β1整合素上调。染色质免疫沉淀和荧光素酶报告基因检测确定,EP1激动剂处理可诱导E2F-1直接与FoxC2启动子结合并增强FoxC2转录。FoxC2 siRNA抑制了β1整合素表达及EP1介导的细胞侵袭。免疫组化显示,E2F-1、FoxC2和EP1R在NSCLC病例中均高表达。本研究表明,COX-2通过激活MAPK/E2F-1信号通路上调NSCLC中β1整合素的表达和细胞侵袭。靶向COX-2/EP1/PKC/MAPK/E2F-1/FoxC2/β1整合素通路可能代表了一种预防和治疗该癌症的新治疗策略。

https://cdn.ncbi.nlm.nih.gov/pmc/blobs/0b1a/5031967/0acf42ecbe1b/srep33823-f1.jpg

文献AI研究员

20分钟写一篇综述,助力文献阅读效率提升50倍。

立即体验

用中文搜PubMed

大模型驱动的PubMed中文搜索引擎

马上搜索

文档翻译

学术文献翻译模型,支持多种主流文档格式。

立即体验