Suppr超能文献

B4GALNT1是一种合成复合神经节苷脂所必需的糖基转移酶,其表达可抑制β-分泌酶1(BACE1)的降解并调节淀粉样前体蛋白(APP)的加工。

Expression of B4GALNT1, an essential glycosyltransferase for the synthesis of complex gangliosides, suppresses BACE1 degradation and modulates APP processing.

作者信息

Yamaguchi Tokiaki, Yamauchi Yoshio, Furukawa Keiko, Ohmi Yuhsuke, Ohkawa Yuki, Zhang Qing, Okajima Tetsuya, Furukawa Koichi

机构信息

Department of Biochemistry II, Nagoya University Graduate School of Medicine, 65 Tsurumai, Showa-ku, Nagoya 466-8550, Japan.

Department of Biomedical Sciences, Chubu University College of Life and Health Science, Kasugai 487-8501, Japan.

出版信息

Sci Rep. 2016 Sep 30;6:34505. doi: 10.1038/srep34505.

Abstract

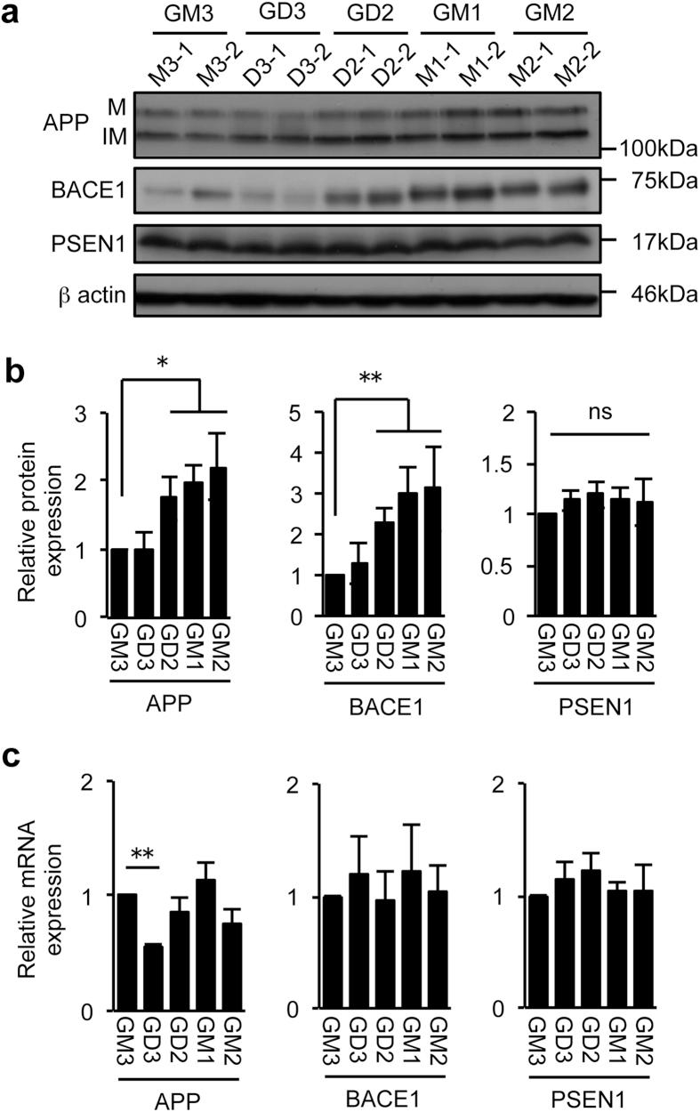
Alzheimer's disease (AD) is the most prevalent form of dementia characterized by the extracellular accumulation of amyloid β (Aβ) peptides, which are produced by proteolytic cleavages of amyloid precursor protein (APP). Gangliosides are involved in AD pathophysiology including Aβ deposition and APP processing, yet the detailed mechanisms are not fully understood. Here we examined how changes in the carbohydrate moiety of gangliosides alter APP processing in human melanoma cells, neuroectoderm-derived cells. We showed that forced expression of GD2, GM2 or GM1 (by introducing B4GALNT1 cDNA into cells not expressing this glycosyltransferase) results in increases of α- and β-site cleavages of APP with a prominent increase in β-cleavage. We also showed that β-site APP cleaving enzyme 1 (BACE1) protein is highly protected from the degradation in cells expressing these gangliosides, thereby increasing the expression of this protein. Unexpectedly, adding gangliosides exogenously altered neither BACE1 levels nor β-site cleavage. The stabilisation of BACE1 protein led to the increase of this protein in lipid rafts, where BACE1 processes APP. Based on the current results, we propose a hitherto undisclosed link between ganglioside expression and AD; the expression of B4GALNT1 positively regulates the β-site cleavage by mainly inhibiting the lysosomal degradation of BACE1 protein.

摘要

阿尔茨海默病(AD)是最常见的痴呆形式,其特征是淀粉样β(Aβ)肽在细胞外积聚,这些肽由淀粉样前体蛋白(APP)的蛋白水解切割产生。神经节苷脂参与AD的病理生理过程,包括Aβ沉积和APP加工,但具体机制尚未完全了解。在这里,我们研究了神经节苷脂碳水化合物部分的变化如何改变人黑色素瘤细胞(神经外胚层来源的细胞)中的APP加工。我们发现,通过将B4GALNT1 cDNA导入不表达这种糖基转移酶的细胞中,强制表达GD2、GM2或GM1会导致APP的α-和β-位点切割增加,其中β-切割显著增加。我们还发现,在表达这些神经节苷脂的细胞中,β-位点APP切割酶1(BACE1)蛋白受到高度保护,不会被降解,从而增加了该蛋白的表达。出乎意料的是,外源添加神经节苷脂既不会改变BACE1水平,也不会改变β-位点切割。BACE1蛋白的稳定导致该蛋白在脂筏中增加,BACE1在脂筏中加工APP。基于目前的结果,我们提出了神经节苷脂表达与AD之间迄今为止未公开的联系;B4GALNT1的表达主要通过抑制BACE1蛋白的溶酶体降解来正向调节β-位点切割。

https://cdn.ncbi.nlm.nih.gov/pmc/blobs/0f9d/5043288/9cd83fd0547e/srep34505-f1.jpg

文献AI研究员

20分钟写一篇综述,助力文献阅读效率提升50倍。

立即体验

用中文搜PubMed

大模型驱动的PubMed中文搜索引擎

马上搜索

文档翻译

学术文献翻译模型,支持多种主流文档格式。

立即体验