• 文献检索
  • 文档翻译
  • 深度研究
  • 学术资讯
  • Suppr Zotero 插件Zotero 插件
  • 邀请有礼
  • 套餐&价格
  • 历史记录
应用&插件
Suppr Zotero 插件Zotero 插件浏览器插件Mac 客户端Windows 客户端微信小程序
定价
高级版会员购买积分包购买API积分包
服务
文献检索文档翻译深度研究API 文档MCP 服务
关于我们
关于 Suppr公司介绍联系我们用户协议隐私条款
关注我们

Suppr 超能文献

核心技术专利:CN118964589B侵权必究
粤ICP备2023148730 号-1Suppr @ 2026

文献检索

告别复杂PubMed语法,用中文像聊天一样搜索,搜遍4000万医学文献。AI智能推荐,让科研检索更轻松。

立即免费搜索

文件翻译

保留排版,准确专业,支持PDF/Word/PPT等文件格式,支持 12+语言互译。

免费翻译文档

深度研究

AI帮你快速写综述,25分钟生成高质量综述,智能提取关键信息,辅助科研写作。

立即免费体验

性别对新生儿高氧诱导性肺损伤中间充质干细胞(MSC)疗效的影响。

The Effect of Gender on Mesenchymal Stem Cell (MSC) Efficacy in Neonatal Hyperoxia-Induced Lung Injury.

作者信息

Sammour Ibrahim, Somashekar Santhosh, Huang Jian, Batlahally Sunil, Breton Matthew, Valasaki Krystalenia, Khan Aisha, Wu Shu, Young Karen C

机构信息

Department of Pediatrics, University of Miami Miller School of Medicine, Miami, FL, United States of America.

Batchelor Children's Research Institute, University of Miami Miller School of Medicine, Miami, FL, United States of America.

出版信息

PLoS One. 2016 Oct 6;11(10):e0164269. doi: 10.1371/journal.pone.0164269. eCollection 2016.

DOI:10.1371/journal.pone.0164269
PMID:27711256
原文链接:https://pmc.ncbi.nlm.nih.gov/articles/PMC5053475/
Abstract

BACKGROUND

Mesenchymal stem cells (MSC) improve alveolar and vascular structures in experimental models of bronchopulmonary dysplasia (BPD). Female MSC secrete more anti-inflammatory and pro-angiogenic factors as compared to male MSC. Whether the therapeutic efficacy of MSC in attenuating lung injury in an experimental model of BPD is influenced by the sex of the donor MSC or recipient is unknown. Here we tested the hypothesis that female MSC would have greater lung regenerative properties than male MSC in experimental BPD and this benefit would be more evident in males.

OBJECTIVE

To determine whether intra-tracheal (IT) administration of female MSC to neonatal rats with experimental BPD has more beneficial reparative effects as compared to IT male MSC.

METHODS

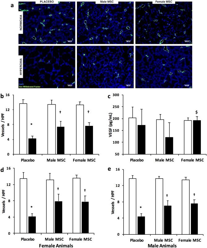
Newborn Sprague-Dawley rats exposed to normoxia (RA) or hyperoxia (85% O2) from postnatal day (P) 2- P21 were randomly assigned to receive male or female IT bone marrow (BM)-derived green fluorescent protein (GFP+) MSC (1 x 106 cells/50 μl), or Placebo on P7. Pulmonary hypertension (PH), vascular remodeling, alveolarization, and angiogenesis were assessed at P21. PH was determined by measuring right ventricular systolic pressure (RVSP) and pulmonary vascular remodeling was evaluated by quantifying the percentage of muscularized peripheral pulmonary vessels. Alveolarization was evaluated by measuring mean linear intercept (MLI) and radial alveolar count (RAC). Angiogenesis was determined by measuring vascular density. Data are expressed as mean ± SD, and analyzed by ANOVA.

RESULTS

There were no significant differences in the RA groups. Exposure to hyperoxia resulted in a decrease in vascular density and RAC, with a significant increase in MLI, RVSP, and the percentage of partially and fully muscularized pulmonary arterioles. Administration of both male and female MSC significantly improved vascular density, alveolarization, RVSP, percent of muscularized vessels and alveolarization. Interestingly, the improvement in PH and vascular remodeling was more robust in the hyperoxic rodents who received MSC from female donors. In keeping with our hypothesis, male animals receiving female MSC, had a greater improvement in vascular remodeling. This was accompanied by a more significant decrease in lung pro-inflammatory markers and a larger increase in anti-inflammatory and pro-angiogenic markers in male rodents that received female MSC. There were no significant differences in MSC engraftment among groups.

CONCLUSIONS

Female BM-derived MSC have greater therapeutic efficacy than male MSC in reducing neonatal hyperoxia-induced lung inflammation and vascular remodeling. Furthermore, the beneficial effects of female MSC were more pronounced in male animals. Together, these findings suggest that female MSC maybe the most potent BM-derived MSC population for lung repair in severe BPD complicated by PH.

摘要

背景

间充质干细胞(MSC)可改善支气管肺发育不良(BPD)实验模型中的肺泡和血管结构。与雄性MSC相比,雌性MSC分泌更多的抗炎和促血管生成因子。供体MSC或受体的性别是否会影响MSC在BPD实验模型中减轻肺损伤的治疗效果尚不清楚。在此,我们检验了以下假设:在实验性BPD中,雌性MSC比雄性MSC具有更强的肺再生特性,且这种益处在雄性中更为明显。

目的

确定与气管内(IT)给予雄性MSC相比,给患有实验性BPD的新生大鼠气管内给予雌性MSC是否具有更有益的修复作用。

方法

将出生后第2天至第21天暴露于常氧(RA)或高氧(85% O₂)环境的新生Sprague-Dawley大鼠随机分为接受雄性或雌性IT骨髓(BM)来源的绿色荧光蛋白(GFP+)MSC(1×10⁶个细胞/50 μl)组,或在第7天接受安慰剂组。在第21天评估肺动脉高压(PH)、血管重塑、肺泡化和血管生成。通过测量右心室收缩压(RVSP)来确定PH,并通过量化外周肺血管肌化百分比来评估肺血管重塑。通过测量平均线性截距(MLI)和放射状肺泡计数(RAC)来评估肺泡化。通过测量血管密度来确定血管生成。数据以平均值±标准差表示,并通过方差分析进行分析。

结果

RA组之间无显著差异。暴露于高氧导致血管密度和RAC降低,MLI、RVSP以及部分和完全肌化的肺小动脉百分比显著增加。给予雄性和雌性MSC均显著改善了血管密度、肺泡化、RVSP、肌化血管百分比和肺泡化。有趣的是,在接受雌性供体MSC的高氧啮齿动物中,PH和血管重塑的改善更为显著。与我们的假设一致,接受雌性MSC的雄性动物在血管重塑方面有更大改善。这伴随着接受雌性MSC的雄性啮齿动物肺促炎标志物的更显著降低以及抗炎和促血管生成标志物的更大增加。各组之间MSC植入无显著差异。

结论

雌性BM来源的MSC在减轻新生儿高氧诱导的肺炎症和血管重塑方面比雄性MSC具有更强的治疗效果。此外,雌性MSC的有益作用在雄性动物中更为明显。总之,这些发现表明,对于合并PH的严重BPD,雌性MSC可能是最有效的BM来源的MSC群体用于肺修复。

https://cdn.ncbi.nlm.nih.gov/pmc/blobs/2900/5053475/974f5d486dd9/pone.0164269.g006.jpg
https://cdn.ncbi.nlm.nih.gov/pmc/blobs/2900/5053475/047a13a0b21d/pone.0164269.g001.jpg
https://cdn.ncbi.nlm.nih.gov/pmc/blobs/2900/5053475/3e8b6cba333e/pone.0164269.g002.jpg
https://cdn.ncbi.nlm.nih.gov/pmc/blobs/2900/5053475/cbe2f913430a/pone.0164269.g003.jpg
https://cdn.ncbi.nlm.nih.gov/pmc/blobs/2900/5053475/01e253ad7783/pone.0164269.g004.jpg
https://cdn.ncbi.nlm.nih.gov/pmc/blobs/2900/5053475/b6fbf1d71cd7/pone.0164269.g005.jpg
https://cdn.ncbi.nlm.nih.gov/pmc/blobs/2900/5053475/974f5d486dd9/pone.0164269.g006.jpg
https://cdn.ncbi.nlm.nih.gov/pmc/blobs/2900/5053475/047a13a0b21d/pone.0164269.g001.jpg
https://cdn.ncbi.nlm.nih.gov/pmc/blobs/2900/5053475/3e8b6cba333e/pone.0164269.g002.jpg
https://cdn.ncbi.nlm.nih.gov/pmc/blobs/2900/5053475/cbe2f913430a/pone.0164269.g003.jpg
https://cdn.ncbi.nlm.nih.gov/pmc/blobs/2900/5053475/01e253ad7783/pone.0164269.g004.jpg
https://cdn.ncbi.nlm.nih.gov/pmc/blobs/2900/5053475/b6fbf1d71cd7/pone.0164269.g005.jpg
https://cdn.ncbi.nlm.nih.gov/pmc/blobs/2900/5053475/974f5d486dd9/pone.0164269.g006.jpg

相似文献

1
The Effect of Gender on Mesenchymal Stem Cell (MSC) Efficacy in Neonatal Hyperoxia-Induced Lung Injury.性别对新生儿高氧诱导性肺损伤中间充质干细胞(MSC)疗效的影响。
PLoS One. 2016 Oct 6;11(10):e0164269. doi: 10.1371/journal.pone.0164269. eCollection 2016.
2
Comparative Effects of Bone Marrow-derived Versus Umbilical Cord Tissue Mesenchymal Stem Cells in an Experimental Model of Bronchopulmonary Dysplasia.骨髓源性与脐带来源间充质干细胞在支气管肺发育不良实验模型中的比较作用。
Stem Cells Transl Med. 2022 Mar 17;11(2):189-199. doi: 10.1093/stcltm/szab011.
3
Stromal derived factor-1 mediates the lung regenerative effects of mesenchymal stem cells in a rodent model of bronchopulmonary dysplasia.基质衍生因子-1介导间充质干细胞在支气管肺发育不良的啮齿动物模型中的肺再生作用。
Respir Res. 2017 Jul 12;18(1):137. doi: 10.1186/s12931-017-0620-z.
4
Intra-tracheal administration of a naked plasmid expressing stromal derived factor-1 improves lung structure in rodents with experimental bronchopulmonary dysplasia.气管内给予表达基质衍生因子-1 的裸质粒可改善实验性支气管肺发育不良的鼠肺结构。
Respir Res. 2019 Nov 12;20(1):255. doi: 10.1186/s12931-019-1224-6.
5
Preconditioning enhances the paracrine effect of mesenchymal stem cells in preventing oxygen-induced neonatal lung injury in rats.预处理增强间充质干细胞旁分泌作用预防大鼠氧诱导性肺损伤
Stem Cells Dev. 2012 Oct 10;21(15):2789-97. doi: 10.1089/scd.2010.0566. Epub 2012 Jun 7.
6
Upregulation of Vascular Endothelial Growth Factor in Amniotic Fluid Stem Cells Enhances Their Potential to Attenuate Lung Injury in a Preterm Rabbit Model of Bronchopulmonary Dysplasia.羊水干细胞中血管内皮生长因子的上调增强了其在早产兔支气管肺发育不良模型中减轻肺损伤的潜力。
Neonatology. 2018;113(3):275-285. doi: 10.1159/000481794. Epub 2018 Feb 1.
7
Efficacy of Leukadherin-1 in the Prevention of Hyperoxia-Induced Lung Injury in Neonatal Rats.白细胞黏附素-1对预防新生大鼠高氧诱导肺损伤的疗效
Am J Respir Cell Mol Biol. 2015 Dec;53(6):793-801. doi: 10.1165/rcmb.2014-0422OC.
8
Bone marrow-derived c-kit+ cells attenuate neonatal hyperoxia-induced lung injury.骨髓来源的c-kit+细胞减轻新生儿高氧诱导的肺损伤。
Cell Transplant. 2015;24(1):85-95. doi: 10.3727/096368913X667736. Epub 2013 May 22.
9
Riociguat prevents hyperoxia-induced lung injury and pulmonary hypertension in neonatal rats without effects on long bone growth.瑞奥西呱可预防新生大鼠高氧诱导的肺损伤和肺动脉高压,而对长骨生长无影响。
PLoS One. 2018 Jul 10;13(7):e0199927. doi: 10.1371/journal.pone.0199927. eCollection 2018.
10
Inhibition of β-catenin signaling improves alveolarization and reduces pulmonary hypertension in experimental bronchopulmonary dysplasia.抑制β-连环蛋白信号通路可改善实验性支气管肺发育不良中的肺泡化并降低肺动脉高压。
Am J Respir Cell Mol Biol. 2014 Jul;51(1):104-13. doi: 10.1165/rcmb.2013-0346OC.

引用本文的文献

1
Identification of critical process parameters and quality attributes for bioreactor-based expansion of human MSCs.确定基于生物反应器的人骨髓间充质干细胞扩增的关键工艺参数和质量属性。
Front Bioeng Biotechnol. 2025 Aug 21;13:1608194. doi: 10.3389/fbioe.2025.1608194. eCollection 2025.
2
Sex-Related Differences of Weight Bearing and Non-Weight Bearing Muscle Properties.负重和非负重肌肉特性的性别差异。
Muscles. 2023 Dec 15;2(4):400-412. doi: 10.3390/muscles2040031.
3
Sex-Dependent Paracrine Effect of Conditioned Media From Adipose Tissue Derived Mesenchymal Stem Cells on Prostate Cancer Cells.

本文引用的文献

1
Estrogen Secreted by Mesenchymal Stem Cells Necessarily Determines Their Feasibility of Therapeutical Application.间充质干细胞分泌的雌激素必然决定其治疗应用的可行性。
Sci Rep. 2015 Oct 19;5:15286. doi: 10.1038/srep15286.
2
Intravenous delivery of adipose-derived mesenchymal stromal cells attenuates acute radiation-induced lung injury in rats.静脉注射脂肪来源的间充质基质细胞可减轻大鼠急性辐射诱导的肺损伤。
Cytotherapy. 2015 May;17(5):560-70. doi: 10.1016/j.jcyt.2015.02.011. Epub 2015 Mar 17.
3
Exogenous interleukin-10 attenuates hyperoxia-induced acute lung injury in mice.
脂肪组织来源间充质干细胞条件培养基对前列腺癌细胞的性别依赖性旁分泌效应
J Cell Mol Med. 2025 May;29(9):e70569. doi: 10.1111/jcmm.70569.
4
Mesenchymal stem cells and their extracellular vesicle therapy for neurological disorders: traumatic brain injury and beyond.间充质干细胞及其细胞外囊泡治疗神经系统疾病:创伤性脑损伤及其他疾病
Front Neurol. 2025 Feb 5;16:1472679. doi: 10.3389/fneur.2025.1472679. eCollection 2025.
5
The Effects of Gender on Mesenchymal Stromal Cell (MSC) Proliferation and Differentiation In Vitro: A Systematic Review.性别对间充质基质细胞(MSC)体外增殖和分化的影响:一项系统评价
Int J Mol Sci. 2024 Dec 19;25(24):13585. doi: 10.3390/ijms252413585.
6
Optimizing Mesenchymal Stem Cells for Regenerative Medicine: Influence of Diabetes, Obesity, Autoimmune, and Inflammatory Conditions on Therapeutic Efficacy: A Review.优化间充质干细胞在再生医学中的应用:糖尿病、肥胖症、自身免疫和炎症状态对治疗效果的影响:综述。
Med Sci Monit. 2024 Aug 18;30:e945331. doi: 10.12659/MSM.945331.
7
Cell culture-derived extracellular vesicles: Considerations for reporting cell culturing parameters.细胞培养衍生的细胞外囊泡:报告细胞培养参数的注意事项。
J Extracell Biol. 2023 Oct 16;2(10):e115. doi: 10.1002/jex2.115. eCollection 2023 Oct.
8
Epigenetic mechanisms regulate sex differences in cardiac reparative functions of bone marrow progenitor cells.表观遗传机制调控骨髓祖细胞心脏修复功能中的性别差异。
NPJ Regen Med. 2024 Apr 29;9(1):17. doi: 10.1038/s41536-024-00362-2.
9
The potency of mesenchymal stem/stromal cells: does donor sex matter?间充质干/基质细胞的效力:供体性别有影响吗?
Stem Cell Res Ther. 2024 Apr 22;15(1):112. doi: 10.1186/s13287-024-03722-3.
10
Epigenetic regulation of sex dimorphism in cardiovascular health.心血管健康中性别二态性的表观遗传调控。
Can J Physiol Pharmacol. 2024 Sep 1;102(9):498-510. doi: 10.1139/cjpp-2023-0406. Epub 2024 Mar 1.
外源性白细胞介素-10减轻小鼠高氧诱导的急性肺损伤。
Exp Physiol. 2015 Mar;100(3):331-40. doi: 10.1113/expphysiol.2014.083337. Epub 2015 Jan 22.
4
Role of oxidative stress, inflammation, nitric oxide and transforming growth factor-beta in the protective effect of diosgenin in monocrotaline-induced pulmonary hypertension in rats.薯蓣皂素在野百合碱诱导的大鼠肺动脉高压中的保护作用与氧化应激、炎症、一氧化氮和转化生长因子-β的关系。
Eur J Pharmacol. 2014 Oct 5;740:379-87. doi: 10.1016/j.ejphar.2014.07.026. Epub 2014 Jul 22.
5
Analysis of the transcriptome in hyperoxic lung injury and sex-specific alterations in gene expression.高氧性肺损伤中转录组分析及基因表达的性别特异性改变
PLoS One. 2014 Jul 8;9(7):e101581. doi: 10.1371/journal.pone.0101581. eCollection 2014.
6
Concise review: androgen receptor differential roles in stem/progenitor cells including prostate, embryonic, stromal, and hematopoietic lineages.简明综述:雄激素受体在包括前列腺、胚胎、基质和造血谱系在内的干细胞/祖细胞中的不同作用。
Stem Cells. 2014 Sep;32(9):2299-308. doi: 10.1002/stem.1722.
7
Bronchopulmonary dysplasia: clinical perspective.支气管肺发育不良:临床视角
Birth Defects Res A Clin Mol Teratol. 2014 Mar;100(3):134-44. doi: 10.1002/bdra.23229. Epub 2014 Feb 27.
8
Mesenchymal stem cells for bronchopulmonary dysplasia: phase 1 dose-escalation clinical trial.间充质干细胞治疗支气管肺发育不良:1 期剂量递增临床试验。
J Pediatr. 2014 May;164(5):966-972.e6. doi: 10.1016/j.jpeds.2013.12.011. Epub 2014 Feb 6.
9
Mesenchymal stem cells secrete immunologically active exosomes.间充质干细胞分泌具有免疫活性的细胞外囊泡。
Stem Cells Dev. 2014 Jun 1;23(11):1233-44. doi: 10.1089/scd.2013.0479. Epub 2014 Feb 10.
10
Stem cells and cell therapies in lung biology and diseases: conference report.肺生物学与疾病中的干细胞及细胞疗法:会议报告
Ann Am Thorac Soc. 2013 Oct;10(5):S25-44. doi: 10.1513/AnnalsATS.201304-089AW.