Suppr超能文献

机制建模与贝叶斯推理阐明双链断裂修复的可变动力学

Mechanistic Modelling and Bayesian Inference Elucidates the Variable Dynamics of Double-Strand Break Repair.

作者信息

Woods Mae L, Barnes Chris P

机构信息

Department of Cell and Developmental Biology, University College London, London, England.

Department of Genetics, Evolution and Environment, University College London, London, England.

出版信息

PLoS Comput Biol. 2016 Oct 14;12(10):e1005131. doi: 10.1371/journal.pcbi.1005131. eCollection 2016 Oct.

Abstract

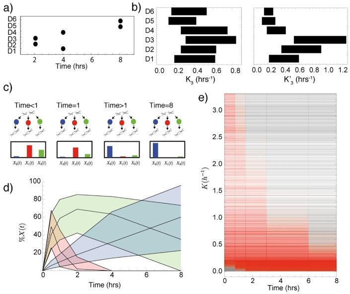
DNA double-strand breaks are lesions that form during metabolism, DNA replication and exposure to mutagens. When a double-strand break occurs one of a number of repair mechanisms is recruited, all of which have differing propensities for mutational events. Despite DNA repair being of crucial importance, the relative contribution of these mechanisms and their regulatory interactions remain to be fully elucidated. Understanding these mutational processes will have a profound impact on our knowledge of genomic instability, with implications across health, disease and evolution. Here we present a new method to model the combined activation of non-homologous end joining, single strand annealing and alternative end joining, following exposure to ionising radiation. We use Bayesian statistics to integrate eight biological data sets of double-strand break repair curves under varying genetic knockouts and confirm that our model is predictive by re-simulating and comparing to additional data. Analysis of the model suggests that there are at least three disjoint modes of repair, which we assign as fast, slow and intermediate. Our results show that when multiple data sets are combined, the rate for intermediate repair is variable amongst genetic knockouts. Further analysis suggests that the ratio between slow and intermediate repair depends on the presence or absence of DNA-PKcs and Ku70, which implies that non-homologous end joining and alternative end joining are not independent. Finally, we consider the proportion of double-strand breaks within each mechanism as a time series and predict activity as a function of repair rate. We outline how our insights can be directly tested using imaging and sequencing techniques and conclude that there is evidence of variable dynamics in alternative repair pathways. Our approach is an important step towards providing a unifying theoretical framework for the dynamics of DNA repair processes.

摘要

DNA双链断裂是在新陈代谢、DNA复制以及暴露于诱变剂过程中形成的损伤。当发生双链断裂时,会启动多种修复机制中的一种,所有这些机制发生突变事件的倾向各不相同。尽管DNA修复至关重要,但这些机制的相对贡献及其调控相互作用仍有待充分阐明。了解这些突变过程将对我们对基因组不稳定性的认识产生深远影响,这在健康、疾病和进化方面都有重要意义。在此,我们提出一种新方法,用于模拟暴露于电离辐射后非同源末端连接、单链退火和替代末端连接的联合激活。我们使用贝叶斯统计方法整合了在不同基因敲除情况下双链断裂修复曲线的八个生物学数据集,并通过重新模拟和与其他数据进行比较来确认我们的模型具有预测性。对该模型的分析表明,至少存在三种不连续的修复模式,我们将其分别定义为快速、慢速和中间模式。我们的结果表明,当多个数据集合并时,中间修复速率在基因敲除之间是可变的。进一步分析表明,慢速和中间修复之间的比例取决于DNA-PKcs和Ku70的存在与否,这意味着非同源末端连接和替代末端连接并非相互独立。最后,我们将每种机制内双链断裂的比例视为一个时间序列,并将活性预测为修复速率的函数。我们概述了如何使用成像和测序技术直接验证我们的见解,并得出结论,在替代修复途径中存在可变动力学的证据。我们的方法是朝着为DNA修复过程的动力学提供统一理论框架迈出的重要一步。

https://cdn.ncbi.nlm.nih.gov/pmc/blobs/7528/5065155/bfa780724a01/pcbi.1005131.g001.jpg

文献AI研究员

20分钟写一篇综述,助力文献阅读效率提升50倍。

立即体验

用中文搜PubMed

大模型驱动的PubMed中文搜索引擎

马上搜索

文档翻译

学术文献翻译模型,支持多种主流文档格式。

立即体验