Suppr超能文献

西平缺乏症以非细胞自主模式改变棕色脂肪组织的产热和胰岛素敏感性。

Seipin deficiency alters brown adipose tissue thermogenesis and insulin sensitivity in a non-cell autonomous mode.

作者信息

Dollet L, Magré J, Joubert M, Le May C, Ayer A, Arnaud L, Pecqueur C, Blouin V, Cariou B, Prieur X

机构信息

l'institut du thorax, INSERM, CNRS, UNIV Nantes, Nantes, France.

Endocrinologie, CHU Caen, France.

出版信息

Sci Rep. 2016 Oct 17;6:35487. doi: 10.1038/srep35487.

Abstract

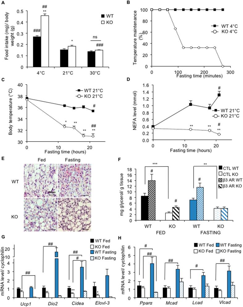
Loss-of-function mutations in BSCL2 are responsible for Berardinelli-Seip congenital lipodystrophy, a rare disorder characterized by near absence of adipose tissue associated with insulin resistance. Seipin-deficient (Bscl2) mice display an almost total loss of white adipose tissue (WAT) with residual brown adipose tissue (BAT). Previous cellular studies have shown that seipin deficiency alters white adipocyte differentiation. In this study, we aimed to decipher the consequences of seipin deficiency in BAT. Using a brown adipocyte cell-line, we show that seipin knockdown had very little effect on adipocyte differentiation without affecting insulin sensitivity and oxygen consumption. However, when submitted to cold acclimation or chronic β3 agonist treatment, Bscl2 mice displayed altered thermogenic capacity, despite several signs of BAT remodeling. Under cold activation, Bscl2 mice were able to maintain their body temperature when fed ad libitum, but not under short fasting. At control temperature (i.e. 21 °C), fasting worsened Bscl2 BAT properties. Finally, Bscl2 BAT displayed obvious signs of insulin resistance. Our results in these lipodystrophic mice strongly suggest that BAT activity relies on WAT as an energetic substrate provider and adipokine-producing organ. Therefore, the WAT/BAT dialogue is a key component of BAT integrity in guaranteeing its response to insulin and cold-activated adrenergic signals.

摘要

BSCL2基因的功能丧失性突变会导致贝拉尔迪内利-塞普先天性脂肪营养不良,这是一种罕见的疾病,其特征是几乎没有脂肪组织并伴有胰岛素抵抗。缺乏seipin(Bscl2)的小鼠显示白色脂肪组织(WAT)几乎完全丧失,仅残留棕色脂肪组织(BAT)。先前的细胞研究表明,seipin缺乏会改变白色脂肪细胞的分化。在本研究中,我们旨在解读seipin缺乏对BAT的影响。使用棕色脂肪细胞系,我们发现敲低seipin对脂肪细胞分化影响很小,且不影响胰岛素敏感性和氧气消耗。然而,在进行冷适应或慢性β3激动剂治疗时,尽管有BAT重塑的一些迹象,但Bscl2小鼠的产热能力仍发生了改变。在冷激活状态下,Bscl2小鼠自由进食时能够维持体温,但短期禁食时则不能。在对照温度(即21°C)下,禁食会使Bscl2小鼠的BAT特性恶化。最后,Bscl2小鼠的BAT表现出明显的胰岛素抵抗迹象。我们在这些脂肪营养不良小鼠中的研究结果强烈表明,BAT的活性依赖于WAT作为能量底物提供者和脂肪因子产生器官。因此,WAT与BAT之间的相互作用是保证BAT对胰岛素和冷激活肾上腺素能信号作出反应的完整性的关键组成部分。

https://cdn.ncbi.nlm.nih.gov/pmc/blobs/7b29/5066230/3b87addff239/srep35487-f1.jpg

文献AI研究员

20分钟写一篇综述,助力文献阅读效率提升50倍。

立即体验

用中文搜PubMed

大模型驱动的PubMed中文搜索引擎

马上搜索

文档翻译

学术文献翻译模型,支持多种主流文档格式。

立即体验