Suppr超能文献

西平蛋白在促进脂滴生物合成和调节脂滴形态方面发挥着可分解的功能。

Seipin performs dissectible functions in promoting lipid droplet biogenesis and regulating droplet morphology.

作者信息

Cartwright Bethany R, Binns Derk D, Hilton Christopher L, Han Sungwon, Gao Qiang, Goodman Joel M

机构信息

Department of Pharmacology, University of Texas Southwestern Medical Center, Dallas, TX 75235-9041.

出版信息

Mol Biol Cell. 2015 Feb 15;26(4):726-39. doi: 10.1091/mbc.E14-08-1303. Epub 2014 Dec 24.

Abstract

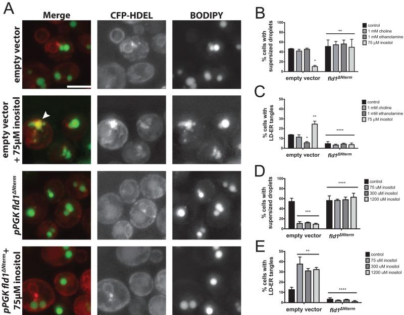
Seipin is necessary for both adipogenesis and lipid droplet (LD) organization in nonadipose tissues; however, its molecular function is incompletely understood. Phenotypes in the seipin-null mutant of Saccharomyces cerevisiae include aberrant droplet morphology (endoplasmic reticulum-droplet clusters and size heterogeneity) and sensitivity of droplet size to changes in phospholipid synthesis. It has not been clear, however, whether seipin acts in initiation of droplet synthesis or at a later step. Here we utilize a system of de novo droplet formation to show that the absence of seipin results in a delay in droplet appearance with concomitant accumulation of neutral lipid in membranes. We also demonstrate that seipin is required for vectorial budding of droplets toward the cytoplasm. Furthermore, we find that the normal rate of droplet initiation depends on 14 amino acids at the amino terminus of seipin, deletion of which results in fewer, larger droplets that are consistent with a delay in initiation but are otherwise normal in morphology. Importantly, other functions of seipin, namely vectorial budding and resistance to inositol, are retained in this mutant. We conclude that seipin has dissectible roles in both promoting early LD initiation and in regulating LD morphology, supporting its importance in LD biogenesis.

摘要

Seipin对于非脂肪组织中的脂肪生成和脂滴(LD)组织都是必需的;然而,其分子功能尚未完全明确。酿酒酵母中seipin基因敲除突变体的表型包括异常的脂滴形态(内质网-脂滴簇和大小异质性)以及脂滴大小对磷脂合成变化的敏感性。然而,尚不清楚seipin是在脂滴合成起始阶段还是在后续步骤中发挥作用。在此,我们利用一个从头开始形成脂滴的系统来表明,seipin的缺失导致脂滴出现延迟,同时中性脂质在膜中积累。我们还证明,seipin是脂滴向细胞质定向出芽所必需的。此外,我们发现正常的脂滴起始速率取决于seipin氨基末端的14个氨基酸,缺失这些氨基酸会导致脂滴数量减少、体积增大,这与起始延迟一致,但形态上其他方面正常。重要的是,该突变体保留了seipin的其他功能,即定向出芽和对肌醇的抗性。我们得出结论,seipin在促进早期脂滴起始和调节脂滴形态方面具有可分解的作用,支持其在脂滴生物发生中的重要性。

https://cdn.ncbi.nlm.nih.gov/pmc/blobs/4448/4325842/542983526525/726fig1.jpg

相似文献

1
Seipin performs dissectible functions in promoting lipid droplet biogenesis and regulating droplet morphology.
Mol Biol Cell. 2015 Feb 15;26(4):726-39. doi: 10.1091/mbc.E14-08-1303. Epub 2014 Dec 24.
3
Arabidopsis SEIPIN Proteins Modulate Triacylglycerol Accumulation and Influence Lipid Droplet Proliferation.
Plant Cell. 2015 Sep;27(9):2616-36. doi: 10.1105/tpc.15.00588. Epub 2015 Sep 11.
4
The lipid droplet assembly complex consists of seipin and four accessory factors in budding yeast.
J Biol Chem. 2024 Aug;300(8):107534. doi: 10.1016/j.jbc.2024.107534. Epub 2024 Jul 7.
5
Control of lipid droplet size in budding yeast requires the collaboration between Fld1 and Ldb16.
J Cell Sci. 2014 Mar 15;127(Pt 6):1214-28. doi: 10.1242/jcs.137737. Epub 2014 Jan 16.
6
Seipin regulates ER-lipid droplet contacts and cargo delivery.
EMBO J. 2016 Dec 15;35(24):2699-2716. doi: 10.15252/embj.201695170. Epub 2016 Nov 22.
7
Seipin negatively regulates sphingolipid production at the ER-LD contact site.
J Cell Biol. 2019 Nov 4;218(11):3663-3680. doi: 10.1083/jcb.201902072. Epub 2019 Oct 8.
8
The seipin complex Fld1/Ldb16 stabilizes ER-lipid droplet contact sites.
J Cell Biol. 2015 Nov 23;211(4):829-44. doi: 10.1083/jcb.201502070. Epub 2015 Nov 16.
9
Seipin is involved in the regulation of phosphatidic acid metabolism at a subdomain of the nuclear envelope in yeast.
Biochim Biophys Acta. 2015 Nov;1851(11):1450-64. doi: 10.1016/j.bbalip.2015.08.003. Epub 2015 Aug 12.
10
Seipin Facilitates Triglyceride Flow to Lipid Droplet and Counteracts Droplet Ripening via Endoplasmic Reticulum Contact.
Dev Cell. 2019 Aug 19;50(4):478-493.e9. doi: 10.1016/j.devcel.2019.05.016. Epub 2019 Jun 6.

引用本文的文献

1
Functional study of Phaeodactylum tricornutum Seipin highlights specificities of lipid droplets biogenesis in diatoms.
New Phytol. 2025 Sep;247(5):2245-2269. doi: 10.1111/nph.70350. Epub 2025 Jul 7.
2
Severe Insulin Resistance Syndromes: Clinical Spectrum and Management.
Int J Mol Sci. 2025 Jun 13;26(12):5669. doi: 10.3390/ijms26125669.
3
Transcriptomic and proteomic analysis of oil body associated protein dynamics in the biofuel feedstock Pennycress ().
Front Plant Sci. 2025 Feb 18;16:1530718. doi: 10.3389/fpls.2025.1530718. eCollection 2025.
6
Seipin governs phosphatidic acid homeostasis at the inner nuclear membrane.
Nat Commun. 2024 Dec 2;15(1):10486. doi: 10.1038/s41467-024-54811-z.
8
The evolving landscape of ER-LD contact sites.
Front Cell Dev Biol. 2024 Oct 3;12:1483902. doi: 10.3389/fcell.2024.1483902. eCollection 2024.
9
Cellular communication through extracellular vesicles and lipid droplets.
J Extracell Biol. 2023 Mar 1;2(3):e77. doi: 10.1002/jex2.77. eCollection 2023 Mar.
10
Rab1b facilitates lipid droplet growth by ER-to-lipid droplet targeting of DGAT2.
Sci Adv. 2024 May 31;10(22):eade7753. doi: 10.1126/sciadv.ade7753. Epub 2024 May 29.

本文引用的文献

1
Seipin promotes adipose tissue fat storage through the ER Ca²⁺-ATPase SERCA.
Cell Metab. 2014 May 6;19(5):861-71. doi: 10.1016/j.cmet.2014.03.028.
2
Lipid droplet biogenesis.
Curr Opin Cell Biol. 2014 Aug;29:39-45. doi: 10.1016/j.ceb.2014.03.008. Epub 2014 Apr 14.
3
Control of lipid droplet size in budding yeast requires the collaboration between Fld1 and Ldb16.
J Cell Sci. 2014 Mar 15;127(Pt 6):1214-28. doi: 10.1242/jcs.137737. Epub 2014 Jan 16.
4
The biophysics and cell biology of lipid droplets.
Nat Rev Mol Cell Biol. 2013 Dec;14(12):775-86. doi: 10.1038/nrm3699. Epub 2013 Nov 13.
5
The human lipodystrophy protein seipin is an ER membrane adaptor for the adipogenic PA phosphatase lipin 1.
Mol Metab. 2012 Dec 26;2(1):38-46. doi: 10.1016/j.molmet.2012.11.002. eCollection 2012.
6
Analysis of naturally occurring mutations in the human lipodystrophy protein seipin reveals multiple potential pathogenic mechanisms.
Diabetologia. 2013 Nov;56(11):2498-506. doi: 10.1007/s00125-013-3029-3. Epub 2013 Aug 30.
7
Thiazolidinediones partially reverse the metabolic disturbances observed in Bscl2/seipin-deficient mice.
Diabetologia. 2013 Aug;56(8):1813-25. doi: 10.1007/s00125-013-2926-9. Epub 2013 May 17.
9
Triacylglycerol synthesis enzymes mediate lipid droplet growth by relocalizing from the ER to lipid droplets.
Dev Cell. 2013 Feb 25;24(4):384-99. doi: 10.1016/j.devcel.2013.01.013. Epub 2013 Feb 14.
10
Phospholipids and lipid droplets.
Biochim Biophys Acta. 2013 Mar;1831(3):589-94. doi: 10.1016/j.bbalip.2012.12.001. Epub 2012 Dec 12.

文献AI研究员

20分钟写一篇综述,助力文献阅读效率提升50倍。

立即体验

用中文搜PubMed

大模型驱动的PubMed中文搜索引擎

马上搜索

文档翻译

学术文献翻译模型,支持多种主流文档格式。

立即体验