• 文献检索
  • 文档翻译
  • 深度研究
  • 学术资讯
  • Suppr Zotero 插件Zotero 插件
  • 邀请有礼
  • 套餐&价格
  • 历史记录
应用&插件
Suppr Zotero 插件Zotero 插件浏览器插件Mac 客户端Windows 客户端微信小程序
定价
高级版会员购买积分包购买API积分包
服务
文献检索文档翻译深度研究API 文档MCP 服务
关于我们
关于 Suppr公司介绍联系我们用户协议隐私条款
关注我们

Suppr 超能文献

核心技术专利:CN118964589B侵权必究
粤ICP备2023148730 号-1Suppr @ 2026

文献检索

告别复杂PubMed语法,用中文像聊天一样搜索,搜遍4000万医学文献。AI智能推荐,让科研检索更轻松。

立即免费搜索

文件翻译

保留排版,准确专业,支持PDF/Word/PPT等文件格式,支持 12+语言互译。

免费翻译文档

深度研究

AI帮你快速写综述,25分钟生成高质量综述,智能提取关键信息,辅助科研写作。

立即免费体验

与小鼠和仓鼠急性西尼罗河病毒感染相关的膈神经缺陷和神经免疫病理学。

Phrenic nerve deficits and neurological immunopathology associated with acute West Nile virus infection in mice and hamsters.

作者信息

Zukor Katherine, Wang Hong, Hurst Brett L, Siddharthan Venkatraman, Van Wettere Arnaud, Pilowsky Paul M, Morrey John D

机构信息

Institute for Antiviral Research, Department of Animal, Dairy, and Veterinary Sciences, 5600 Old Main Hill, Utah State University, Logan, UT, 84322-5600, USA.

Utah Veterinary Diagnostics Laboratory, Department of Animal, Dairy, and Veterinary Sciences, 5600 Old Main Hill, Utah State University, Logan, UT, 84322-5600, USA.

出版信息

J Neurovirol. 2017 Apr;23(2):186-204. doi: 10.1007/s13365-016-0488-6. Epub 2016 Oct 19.

DOI:10.1007/s13365-016-0488-6
PMID:27761801
原文链接:https://pmc.ncbi.nlm.nih.gov/articles/PMC5332528/
Abstract

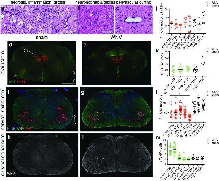
Neurological respiratory deficits are serious outcomes of West Nile virus (WNV) disease. WNV patients requiring intubation have a poor prognosis. We previously reported that WNV-infected rodents also appear to have respiratory deficits when assessed by whole-body plethysmography and diaphragmatic electromyography. The purpose of this study was to determine if the nature of the respiratory deficits in WNV-infected rodents is neurological and if deficits are due to a disorder of brainstem respiratory centers, cervical spinal cord (CSC) phrenic motor neuron (PMN) circuitry, or both. We recorded phrenic nerve (PN) activity and found that in WNV-infected mice, PN amplitude is reduced, corroborating a neurological basis for respiratory deficits. These results were associated with a reduction in CSC motor neuron number. We found no dramatic deficits, however, in brainstem-mediated breathing rhythm generation or responses to hypercapnia. PN frequency and pattern parameters were normal, and all PN parameters changed appropriately upon a CO challenge. Histological analysis revealed generalized microglia activation, astrocyte reactivity, T cell and neutrophil infiltration, and mild histopathologic lesions in both the brainstem and CSC, but none of these were tightly correlated with PN function. Similar results in PN activity, brainstem function, motor neuron number, and histopathology were seen in WNV-infected hamsters, except that histopathologic lesions were more severe. Taken together, the results suggest that respiratory deficits in acute WNV infection are primarily due to a lower motor neuron disorder affecting PMNs and the PN rather than a brainstem disorder. Future efforts should focus on markers of neuronal dysfunction, axonal degeneration, and myelination.

摘要

神经源性呼吸功能障碍是西尼罗河病毒(WNV)疾病的严重后果。需要插管的WNV患者预后较差。我们之前报道过,通过全身体积描记法和膈肌肌电图评估时,感染WNV的啮齿动物似乎也存在呼吸功能障碍。本研究的目的是确定感染WNV的啮齿动物呼吸功能障碍的本质是否为神经源性,以及功能障碍是否是由于脑干呼吸中枢、颈脊髓(CSC)膈运动神经元(PMN)回路紊乱,或两者兼而有之。我们记录了膈神经(PN)活动,发现感染WNV的小鼠中PN振幅降低,证实了呼吸功能障碍的神经学基础。这些结果与CSC运动神经元数量减少有关。然而,我们发现脑干介导的呼吸节律产生或对高碳酸血症的反应没有明显缺陷。PN频率和模式参数正常,并且在CO刺激后所有PN参数都有适当变化。组织学分析显示脑干和CSC中均有广泛的小胶质细胞激活、星形胶质细胞反应性、T细胞和中性粒细胞浸润以及轻度组织病理学损伤,但这些均与PN功能无紧密相关性。在感染WNV的仓鼠中观察到了PN活动、脑干功能、运动神经元数量和组织病理学方面的类似结果,只是组织病理学损伤更严重。综上所述,结果表明急性WNV感染中的呼吸功能障碍主要是由于影响PMN和PN的下运动神经元紊乱,而非脑干紊乱。未来的研究应聚焦于神经元功能障碍、轴突退变和髓鞘形成的标志物。

https://cdn.ncbi.nlm.nih.gov/pmc/blobs/530e/5332528/e90edc0ebc25/13365_2016_488_Fig12_HTML.jpg
https://cdn.ncbi.nlm.nih.gov/pmc/blobs/530e/5332528/fa1433ab46ec/13365_2016_488_Fig1_HTML.jpg
https://cdn.ncbi.nlm.nih.gov/pmc/blobs/530e/5332528/ba39a5822b9d/13365_2016_488_Fig2_HTML.jpg
https://cdn.ncbi.nlm.nih.gov/pmc/blobs/530e/5332528/cfd4603f8c4f/13365_2016_488_Fig3_HTML.jpg
https://cdn.ncbi.nlm.nih.gov/pmc/blobs/530e/5332528/85c0a9961862/13365_2016_488_Fig4_HTML.jpg
https://cdn.ncbi.nlm.nih.gov/pmc/blobs/530e/5332528/c054437ba82d/13365_2016_488_Fig5_HTML.jpg
https://cdn.ncbi.nlm.nih.gov/pmc/blobs/530e/5332528/ff73adddad0e/13365_2016_488_Fig6_HTML.jpg
https://cdn.ncbi.nlm.nih.gov/pmc/blobs/530e/5332528/e5ea86ac7003/13365_2016_488_Fig7_HTML.jpg
https://cdn.ncbi.nlm.nih.gov/pmc/blobs/530e/5332528/0fa60dd48118/13365_2016_488_Fig8_HTML.jpg
https://cdn.ncbi.nlm.nih.gov/pmc/blobs/530e/5332528/7992bd45db46/13365_2016_488_Fig9_HTML.jpg
https://cdn.ncbi.nlm.nih.gov/pmc/blobs/530e/5332528/734a96fdb668/13365_2016_488_Fig10_HTML.jpg
https://cdn.ncbi.nlm.nih.gov/pmc/blobs/530e/5332528/4ec44e02d812/13365_2016_488_Fig11_HTML.jpg
https://cdn.ncbi.nlm.nih.gov/pmc/blobs/530e/5332528/e90edc0ebc25/13365_2016_488_Fig12_HTML.jpg
https://cdn.ncbi.nlm.nih.gov/pmc/blobs/530e/5332528/fa1433ab46ec/13365_2016_488_Fig1_HTML.jpg
https://cdn.ncbi.nlm.nih.gov/pmc/blobs/530e/5332528/ba39a5822b9d/13365_2016_488_Fig2_HTML.jpg
https://cdn.ncbi.nlm.nih.gov/pmc/blobs/530e/5332528/cfd4603f8c4f/13365_2016_488_Fig3_HTML.jpg
https://cdn.ncbi.nlm.nih.gov/pmc/blobs/530e/5332528/85c0a9961862/13365_2016_488_Fig4_HTML.jpg
https://cdn.ncbi.nlm.nih.gov/pmc/blobs/530e/5332528/c054437ba82d/13365_2016_488_Fig5_HTML.jpg
https://cdn.ncbi.nlm.nih.gov/pmc/blobs/530e/5332528/ff73adddad0e/13365_2016_488_Fig6_HTML.jpg
https://cdn.ncbi.nlm.nih.gov/pmc/blobs/530e/5332528/e5ea86ac7003/13365_2016_488_Fig7_HTML.jpg
https://cdn.ncbi.nlm.nih.gov/pmc/blobs/530e/5332528/0fa60dd48118/13365_2016_488_Fig8_HTML.jpg
https://cdn.ncbi.nlm.nih.gov/pmc/blobs/530e/5332528/7992bd45db46/13365_2016_488_Fig9_HTML.jpg
https://cdn.ncbi.nlm.nih.gov/pmc/blobs/530e/5332528/734a96fdb668/13365_2016_488_Fig10_HTML.jpg
https://cdn.ncbi.nlm.nih.gov/pmc/blobs/530e/5332528/4ec44e02d812/13365_2016_488_Fig11_HTML.jpg
https://cdn.ncbi.nlm.nih.gov/pmc/blobs/530e/5332528/e90edc0ebc25/13365_2016_488_Fig12_HTML.jpg

相似文献

1
Phrenic nerve deficits and neurological immunopathology associated with acute West Nile virus infection in mice and hamsters.与小鼠和仓鼠急性西尼罗河病毒感染相关的膈神经缺陷和神经免疫病理学。
J Neurovirol. 2017 Apr;23(2):186-204. doi: 10.1007/s13365-016-0488-6. Epub 2016 Oct 19.
2
West Nile virus preferentially transports along motor neuron axons after sciatic nerve injection of hamsters.西尼罗河病毒在注射至仓鼠坐骨神经后,优先沿运动神经元轴突运输。
J Neurovirol. 2009 Jul;15(4):293-9. doi: 10.1080/13550280902973978.
3
Neurological suppression of diaphragm electromyographs in hamsters infected with West Nile virus.感染西尼罗河病毒的仓鼠膈肌肌电图的神经抑制。
J Neurovirol. 2010 Jul;16(4):318-29. doi: 10.3109/13550284.2010.501847.
4
Minocycline Has Anti-inflammatory Effects and Reduces Cytotoxicity in an Spinal Cord Slice Culture Model of West Nile Virus Infection.米诺环素在西尼罗河病毒感染的脊髓切片培养模型中具有抗炎作用并降低细胞毒性。
J Virol. 2017 Oct 27;91(22). doi: 10.1128/JVI.00569-17. Print 2017 Nov 15.
5
Zika virus-induced acute myelitis and motor deficits in adult interferon αβ/γ receptor knockout mice.寨卡病毒诱导的成年干扰素 αβ/γ 受体敲除小鼠急性脊髓炎和运动功能障碍。
J Neurovirol. 2018 Jun;24(3):273-290. doi: 10.1007/s13365-017-0595-z. Epub 2018 Feb 23.
6
MAVS Expressed by Hematopoietic Cells Is Critical for Control of West Nile Virus Infection and Pathogenesis.造血细胞表达的MAVS对控制西尼罗河病毒感染和发病机制至关重要。
J Virol. 2016 Jul 27;90(16):7098-7108. doi: 10.1128/JVI.00707-16. Print 2016 Aug 15.
7
Autonomic nervous dysfunction in hamsters infected with West Nile virus.感染西尼罗河病毒的仓鼠的自主神经功能障碍。
PLoS One. 2011 May 9;6(5):e19575. doi: 10.1371/journal.pone.0019575.
8
Inhibition of West Nile virus by calbindin-D28k.钙结合蛋白-D28k对西尼罗河病毒的抑制作用。
PLoS One. 2014 Sep 2;9(9):e106535. doi: 10.1371/journal.pone.0106535. eCollection 2014.
9
CD8+ T cells use TRAIL to restrict West Nile virus pathogenesis by controlling infection in neurons.CD8+ T 细胞通过控制神经元感染来利用 TRAIL 限制西尼罗河病毒发病机制。
J Virol. 2012 Sep;86(17):8937-48. doi: 10.1128/JVI.00673-12. Epub 2012 Jun 27.
10
Differential susceptibility of human motor neurons to infection with Usutu and West Nile virus.人类运动神经元对乌苏图病毒和西尼罗河病毒感染的易感性差异。
J Neuroinflammation. 2024 Sep 27;21(1):236. doi: 10.1186/s12974-024-03228-y.

引用本文的文献

1
A case report of long-latency evoked diaphragm potentials after exposure to acute intermittent hypoxia in post-West Nile virus meningoencephalitis.西尼罗河病毒脑膜脑炎后暴露于急性间歇性低氧后出现长潜伏期诱发膈神经电位的病例报告
J Neurophysiol. 2025 Feb 1;133(2):522-529. doi: 10.1152/jn.00406.2024. Epub 2024 Dec 30.
2
Reviewing the Potential Links between Viral Infections and TDP-43 Proteinopathies.综述病毒感染与 TDP-43 蛋白病之间的潜在联系。
Int J Mol Sci. 2023 Jan 13;24(2):1581. doi: 10.3390/ijms24021581.
3
Long-term, West Nile virus-induced neurological changes: A comparison of patients and rodent models.

本文引用的文献

1
A complement-microglial axis drives synapse loss during virus-induced memory impairment.补体-小胶质细胞轴在病毒诱导的记忆损伤过程中驱动突触丢失。
Nature. 2016 Jun 23;534(7608):538-43. doi: 10.1038/nature18283.
2
Surgical preparation of mice for recording cardiorespiratory parameters in vivo.
J Neurosci Methods. 2015 Jun 15;248:41-5. doi: 10.1016/j.jneumeth.2015.03.038. Epub 2015 Apr 7.
3
Identification of the pre-Bötzinger complex inspiratory center in calibrated "sandwich" slices from newborn mice with fluorescent Dbx1 interneurons.在具有荧光Dbx1中间神经元的新生小鼠校准“三明治”切片中鉴定前包钦格复合体吸气中枢。
长期的西尼罗河病毒诱导的神经学变化:患者与啮齿动物模型的比较
Brain Behav Immun Health. 2020 Jul 18;7:100105. doi: 10.1016/j.bbih.2020.100105. eCollection 2020 Aug.
4
Comparative Pathology of West Nile Virus in Humans and Non-Human Animals.西尼罗河病毒在人类和非人类动物中的比较病理学
Pathogens. 2020 Jan 7;9(1):48. doi: 10.3390/pathogens9010048.
5
Zika virus infection causes temporary paralysis in adult mice with motor neuron synaptic retraction and evidence for proximal peripheral neuropathy.寨卡病毒感染导致成年小鼠出现运动神经元突触回缩的暂时性瘫痪,并伴有近端周围神经病的证据。
Sci Rep. 2019 Dec 20;9(1):19531. doi: 10.1038/s41598-019-55717-3.
6
Current Understanding of West Nile Virus Clinical Manifestations, Immune Responses, Neuroinvasion, and Immunotherapeutic Implications.对西尼罗河病毒临床表现、免疫反应、神经侵袭及免疫治疗意义的当前认识
Pathogens. 2019 Oct 16;8(4):193. doi: 10.3390/pathogens8040193.
7
Zika virus-induced acute myelitis and motor deficits in adult interferon αβ/γ receptor knockout mice.寨卡病毒诱导的成年干扰素 αβ/γ 受体敲除小鼠急性脊髓炎和运动功能障碍。
J Neurovirol. 2018 Jun;24(3):273-290. doi: 10.1007/s13365-017-0595-z. Epub 2018 Feb 23.
Physiol Rep. 2014 Aug 19;2(8). doi: 10.14814/phy2.12111. Print 2014 Aug 1.
4
Neurological approaches for investigating West Nile virus disease and its treatment in rodents.神经科学方法在研究西尼罗河病毒病及其在啮齿动物中的治疗作用。
Antiviral Res. 2013 Nov;100(2):535-45. doi: 10.1016/j.antiviral.2013.09.010. Epub 2013 Sep 19.
5
Fatal neurological respiratory insufficiency is common among viral encephalitides.病毒性脑炎中常见致命性神经源性呼吸功能不全。
J Infect Dis. 2013 Aug 15;208(4):573-83. doi: 10.1093/infdis/jit186. Epub 2013 May 2.
6
Vertebral landmarks for the identification of spinal cord segments in the mouse.用于鉴定小鼠脊髓节段的脊椎标志。
Neuroimage. 2013 Mar;68:22-9. doi: 10.1016/j.neuroimage.2012.11.048. Epub 2012 Dec 12.
7
NIH Image to ImageJ: 25 years of image analysis.NIH 图像到 ImageJ:25 年的图像分析。
Nat Methods. 2012 Jul;9(7):671-5. doi: 10.1038/nmeth.2089.
8
Respiratory insufficiency correlated strongly with mortality of rodents infected with West Nile virus.呼吸功能不全与感染西尼罗河病毒的啮齿动物的死亡率密切相关。
PLoS One. 2012;7(6):e38672. doi: 10.1371/journal.pone.0038672. Epub 2012 Jun 14.
9
Neuromuscular manifestations of west nile virus infection.西尼罗河病毒感染的神经肌肉表现
Front Neurol. 2012 Mar 21;3:37. doi: 10.3389/fneur.2012.00037. eCollection 2012.
10
Impaired respiratory and body temperature control upon acute serotonergic neuron inhibition.急性 5-羟色胺能神经元抑制导致呼吸和体温调节受损。
Science. 2011 Jul 29;333(6042):637-42. doi: 10.1126/science.1205295.