Niu Chenguang, Wang Xu, Zhao Mingming, Cai Tanxi, Liu Peibin, Li Jizhao, Willard Belinda, Zu Lingyun, Zhou Enchen, Li Yufeng, Pan Bing, Yang Fuquan, Zheng Lemin
Institute of Cardiovascular Sciences and Institute of Systems Biomedicine, School of Basic Medical Sciences, Peking University Health Science Center, Beijing, China Key Laboratory of Molecular Cardiovascular Sciences of Ministry of Education, Peking University Health Science Center, Beijing, China.
Laboratory of Protein and Peptide Pharmaceuticals and Laboratory of Proteomics, Institute of Biophysics, Chinese Academy of Sciences, Beijing, China.
J Am Heart Assoc. 2016 Oct 17;5(10):e004099. doi: 10.1161/JAHA.116.004099.
A new mechanism for intercellular communication has recently emerged that involves intercellular transfer of extracellular vesicles (EVs). Several studies have indicated that EVs may play a potential role in cell-to-cell communication between macrophage foam cells and vascular smooth muscle cells (VSMCs) in atherosclerotic lesion.
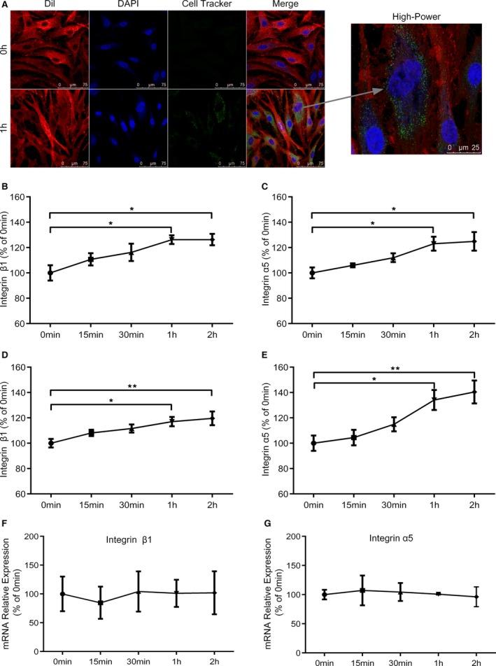
This study involved the comparison of circulating EVs from atherosclerotic patients and control participants. The results showed that the circulation of the patients contained more leukocyte-derived EVs and that these EVs promoted more VSMC adhesion and migration than those of healthy participants. We then established a macrophage foam cell model and characterized the EVs from the macrophages. We used flow cytometric analyses and cell migration and adhesion assays and determined that the foam cells generated more EVs than the normal macrophages and that the foam cell-derived EVs were capable of promoting increased levels of VSMC migration and adhesion. Furthermore, we performed a proteomic analysis of the EVs. The data showed that the foam cell-derived EVs may promote VSMC adhesion and migration by regulating the actin cytoskeleton and focal adhesion pathways. In addition, Western blotting revealed that foam cell-derived EVs could promote the phosphorylation of ERK and Akt in VSMCs in a time-dependent manner. We also found that foam cell-derived EVs could enter the VSMCs and transfer integrins to the surface of these cells.
The data in our present study provide the first evidence that EVs from foam cells could promote VSMC migration and adhesion, which may be mediated by the integration of EVs into VSMCs and the subsequent downstream activation of ERK and Akt.
一种涉及细胞外囊泡(EVs)细胞间转移的新型细胞间通讯机制最近出现。多项研究表明,EVs可能在动脉粥样硬化病变中巨噬细胞泡沫细胞与血管平滑肌细胞(VSMCs)之间的细胞间通讯中发挥潜在作用。
本研究比较了动脉粥样硬化患者和对照参与者的循环EVs。结果显示,患者循环中含有更多白细胞来源的EVs,且这些EVs比健康参与者的EVs更能促进VSMC的黏附和迁移。然后我们建立了巨噬细胞泡沫细胞模型并对巨噬细胞来源的EVs进行了表征。我们使用流式细胞术分析以及细胞迁移和黏附试验,确定泡沫细胞产生的EVs比正常巨噬细胞更多,且泡沫细胞来源的EVs能够促进VSMC迁移和黏附水平的升高。此外,我们对EVs进行了蛋白质组学分析。数据表明,泡沫细胞来源的EVs可能通过调节肌动蛋白细胞骨架和黏着斑途径来促进VSMC的黏附和迁移。另外,蛋白质印迹法显示,泡沫细胞来源的EVs能够以时间依赖性方式促进VSMCs中ERK和Akt的磷酸化。我们还发现,泡沫细胞来源的EVs能够进入VSMCs并将整合素转移到这些细胞表面。
我们目前研究中的数据首次证明,泡沫细胞来源的EVs能够促进VSMC迁移和黏附,这可能是由EVs整合到VSMCs中以及随后ERK和Akt的下游激活所介导的。