• 文献检索
  • 文档翻译
  • 深度研究
  • 学术资讯
  • Suppr Zotero 插件Zotero 插件
  • 邀请有礼
  • 套餐&价格
  • 历史记录
应用&插件
Suppr Zotero 插件Zotero 插件浏览器插件Mac 客户端Windows 客户端微信小程序
定价
高级版会员购买积分包购买API积分包
服务
文献检索文档翻译深度研究API 文档MCP 服务
关于我们
关于 Suppr公司介绍联系我们用户协议隐私条款
关注我们

Suppr 超能文献

核心技术专利:CN118964589B侵权必究
粤ICP备2023148730 号-1Suppr @ 2026

文献检索

告别复杂PubMed语法,用中文像聊天一样搜索,搜遍4000万医学文献。AI智能推荐,让科研检索更轻松。

立即免费搜索

文件翻译

保留排版,准确专业,支持PDF/Word/PPT等文件格式,支持 12+语言互译。

免费翻译文档

深度研究

AI帮你快速写综述,25分钟生成高质量综述,智能提取关键信息,辅助科研写作。

立即免费体验

层粘连蛋白引导人类多能干细胞高效向内皮细胞定向分化。

Laminin-guided highly efficient endothelial commitment from human pluripotent stem cells.

作者信息

Ohta Ryo, Niwa Akira, Taniguchi Yukimasa, Suzuki Naoya M, Toga Junko, Yagi Emiko, Saiki Norikazu, Nishinaka-Arai Yoko, Okada Chihiro, Watanabe Akira, Nakahata Tatsutoshi, Sekiguchi Kiyotoshi, Saito Megumu K

机构信息

Department of Clinical Application, Center for iPS Cell Research and Application, Kyoto University, Kyoto, Japan.

Laboratory of Extracellular Matrix Biochemistry, Institute for Protein Research, Osaka University, Suita, Japan.

出版信息

Sci Rep. 2016 Nov 2;6:35680. doi: 10.1038/srep35680.

DOI:10.1038/srep35680
PMID:27804979
原文链接:https://pmc.ncbi.nlm.nih.gov/articles/PMC5090224/
Abstract

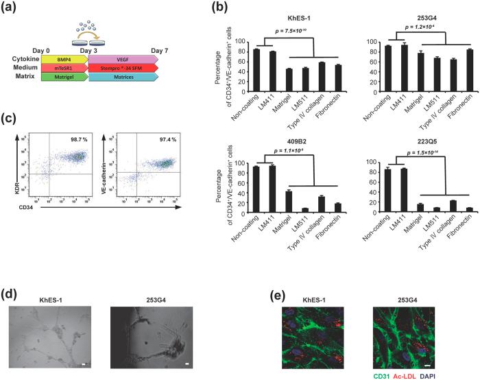
Obtaining highly purified differentiated cells via directed differentiation from human pluripotent stem cells (hPSCs) is an essential step for their clinical application. Among the various conditions that should be optimized, the precise role and contribution of the extracellular matrix (ECM) during differentiation are relatively unclear. Here, using a short fragment of laminin 411 (LM411-E8), an ECM predominantly expressed in the vascular endothelial basement membrane, we demonstrate that the directed switching of defined ECMs robustly yields highly-purified (>95%) endothelial progenitor cells (PSC-EPCs) without cell sorting from hPSCs in an integrin-laminin axis-dependent manner. Single-cell RNA-seq analysis revealed that LM411-E8 resolved intercellular transcriptional heterogeneity and escorted the progenitor cells to the appropriate differentiation pathway. The PSC-EPCs gave rise to functional endothelial cells both in vivo and in vitro. We therefore propose that sequential switching of defined matrices is an important concept for guiding cells towards desired fate.

摘要

通过人多能干细胞(hPSCs)的定向分化获得高度纯化的分化细胞是其临床应用的关键步骤。在各种需要优化的条件中,细胞外基质(ECM)在分化过程中的精确作用和贡献相对不清楚。在这里,我们使用层粘连蛋白411(LM411-E8)的一个短片段,一种主要在血管内皮基底膜中表达的细胞外基质,证明了特定细胞外基质的定向切换以整合素-层粘连蛋白轴依赖性方式,从hPSCs中无需细胞分选即可稳健地产生高度纯化(>95%)的内皮祖细胞(PSC-EPCs)。单细胞RNA测序分析表明,LM411-E8解决了细胞间转录异质性,并引导祖细胞走向适当的分化途径。PSC-EPCs在体内和体外都能产生功能性内皮细胞。因此,我们提出特定基质的顺序切换是引导细胞走向理想命运的一个重要概念。

https://cdn.ncbi.nlm.nih.gov/pmc/blobs/1fbd/5090224/f98f06ab2699/srep35680-f6.jpg
https://cdn.ncbi.nlm.nih.gov/pmc/blobs/1fbd/5090224/ea468f788b93/srep35680-f1.jpg
https://cdn.ncbi.nlm.nih.gov/pmc/blobs/1fbd/5090224/dc86b32120d0/srep35680-f2.jpg
https://cdn.ncbi.nlm.nih.gov/pmc/blobs/1fbd/5090224/022e68cbe192/srep35680-f3.jpg
https://cdn.ncbi.nlm.nih.gov/pmc/blobs/1fbd/5090224/5fd88681004a/srep35680-f4.jpg
https://cdn.ncbi.nlm.nih.gov/pmc/blobs/1fbd/5090224/3e8b104ca4e8/srep35680-f5.jpg
https://cdn.ncbi.nlm.nih.gov/pmc/blobs/1fbd/5090224/f98f06ab2699/srep35680-f6.jpg
https://cdn.ncbi.nlm.nih.gov/pmc/blobs/1fbd/5090224/ea468f788b93/srep35680-f1.jpg
https://cdn.ncbi.nlm.nih.gov/pmc/blobs/1fbd/5090224/dc86b32120d0/srep35680-f2.jpg
https://cdn.ncbi.nlm.nih.gov/pmc/blobs/1fbd/5090224/022e68cbe192/srep35680-f3.jpg
https://cdn.ncbi.nlm.nih.gov/pmc/blobs/1fbd/5090224/5fd88681004a/srep35680-f4.jpg
https://cdn.ncbi.nlm.nih.gov/pmc/blobs/1fbd/5090224/3e8b104ca4e8/srep35680-f5.jpg
https://cdn.ncbi.nlm.nih.gov/pmc/blobs/1fbd/5090224/f98f06ab2699/srep35680-f6.jpg

相似文献

1
Laminin-guided highly efficient endothelial commitment from human pluripotent stem cells.层粘连蛋白引导人类多能干细胞高效向内皮细胞定向分化。
Sci Rep. 2016 Nov 2;6:35680. doi: 10.1038/srep35680.
2
Differentiation of human pluripotent stem cells to retinal pigmented epithelium in defined conditions using purified extracellular matrix proteins.在确定的条件下使用纯化的细胞外基质蛋白将人多能干细胞分化为视网膜色素上皮细胞。
J Tissue Eng Regen Med. 2013 Aug;7(8):642-53. doi: 10.1002/term.1458. Epub 2012 Apr 18.
3
Combinatorial extracellular matrix microenvironments promote survival and phenotype of human induced pluripotent stem cell-derived endothelial cells in hypoxia.组合性细胞外基质微环境促进人诱导多能干细胞衍生的内皮细胞在缺氧条件下的存活和表型。
Acta Biomater. 2016 Oct 15;44:188-99. doi: 10.1016/j.actbio.2016.08.003. Epub 2016 Aug 4.
4
Integrin α6β1 Expressed in ESCs Instructs the Differentiation to Endothelial Cells.胚胎干细胞中表达的整合素α6β1指导其向内皮细胞分化。
Stem Cells. 2015 Jun;33(6):1719-29. doi: 10.1002/stem.1974.
5
A novel feeder-free culture system for human pluripotent stem cell culture and induced pluripotent stem cell derivation.一种新型无饲养层细胞培养体系用于人类多能干细胞培养和诱导多能干细胞的衍生。
PLoS One. 2013 Oct 2;8(10):e76205. doi: 10.1371/journal.pone.0076205. eCollection 2013.
6
Efficient and scalable culture of single dissociated human pluripotent stem cells using recombinant E8 fragments of human laminin isoforms.使用人层粘连蛋白异构体的重组E8片段对单个解离的人多能干细胞进行高效且可扩展的培养。
Curr Protoc Stem Cell Biol. 2015 Feb 2;32:1C.18.1-1C.18.8. doi: 10.1002/9780470151808.sc01c18s32.
7
Cell-extracellular matrix interactions regulate neural differentiation of human embryonic stem cells.细胞与细胞外基质的相互作用调节人类胚胎干细胞的神经分化。
BMC Dev Biol. 2008 Sep 22;8:90. doi: 10.1186/1471-213X-8-90.
8
Characterization of dystroglycan binding in adhesion of human induced pluripotent stem cells to laminin-511 E8 fragment.人诱导多能干细胞与层粘连蛋白-511 E8 片段黏附时对 dystroglycan 结合的特性分析。
Sci Rep. 2019 Sep 10;9(1):13037. doi: 10.1038/s41598-019-49669-x.
9
Laminin 221 fragment is suitable for the differentiation of human induced pluripotent stem cells into brain microvascular endothelial-like cells with robust barrier integrity.层粘连蛋白 221 片段适合于将人诱导多能干细胞分化为具有稳健屏障完整性的脑微血管内皮样细胞。
Fluids Barriers CNS. 2020 Mar 30;17(1):25. doi: 10.1186/s12987-020-00186-4.
10
Differential effects of acellular embryonic matrices on pluripotent stem cell expansion and neural differentiation.无细胞胚胎基质对多能干细胞扩增和神经分化的差异影响。
Biomaterials. 2015 Dec;73:231-42. doi: 10.1016/j.biomaterials.2015.09.020. Epub 2015 Sep 12.

引用本文的文献

1
Biomolecule-functionalized dental implant surfaces: Towards augmenting soft tissue integration.生物分子功能化的牙种植体表面:促进软组织整合
Bioact Mater. 2025 Jul 26;53:540-590. doi: 10.1016/j.bioactmat.2025.07.005. eCollection 2025 Nov.
2
Retina-specific laminin-based generation of photoreceptor progenitors from human pluripotent stem cells under xeno-free and chemically defined conditions.在无血清和化学成分明确的条件下,基于层粘连蛋白从人多能干细胞中特异性生成视网膜光感受器祖细胞。
Nat Protoc. 2025 Feb 25. doi: 10.1038/s41596-025-01142-y.
3
Efficient differentiation of human iPSCs into Leydig-like cells capable of long-term stable secretion of testosterone.

本文引用的文献

1
Suppressive effects of methylthiouracil on polyphosphate-mediated vascular inflammatory responses.甲硫氧嘧啶对多聚磷酸盐介导的血管炎症反应的抑制作用。
J Cell Mol Med. 2016 Dec;20(12):2333-2340. doi: 10.1111/jcmm.12925. Epub 2016 Jul 15.
2
Human definitive haemogenic endothelium and arterial vascular endothelium represent distinct lineages.人类确定性造血内皮细胞和动脉血管内皮细胞代表不同的谱系。
Nat Cell Biol. 2015 May;17(5):580-91. doi: 10.1038/ncb3161. Epub 2015 Apr 27.
3
Integrin α6β1 Expressed in ESCs Instructs the Differentiation to Endothelial Cells.
将人类诱导多能干细胞高效分化为能够长期稳定分泌睾酮的类睾丸间质细胞。
Stem Cell Reports. 2025 Feb 11;20(2):102392. doi: 10.1016/j.stemcr.2024.102392. Epub 2025 Jan 16.
4
Heparan Sulfate Chain-Conjugated Laminin-E8 Fragments Advance Paraxial Mesodermal Differentiation Followed by High Myogenic Induction from hiPSCs.硫酸乙酰肝素链缀合层粘连蛋白 E8 片段促进 hiPSCs 的轴旁中胚层分化,随后进行高肌源性诱导。
Adv Sci (Weinh). 2024 Jul;11(26):e2308306. doi: 10.1002/advs.202308306. Epub 2024 Apr 29.
5
Genetic vulnerability to Crohn's disease reveals a spatially resolved epithelial restitution program.遗传易感性导致克罗恩病的机制揭示了一个具有空间分辨能力的上皮修复程序。
Sci Transl Med. 2023 Oct 25;15(719):eadg5252. doi: 10.1126/scitranslmed.adg5252.
6
Laminin fragments conjugated with perlecan's growth factor-binding domain differentiate human induced pluripotent stem cells into skin-derived precursor cells.层粘连蛋白片段与蛋白聚糖的生长因子结合域缀合可将人诱导多能干细胞分化为皮肤来源前体细胞。
Sci Rep. 2023 Sep 4;13(1):14556. doi: 10.1038/s41598-023-41701-5.
7
Stabilized generation of human iPSC-derived liver organoids using a modified coating approach.使用改良包被方法稳定生成人诱导多能干细胞来源的肝类器官
Biol Methods Protoc. 2022 Dec 10;8(1):bpac034. doi: 10.1093/biomethods/bpac034. eCollection 2023.
8
Adoptive Immunotherapy: A Human Pluripotent Stem Cell Perspective.过继免疫疗法:人类多能干细胞视角。
Cells Tissues Organs. 2023;212(5):439-467. doi: 10.1159/000528838. Epub 2023 Jan 4.
9
Engineering Induced Pluripotent Stem Cells for Cancer Immunotherapy.工程化诱导多能干细胞用于癌症免疫治疗。
Cancers (Basel). 2022 May 1;14(9):2266. doi: 10.3390/cancers14092266.
10
Redox signaling induces laminin receptor ribosomal protein-SA expression to improve cell adhesion following radiofrequency glow discharge treatments.氧化还原信号诱导层粘连蛋白受体核糖体蛋白-SA 的表达,以改善射频辉光放电处理后的细胞黏附。
Sci Rep. 2022 May 11;12(1):7742. doi: 10.1038/s41598-022-11766-9.
胚胎干细胞中表达的整合素α6β1指导其向内皮细胞分化。
Stem Cells. 2015 Jun;33(6):1719-29. doi: 10.1002/stem.1974.
4
Tenascin C promotes hematoendothelial development and T lymphoid commitment from human pluripotent stem cells in chemically defined conditions.Tenascin C 在化学定义条件下促进人多能干细胞的造血内皮发育和 T 淋巴样定向。
Stem Cell Reports. 2014 Dec 9;3(6):1073-84. doi: 10.1016/j.stemcr.2014.09.014. Epub 2014 Oct 23.
5
Efficient differentiation of human pluripotent stem cells to endothelial progenitors via small-molecule activation of WNT signaling.通过小分子激活 WNT 信号通路高效诱导人多能干细胞向血管内皮祖细胞分化。
Stem Cell Reports. 2014 Nov 11;3(5):804-16. doi: 10.1016/j.stemcr.2014.09.005. Epub 2014 Oct 9.
6
Prediction of interindividual differences in hepatic functions and drug sensitivity by using human iPS-derived hepatocytes.利用人诱导多能干细胞衍生的肝细胞预测个体间肝功能和药物敏感性的差异。
Proc Natl Acad Sci U S A. 2014 Nov 25;111(47):16772-7. doi: 10.1073/pnas.1413481111. Epub 2014 Nov 10.
7
Differentiation of human pluripotent stem cells to cells similar to cord-blood endothelial colony-forming cells.将人类多能干细胞分化为类似于脐带血内皮集落形成细胞的细胞。
Nat Biotechnol. 2014 Nov;32(11):1151-1157. doi: 10.1038/nbt.3048. Epub 2014 Oct 12.
8
An updated view on the differentiation of stem cells into endothelial cells.干细胞向内皮细胞分化的最新观点。
Sci China Life Sci. 2014 Aug;57(8):763-73. doi: 10.1007/s11427-014-4712-4. Epub 2014 Aug 8.
9
Isolation of human induced pluripotent stem cell-derived dopaminergic progenitors by cell sorting for successful transplantation.通过细胞分选分离人诱导多能干细胞衍生的多巴胺能祖细胞,以实现成功移植。
Stem Cell Reports. 2014 Mar 6;2(3):337-50. doi: 10.1016/j.stemcr.2014.01.013. eCollection 2014 Mar 11.
10
Long-term self-renewal of human ES/iPS-derived hepatoblast-like cells on human laminin 111-coated dishes.人层粘连蛋白 111 包被培养皿上人类 ES/iPS 来源的肝前体细胞的长期自我更新。
Stem Cell Reports. 2013 Oct 3;1(4):322-35. doi: 10.1016/j.stemcr.2013.08.006. eCollection 2013.