Luna-Sánchez Marta, Hidalgo-Gutiérrez Agustín, Hildebrandt Tatjana M, Chaves-Serrano Julio, Barriocanal-Casado Eliana, Santos-Fandila Ángela, Romero Miguel, Sayed Ramy Ka, Duarte Juan, Prokisch Holger, Schuelke Markus, Distelmaier Felix, Escames Germaine, Acuña-Castroviejo Darío, López Luis C
Departmento de Fisiología, Facultad de Medicina, Universidad de Granada, Granada, Spain
Instituto de Biotecnología, Centro de Investigación Biomédica, Universidad de Granada, Granada, Spain.
EMBO Mol Med. 2017 Jan;9(1):78-95. doi: 10.15252/emmm.201606345.
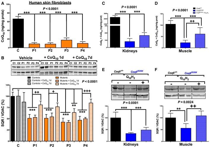
Coenzyme Q (CoQ) is a key component of the mitochondrial respiratory chain, but it also has several other functions in the cellular metabolism. One of them is to function as an electron carrier in the reaction catalyzed by sulfide:quinone oxidoreductase (SQR), which catalyzes the first reaction in the hydrogen sulfide oxidation pathway. Therefore, SQR may be affected by CoQ deficiency. Using human skin fibroblasts and two mouse models with primary CoQ deficiency, we demonstrate that severe CoQ deficiency causes a reduction in SQR levels and activity, which leads to an alteration of mitochondrial sulfide metabolism. In cerebrum of Coq9 mice, the deficit in SQR induces an increase in thiosulfate sulfurtransferase and sulfite oxidase, as well as modifications in the levels of thiols. As a result, biosynthetic pathways of glutamate, serotonin, and catecholamines were altered in the cerebrum, and the blood pressure was reduced. Therefore, this study reveals the reduction in SQR activity as one of the pathomechanisms associated with CoQ deficiency syndrome.
辅酶Q(CoQ)是线粒体呼吸链的关键组成部分,但它在细胞代谢中也具有其他多种功能。其中之一是在由硫化物:醌氧化还原酶(SQR)催化的反应中作为电子载体,SQR催化硫化氢氧化途径中的首个反应。因此,SQR可能会受到CoQ缺乏的影响。利用人类皮肤成纤维细胞和两种原发性CoQ缺乏的小鼠模型,我们证明严重的CoQ缺乏会导致SQR水平和活性降低,进而导致线粒体硫化物代谢改变。在Coq9小鼠的大脑中,SQR的缺乏会诱导硫代硫酸盐硫转移酶和亚硫酸盐氧化酶增加,以及硫醇水平的改变。结果,大脑中谷氨酸、血清素和儿茶酚胺的生物合成途径发生改变,血压降低。因此,本研究揭示SQR活性降低是与CoQ缺乏综合征相关的发病机制之一。