Suppr超能文献

PARL 缺乏导致的线粒体缺陷会引起精子发生停滞和铁死亡。

Mitochondrial defects caused by PARL deficiency lead to arrested spermatogenesis and ferroptosis.

机构信息

Department of Pathobiology, Comparative Pathology Core, School of Veterinary Medicine, University of Pennsylvania, Philadelphia, United States.

University of Angers, Angers, France.

出版信息

Elife. 2023 Jul 28;12:e84710. doi: 10.7554/eLife.84710.

Abstract

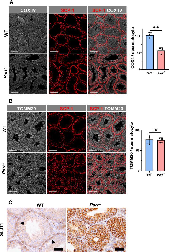
Impaired spermatogenesis and male infertility are common manifestations associated with mitochondrial diseases, yet the underlying mechanisms linking these conditions remain elusive. In this study, we demonstrate that mice deficient for the mitochondrial intra-membrane rhomboid protease PARL, a recently reported model of the mitochondrial encephalopathy Leigh syndrome, develop early testicular atrophy caused by a complete arrest of spermatogenesis during meiotic prophase I, followed by degeneration and death of arrested spermatocytes. This process is independent of neurodegeneration. Interestingly, genetic modifications of PINK1, PGAM5, and TTC19 - three major substrates of PARL with important roles in mitochondrial homeostasis - fail to reproduce or modify this severe phenotype, indicating that the spermatogenic arrest arises from distinct molecular pathways. We further observed severe abnormalities in mitochondrial ultrastructure in PARL-deficient spermatocytes, along with prominent electron transfer chain defects, disrupted coenzyme Q (CoQ) biosynthesis, and metabolic rewiring. These mitochondrial defects are associated with a germ cell-specific decrease in GPX4 expression leading arrested spermatocytes to ferroptosis - a regulated cell death modality characterized by uncontrolled lipid peroxidation. Our results suggest that mitochondrial defects induced by PARL depletion act as an initiating trigger for ferroptosis in primary spermatocytes through simultaneous effects on GPX4 and CoQ - two major inhibitors of ferroptosis. These findings shed new light on the potential role of ferroptosis in the pathogenesis of mitochondrial diseases and male infertility warranting further investigation.

摘要

精子发生受损和男性不育是与线粒体疾病相关的常见表现,但将这些情况联系起来的潜在机制仍不清楚。在这项研究中,我们证明了缺失线粒体内膜菱形蛋白酶 PARL 的小鼠会出现早期睾丸萎缩,这是由于减数分裂前期 I 中精子发生完全停滞引起的,随后是停滞的精母细胞退化和死亡。这个过程与神经退行性变无关。有趣的是,PARL 的三个主要底物 PINK1、PGAM5 和 TTC19 的遗传修饰未能复制或修饰这种严重表型,表明精子发生停滞是由不同的分子途径引起的。我们进一步观察到 PARL 缺陷的精母细胞中线粒体超微结构严重异常,同时还存在明显的电子传递链缺陷、辅酶 Q(CoQ)生物合成中断和代谢重排。这些线粒体缺陷与 GPX4 表达的精细胞特异性下降有关,导致停滞的精母细胞发生铁死亡 - 一种以不受控制的脂质过氧化为特征的受调控的细胞死亡方式。我们的研究结果表明,PARL 耗竭引起的线粒体缺陷通过对 GPX4 和 CoQ 的同时作用,作为原发性精母细胞中铁死亡的起始触发因素,这两种物质是铁死亡的主要抑制剂。这些发现为铁死亡在线粒体疾病和男性不育发病机制中的潜在作用提供了新的线索,值得进一步研究。

https://cdn.ncbi.nlm.nih.gov/pmc/blobs/69f6/10519710/b199be2bb91b/elife-84710-fig1.jpg

文献检索

告别复杂PubMed语法,用中文像聊天一样搜索,搜遍4000万医学文献。AI智能推荐,让科研检索更轻松。

立即免费搜索

文件翻译

保留排版,准确专业,支持PDF/Word/PPT等文件格式,支持 12+语言互译。

免费翻译文档

深度研究

AI帮你快速写综述,25分钟生成高质量综述,智能提取关键信息,辅助科研写作。

立即免费体验