Suppr超能文献

微小RNA-30a降低胃癌细胞的多药耐药性

MiR-30a Decreases Multidrug Resistance (MDR) of Gastric Cancer Cells.

作者信息

Li Chunying, Zou Jinhai, Zheng Guoqi, Chu Jiankun

机构信息

Department of Gastroenterology, Cangzhou Central Hospital, Cangzhou, Hebei, China (mainland).

Department of Nuclear Medicine, Cangzhou Central Hospital, Cangzhou, Hebei, China (mainland).

出版信息

Med Sci Monit. 2016 Nov 23;22:4509-4515. doi: 10.12659/MSM.898415.

Abstract

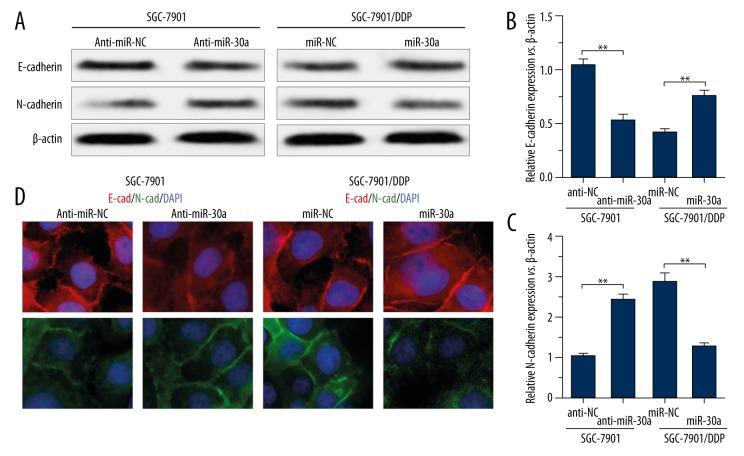
BACKGROUND The effectiveness of chemotherapy for gastric cancer is largely limited by either intrinsic or acquired drug resistance. In this study, we aimed to explore the association between miR-30a dysregulation and multidrug resistance (MDR) in gastric cancer cells. MATERIAL AND METHODS We recruited 20 patients with advanced gastric cancer. Chemosensitivity was assessed after completion of the chemotherapy. SGC-7901 and SGC-7901/DDP cells were transfected for miR-30a overexpression or knockdown. Then, MTT assay was performed to assess the IC50 of DPP and 5-FU in SGC-7901 and SGC-7901/DDP cells. Flow cytometry analysis was used to detect DPP- and 5-FU-induced cell apoptosis. Western blot analysis and immunofluorescence staining were used to assess EMT of the cells. RESULTS MiR-30a was significantly downregulated in the chemoresistant tissues. In both SGC-7901 and SGC-7901/DDP cells, miR-30a overexpression decreased the expression of P-gp, a MDR-related protein. MTT assay and flow cytometry analysis showed that miR-30a inhibition increased chemoresistance, while miR-30a overexpression decreased chemoresistance in gastric cancer cells. Both Western blot analysis and immunofluorescence staining confirmed that miR-30a inhibition decreased E-cadherin but increased N-cadherin in SGC-7901 cells, while miR-30a overexpression increased E-cadherin but decreased N-cadherin in SGC-7901 cells. CONCLUSIONS MiR-30a can decrease multidrug resistance (MDR) of gastric cancer cells. It is also an important miRNA modulating EMT of the cancer cells.

摘要

背景 胃癌化疗的有效性在很大程度上受到内在或获得性耐药的限制。在本研究中,我们旨在探讨miR-30a失调与胃癌细胞多药耐药(MDR)之间的关联。

材料与方法 我们招募了20例晚期胃癌患者。化疗完成后评估化疗敏感性。对SGC-7901和SGC-7901/DDP细胞进行转染以实现miR-30a过表达或敲低。然后,进行MTT试验以评估SGC-7901和SGC-7901/DDP细胞中顺铂(DPP)和5-氟尿嘧啶(5-FU)的半数抑制浓度(IC50)。采用流式细胞术分析检测顺铂和5-氟尿嘧啶诱导的细胞凋亡。采用蛋白质免疫印迹分析和免疫荧光染色评估细胞的上皮-间质转化(EMT)。

结果 miR-30a在化疗耐药组织中显著下调。在SGC-7901和SGC-7901/DDP细胞中,miR-30a过表达均降低了多药耐药相关蛋白P-糖蛋白(P-gp)的表达。MTT试验和流式细胞术分析表明,miR-30a抑制增加了胃癌细胞的化疗耐药性,而miR-30a过表达则降低了化疗耐药性。蛋白质免疫印迹分析和免疫荧光染色均证实,miR-30a抑制降低了SGC-7901细胞中E-钙黏蛋白的表达,但增加了N-钙黏蛋白的表达;而miR-30a过表达则增加了SGC-7901细胞中E-钙黏蛋白的表达,但降低了N-钙黏蛋白的表达。

结论 miR-30a可降低胃癌细胞的多药耐药性。它也是调节癌细胞EMT的一种重要微小RNA。

https://cdn.ncbi.nlm.nih.gov/pmc/blobs/c3cc/5123779/be7e72805b47/medscimonit-22-4509-g001.jpg

文献AI研究员

20分钟写一篇综述,助力文献阅读效率提升50倍。

立即体验

用中文搜PubMed

大模型驱动的PubMed中文搜索引擎

马上搜索

文档翻译

学术文献翻译模型,支持多种主流文档格式。

立即体验