Suppr超能文献

转录辅因子Mask2是膀胱癌细胞中YAP诱导的细胞生长和迁移所必需的。

Transcriptional cofactor Mask2 is required for YAP-induced cell growth and migration in bladder cancer cell.

作者信息

Dong Liang, Lin Fan, Wu Wanjun, Huang Weiren, Cai Zhiming

机构信息

State Engineering Laboratory of Medical Key Technologies Application of Synthetic Biology, Shenzhen Second People's Hospital, The First Affiliated Hospital of Shenzhen University, Shenzhen 518039, PR China.

出版信息

J Cancer. 2016 Oct 23;7(14):2132-2138. doi: 10.7150/jca.16438. eCollection 2016.

Abstract

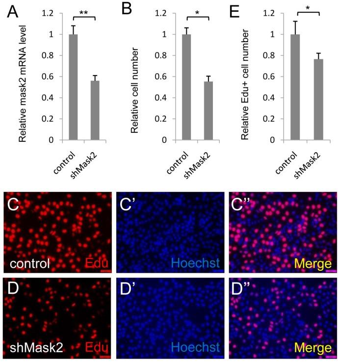
The highly conserved Hippo signaling pathway is an important pathway involved in tumorigenesis and development. In previous studies, YAP, the transcription coactivator of Hippo pathway, is found to be highly expressed in many clinical bladder cancer samples. To investigate the function of YAP and its cofactor Mask2 in bladder cancer, we overexpress YAP in bladder cancer cells and discover that YAP is able to promote bladder cancer cell growth and migration. In addition, we provide evidence that knockdown of Mask2 is able to repress bladder cancer cell growth and migration. Furthermore, we demonstrate knockdown of Mask2 is able to inhibit bladder cancer cell growth and migration induced by the excessive YAP. To explain the function of YAP/Mask2 complex in bladder cancer, we check the target genes' expression of Hippo signaling pathway involved in cell growth and migration and find overexpressed YAP is able to upregulate the target genes' expression while depletion of Mask2 downregulates them. Taken together, we demonstrate that Mask2 is required for the function of bladder cancer cell growth and migration induced by YAP via the target genes of Hippo pathway.

摘要

高度保守的Hippo信号通路是参与肿瘤发生和发展的重要通路。在先前的研究中,发现Hippo通路的转录共激活因子YAP在许多临床膀胱癌样本中高表达。为了研究YAP及其辅因子Mask2在膀胱癌中的功能,我们在膀胱癌细胞中过表达YAP,发现YAP能够促进膀胱癌细胞的生长和迁移。此外,我们提供证据表明,敲低Mask2能够抑制膀胱癌细胞的生长和迁移。此外,我们证明敲低Mask2能够抑制由过量YAP诱导的膀胱癌细胞生长和迁移。为了解释YAP/Mask2复合物在膀胱癌中的功能,我们检查了参与细胞生长和迁移的Hippo信号通路靶基因的表达,发现过表达的YAP能够上调靶基因的表达,而敲低Mask2则下调靶基因的表达。综上所述,我们证明Mask2是YAP通过Hippo通路靶基因诱导膀胱癌细胞生长和迁移所必需的。

https://cdn.ncbi.nlm.nih.gov/pmc/blobs/b9e9/5118678/c62a5eff08b0/jcav07p2132g001.jpg

文献AI研究员

20分钟写一篇综述,助力文献阅读效率提升50倍。

立即体验

用中文搜PubMed

大模型驱动的PubMed中文搜索引擎

马上搜索

文档翻译

学术文献翻译模型,支持多种主流文档格式。

立即体验